Suppr超能文献

熟地黄改善多动症大鼠模型的行为缺陷和海马神经发育异常。

Rehmanniae Radix Preparata ameliorates behavioral deficits and hippocampal neurodevelopmental abnormalities in ADHD rat model.

作者信息

Sun Ruxin, Yuan Haixia, Wang Jing, Zhu Kanglin, Xiong Yu, Zheng Yabei, Ni Xinqiang, Huang Min

机构信息

Department of Neurology, The Seventh Affiliated Hospital of Sun Yat-sen University, Shenzhen, China.

Affiliated Hospital of Nanjing University of Chinese Medicine, Nanjing, China.

出版信息

Front Neurosci. 2024 May 30;18:1402056. doi: 10.3389/fnins.2024.1402056. eCollection 2024.

Abstract

OBJECTIVES

Abnormal hippocampal neurodevelopment, particularly in the dentate gyrus region, may be a key mechanism of attention-deficit/hyperactivity disorder (ADHD). In this study, we investigate the effect of the most commonly used Chinese herb for the treatment of ADHD, Rehmanniae Radix Preparata (RRP), on behavior and hippocampal neurodevelopment in spontaneously hypertensive rats (SHR).

METHODS

Behavior tests, including Morris water maze (MWM) test, open field test (OFT) and elevated plus maze (EPM) test were performed to assess the effect of RRP on hyperactive and impulsive behavior. Hippocampal neurodevelopment was characterized by transmission electron microscopy, immunofluorescence, Golgi staining and Nissl staining approaches. Regulatory proteins such as Trkb, CDK5, FGF2/FGFR1 were examined by Western blot analysis.

RESULTS

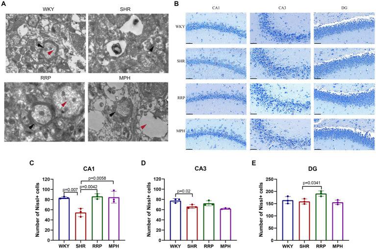
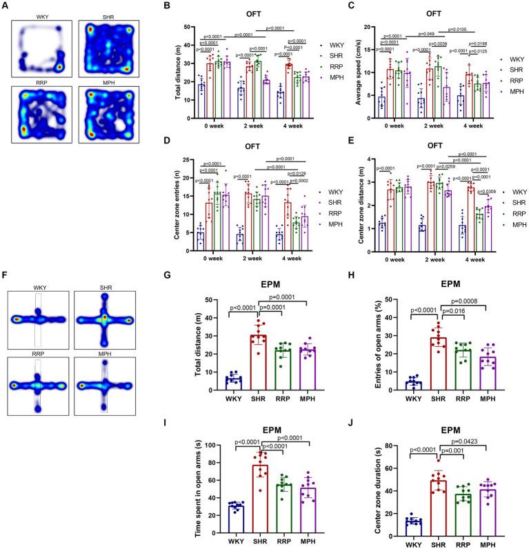
The results showed that RRP could effectively control the impulsive and spontaneous behavior and improve the spatial learning and memory ability. RRP significantly reduced neuronal loss and increased the number of hippocampal stem cells, and promoted synaptic plasticity. In addition, FGF/FGFR signaling was upregulated after RRP treatment.

CONCLUSION

RRP can effectively reduce impulsive and spontaneous behavior and ameliorate hippocampal neurodevelopmental abnormalities in ADHD rat model.

摘要

目的

海马神经发育异常,尤其是齿状回区域的异常,可能是注意力缺陷多动障碍(ADHD)的关键机制。在本研究中,我们调查了治疗ADHD最常用的中药熟地黄(RRP)对自发性高血压大鼠(SHR)行为和海马神经发育的影响。

方法

进行行为测试,包括莫里斯水迷宫(MWM)测试、旷场试验(OFT)和高架十字迷宫(EPM)测试,以评估RRP对多动和冲动行为的影响。通过透射电子显微镜、免疫荧光、高尔基染色和尼氏染色方法对海马神经发育进行表征。通过蛋白质免疫印迹分析检测Trkb、CDK5、FGF2/FGFR1等调节蛋白。

结果

结果表明,RRP可有效控制冲动和自发行为,提高空间学习和记忆能力。RRP显著减少神经元损失,增加海马干细胞数量,并促进突触可塑性。此外,RRP治疗后FGF/FGFR信号上调。

结论

RRP可有效减少ADHD大鼠模型的冲动和自发行为,改善海马神经发育异常。

https://cdn.ncbi.nlm.nih.gov/pmc/blobs/f44c/11169733/149856eaf235/fnins-18-1402056-g001.jpg

文献AI研究员

20分钟写一篇综述,助力文献阅读效率提升50倍。

立即体验

用中文搜PubMed

大模型驱动的PubMed中文搜索引擎

马上搜索

文档翻译

学术文献翻译模型,支持多种主流文档格式。

立即体验