Suppr超能文献

三维环境通过重编程能量代谢使胰腺癌细胞对布地奈德的抗增殖作用敏感。

Three-dimensional environment sensitizes pancreatic cancer cells to the anti-proliferative effect of budesonide by reprogramming energy metabolism.

机构信息

Institute of Genetics and Biophysics, 'A. Buzzati-Traverso', CNR, Naples, Italy.

Department of Precision Medicine, University of Campania Luigi Vanvitelli, Naples, Italy.

出版信息

J Exp Clin Cancer Res. 2024 Jun 14;43(1):165. doi: 10.1186/s13046-024-03072-1.

Abstract

BACKGROUND

Pancreatic ductal adenocarcinoma (PDAC) is the most lethal cancer with an aggressive metastatic phenotype and very poor clinical prognosis. Interestingly, a lower occurrence of PDAC has been described in individuals with severe and long-standing asthma. Here we explored the potential link between PDAC and the glucocorticoid (GC) budesonide, a first-line therapy to treat asthma.

METHODS

We tested the effect of budesonide and the classical GCs on the morphology, proliferation, migration and invasiveness of patient-derived PDAC cells and pancreatic cancer cell lines, using 2D and 3D cultures in vitro. Furthermore, a xenograft model was used to investigate the effect of budesonide on PDAC tumor growth in vivo. Finally, we combined genome-wide transcriptome analysis with genetic and pharmacological approaches to explore the mechanisms underlying budesonide activities in the different environmental conditions.

RESULTS

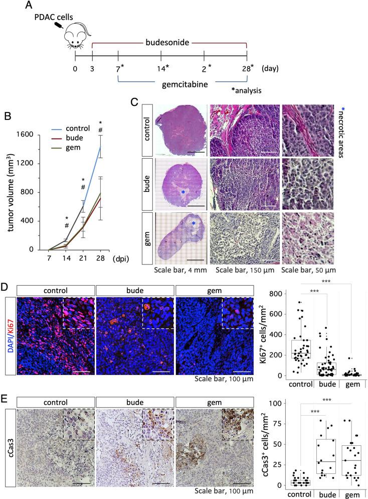
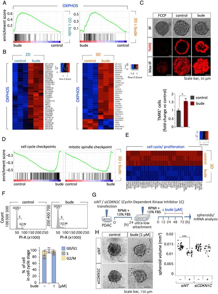
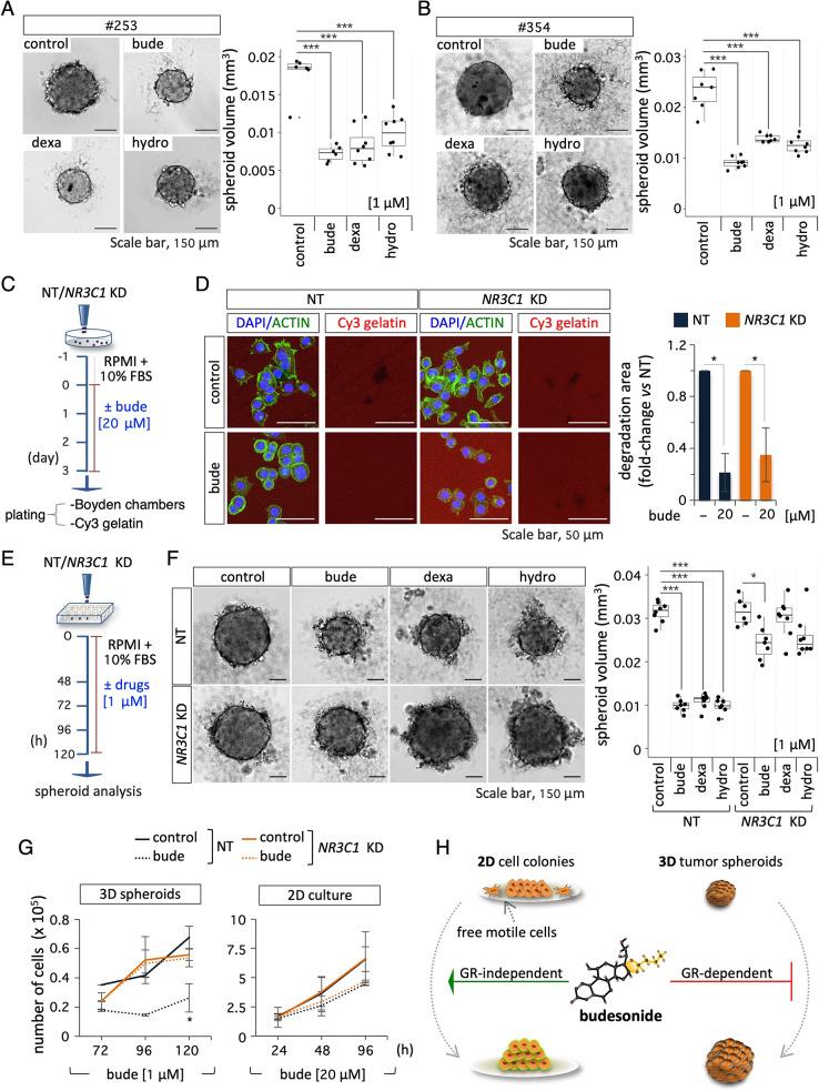
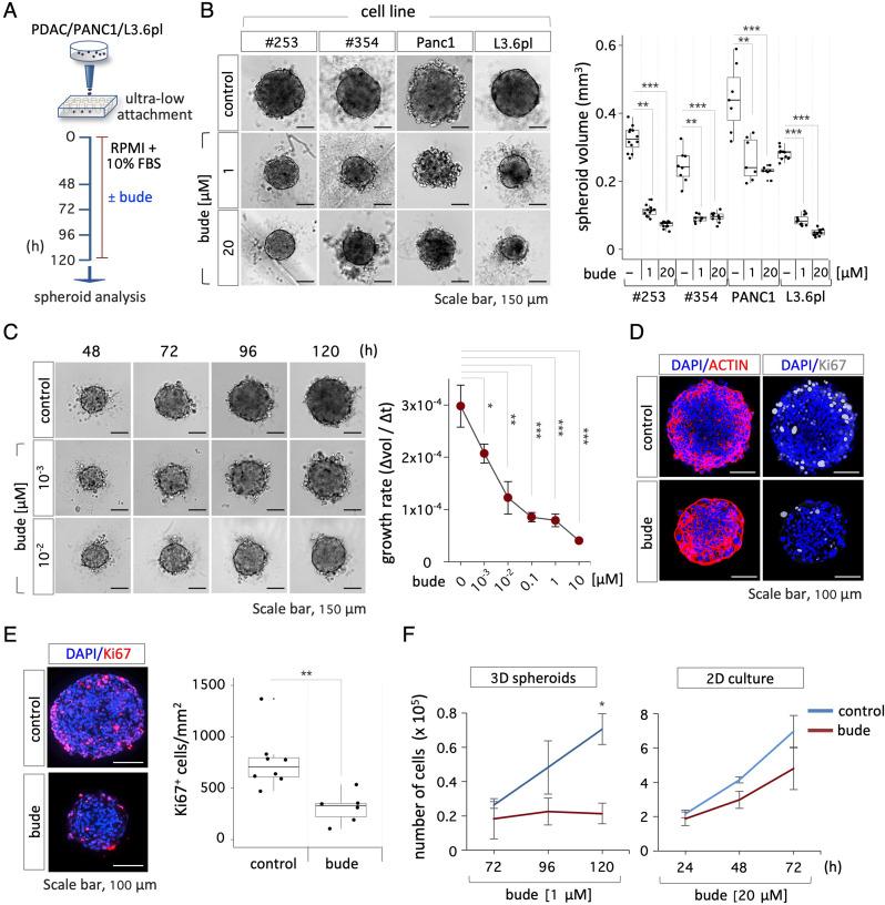
We found that in 2D culture settings, high micromolar concentrations of budesonide reduced the mesenchymal invasive/migrating features of PDAC cells, without affecting proliferation or survival. This activity was specific and independent of the Glucocorticoid Receptor (GR). Conversely, in a more physiological 3D environment, low nanomolar concentrations of budesonide strongly reduced PDAC cell proliferation in a GR-dependent manner. Accordingly, we found that budesonide reduced PDAC tumor growth in vivo. Mechanistically, we demonstrated that the 3D environment drives the cells towards a general metabolic reprogramming involving protein, lipid, and energy metabolism (e.g., increased glycolysis dependency). This metabolic change sensitizes PDAC cells to the anti-proliferative effect of budesonide, which instead induces opposite changes (e.g., increased mitochondrial oxidative phosphorylation). Finally, we provide evidence that budesonide inhibits PDAC growth, at least in part, through the tumor suppressor CDKN1C/p57Kip2.

CONCLUSIONS

Collectively, our study reveals that the microenvironment influences the susceptibility of PDAC cells to GCs and provides unprecedented evidence for the anti-proliferative activity of budesonide on PDAC cells in 3D conditions, in vitro and in vivo. Our findings may explain, at least in part, the reason for the lower occurrence of pancreatic cancer in asthmatic patients and suggest a potential suitability of budesonide for clinical trials as a therapeutic approach to fight pancreatic cancer.

摘要

背景

胰腺导管腺癌(PDAC)是最致命的癌症,具有侵袭性转移表型和非常差的临床预后。有趣的是,患有严重和长期哮喘的个体中 PDAC 的发生率较低。在这里,我们探讨了 PDAC 与糖皮质激素(GC)布地奈德之间的潜在联系,布地奈德是治疗哮喘的一线疗法。

方法

我们使用体外 2D 和 3D 培养物测试了布地奈德和经典 GCs 对患者来源的 PDAC 细胞和胰腺癌细胞系的形态、增殖、迁移和侵袭的影响。此外,还使用异种移植模型研究了布地奈德对体内 PDAC 肿瘤生长的影响。最后,我们将全基因组转录组分析与遗传和药理学方法相结合,探索布地奈德在不同环境条件下的作用机制。

结果

我们发现,在 2D 培养环境中,高微摩尔浓度的布地奈德降低了 PDAC 细胞的间质侵袭/迁移特征,而不影响增殖或存活。这种活性是特异性的,且独立于糖皮质激素受体(GR)。相反,在更生理的 3D 环境中,低纳摩尔浓度的布地奈德以 GR 依赖的方式强烈抑制 PDAC 细胞增殖。因此,我们发现布地奈德在体内抑制了 PDAC 肿瘤的生长。从机制上讲,我们证明 3D 环境促使细胞发生普遍的代谢重编程,涉及蛋白质、脂质和能量代谢(例如,增加糖酵解依赖性)。这种代谢变化使 PDAC 细胞对布地奈德的抗增殖作用敏感,而布地奈德则诱导相反的变化(例如,增加线粒体氧化磷酸化)。最后,我们提供了证据表明,布地奈德通过肿瘤抑制因子 CDKN1C/p57Kip2 抑制 PDAC 生长,至少部分是这样。

结论

总的来说,我们的研究揭示了微环境影响 PDAC 细胞对 GCs 的敏感性,并提供了前所未有的证据,证明布地奈德在 3D 条件下、体外和体内对 PDAC 细胞具有抗增殖活性。我们的发现至少可以部分解释哮喘患者中胰腺癌发生率较低的原因,并表明布地奈德作为治疗胰腺癌的一种治疗方法进行临床试验具有潜在的适用性。

https://cdn.ncbi.nlm.nih.gov/pmc/blobs/8399/11177459/fd5b2be23b54/13046_2024_3072_Fig1_HTML.jpg

文献AI研究员

20分钟写一篇综述,助力文献阅读效率提升50倍。

立即体验

用中文搜PubMed

大模型驱动的PubMed中文搜索引擎

马上搜索

文档翻译

学术文献翻译模型,支持多种主流文档格式。

立即体验