Suppr超能文献

欧洲肝内胆管癌的综合基因组分析:新型 ROS1 融合基因和 PBX1 作为预后标志物。

Integrative genomic analyses of European intrahepatic cholangiocarcinoma: Novel ROS1 fusion gene and PBX1 as prognostic marker.

机构信息

Department of General, Visceral, Cancer and Transplantation Surgery, University of Cologne, Faculty of Medicine and University Hospital Cologne, Cologne, Germany.

Institute of Pathology, University of Cologne, Faculty of Medicine and University Hospital Cologne, Cologne, Germany.

出版信息

Clin Transl Med. 2024 Jun;14(6):e1723. doi: 10.1002/ctm2.1723.

Abstract

BACKGROUND

Cholangiocarcinoma (CCA) is a fatal cancer of the bile duct with a poor prognosis owing to limited therapeutic options. The incidence of intrahepatic CCA (iCCA) is increasing worldwide, and its molecular basis is emerging. Environmental factors may contribute to regional differences in the mutation spectrum of European patients with iCCA, which are underrepresented in systematic genomic and transcriptomic studies of the disease.

METHODS

We describe an integrated whole-exome sequencing and transcriptomic study of 37 iCCAs patients in Germany.

RESULTS

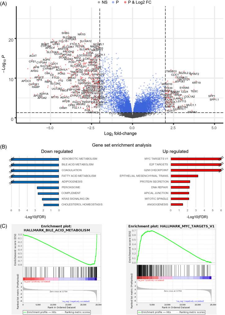
We observed as most frequently mutated genes ARID1A (14%), IDH1, BAP1, TP53, KRAS, and ATM in 8% of patients. We identified FGFR2::BICC1 fusions in two tumours, and FGFR2::KCTD1 and TMEM106B::ROS1 as novel fusions with potential therapeutic implications in iCCA and confirmed oncogenic properties of TMEM106B::ROS1 in vitro. Using a data integration framework, we identified PBX1 as a novel central regulatory gene in iCCA. We performed extended screening by targeted sequencing of an additional 40 CCAs. In the joint analysis, IDH1 (13%), BAP1 (10%), TP53 (9%), KRAS (7%), ARID1A (7%), NF1 (5%), and ATM (5%) were the most frequently mutated genes, and we found PBX1 to show copy gain in 20% of the tumours. According to other studies, amplifications of PBX1 tend to occur in European iCCAs in contrast to liver fluke-associated Asian iCCAs.

CONCLUSIONS

By analyzing an additional European cohort of iCCA patients, we found that PBX1 protein expression was a marker of poor prognosis. Overall, our findings provide insight into key molecular alterations in iCCA, reveal new targetable fusion genes, and suggest that PBX1 is a novel modulator of this disease.

摘要

背景

胆管癌(CCA)是一种致命的胆管癌,由于治疗选择有限,预后较差。全球范围内肝内胆管癌(iCCA)的发病率正在上升,其分子基础正在显现。环境因素可能导致欧洲 iCCA 患者的突变谱在欧洲患者的系统基因组和转录组研究中代表性不足。

方法

我们描述了对德国 37 例 iCCA 患者进行的全外显子组测序和转录组学综合研究。

结果

我们观察到 ARID1A(14%)、IDH1、BAP1、TP53、KRAS 和 ATM 等最常突变的基因在 8%的患者中发生突变。我们在两个肿瘤中发现了 FGFR2::BICC1 融合,FGFR2::KCTD1 和 TMEM106B::ROS1 是 iCCA 中具有潜在治疗意义的新融合,并在体外证实了 TMEM106B::ROS1 的致癌特性。使用数据集成框架,我们确定 PBX1 是 iCCA 的一种新的中央调节基因。我们通过对另外 40 例 CCA 进行靶向测序进行了扩展筛选。在联合分析中,IDH1(13%)、BAP1(10%)、TP53(9%)、KRAS(7%)、ARID1A(7%)、NF1(5%)和 ATM(5%)是最常突变的基因,我们发现 PBX1 在 20%的肿瘤中出现了拷贝数增加。根据其他研究,PBX1 的扩增倾向于发生在欧洲的 iCCA 中,而不是与肝吸虫相关的亚洲 iCCA 中。

结论

通过分析另外一个欧洲 iCCA 患者队列,我们发现 PBX1 蛋白表达是预后不良的标志物。总的来说,我们的研究结果提供了对 iCCA 关键分子改变的深入了解,揭示了新的可靶向融合基因,并表明 PBX1 是该疾病的一种新的调节剂。

https://cdn.ncbi.nlm.nih.gov/pmc/blobs/f666/11178519/26140a9371ba/CTM2-14-e1723-g006.jpg

文献AI研究员

20分钟写一篇综述,助力文献阅读效率提升50倍。

立即体验

用中文搜PubMed

大模型驱动的PubMed中文搜索引擎

马上搜索

文档翻译

学术文献翻译模型,支持多种主流文档格式。

立即体验