Suppr超能文献

盐胁迫下盐敏感野生稻和盐生野生稻的代谢物比较分析

Comparative metabolite profiling of salt sensitive and the halophytic wild rice under salt stress.

作者信息

Tamanna Nishat, Mojumder Anik, Azim Tomalika, Iqbal Md Ishmam, Alam Md Nafis Ul, Rahman Abidur, Seraj Zeba I

机构信息

Plant Biotechnology Laboratory, Department of Biochemistry and Molecular Biology University of Dhaka Dhaka Bangladesh.

Center for Bioinformatics Learning Advancement and Systematic Training University of Dhaka Dhaka Bangladesh.

出版信息

Plant Environ Interact. 2024 Jun 15;5(3):e10155. doi: 10.1002/pei3.10155. eCollection 2024 Jun.

Abstract

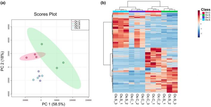
To better understand the salt tolerance of the wild rice, , root tissue-specific untargeted comparative metabolomic profiling was performed against the salt-sensitive . Under control, exhibited abundant levels of most metabolites, while salt caused their downregulation in contrast to metabolites in . Under control conditions, itaconate, vanillic acid, threonic acid, eicosanoids, and a group of xanthin compounds were comparatively abundant in . Similarly, eight amino acids showed constitutive abundance in . In contrast, under control, glycerolipid abundances were lower in and salt stress further reduced their abundance. Most phospholipids also showed a distribution similar to the glycerolipids. Fatty acyls were however significantly induced in but organic acids were prominently induced in . Changes in metabolite levels suggest that there was upregulation of the arachidonic acid metabolism in . In addition, the phenylpropanoid biosynthesis as well as cutin, suberin, and wax biosynthesis were also more enriched in , likely contributing to its anatomical traits responsible for salt tolerance. The comparative variation in the number of metabolites like gelsemine, allantoin, benzyl alcohol, specific phospholipids, and glycerolipids may play a role in maintaining the superior growth of in salt. Collectively, our results offer a comprehensive analysis of the metabolite profile in the roots of salt-tolerant and salt-sensitive , which confirm potential targets for metabolic engineering to improve salt tolerance and resilience in commercial rice genotypes.

摘要

为了更好地了解野生稻的耐盐性,针对盐敏感品种进行了根组织特异性非靶向比较代谢组学分析。在对照条件下,耐盐品种的大多数代谢物水平丰富,而盐处理导致其下调,与盐敏感品种中的代谢物形成对比。在对照条件下,衣康酸、香草酸、苏糖酸、类二十烷酸和一组黄嘌呤化合物在耐盐品种中相对丰富。同样,八种氨基酸在耐盐品种中呈现组成型丰度。相比之下,在对照条件下,甘油脂在盐敏感品种中的丰度较低,盐胁迫进一步降低了它们的丰度。大多数磷脂也呈现出与甘油脂相似的分布。然而,脂肪酸在盐敏感品种中显著诱导,而有机酸在耐盐品种中显著诱导。代谢物水平的变化表明耐盐品种中花生四烯酸代谢上调。此外,苯丙烷生物合成以及角质、木栓质和蜡质生物合成在耐盐品种中也更丰富,这可能有助于其耐盐的解剖学特征。像钩吻碱、尿囊素、苯甲醇、特定磷脂和甘油脂等代谢物数量的比较变化可能在维持耐盐品种在盐环境中的优势生长方面发挥作用。总体而言,我们的结果对耐盐和盐敏感品种根中的代谢物谱进行了全面分析,确定了代谢工程的潜在靶点,以提高商业水稻品种的耐盐性和恢复力。

https://cdn.ncbi.nlm.nih.gov/pmc/blobs/a477/11179383/60fd01fc9fed/PEI3-5-e10155-g002.jpg

文献AI研究员

20分钟写一篇综述,助力文献阅读效率提升50倍。

立即体验

用中文搜PubMed

大模型驱动的PubMed中文搜索引擎

马上搜索

文档翻译

学术文献翻译模型,支持多种主流文档格式。

立即体验