Suppr超能文献

正交编织3D纳米纤维支架通过增强双向细胞迁移促进软组织快速再生。

Orthogonally woven 3D nanofiber scaffolds promote rapid soft tissue regeneration by enhancing bidirectional cell migration.

作者信息

Yuan Jiayi, Sun Bingbing, Ma Weixing, Cai Chao, Huang Zhenzhen, Zhou Peiyi, Yi Lei, Liu Lubin, Chen Shixuan

机构信息

School of Pharmacy, Jiangsu Ocean University, Lianyungang, 222005, China.

Zhejiang Engineering Research Center for Tissue Repair Materials, Wenzhou Institute, University of Chinese Academy of Sciences, Wenzhou, Zhejiang, 325001, China.

出版信息

Bioact Mater. 2024 May 30;39:582-594. doi: 10.1016/j.bioactmat.2024.04.025. eCollection 2024 Sep.

Abstract

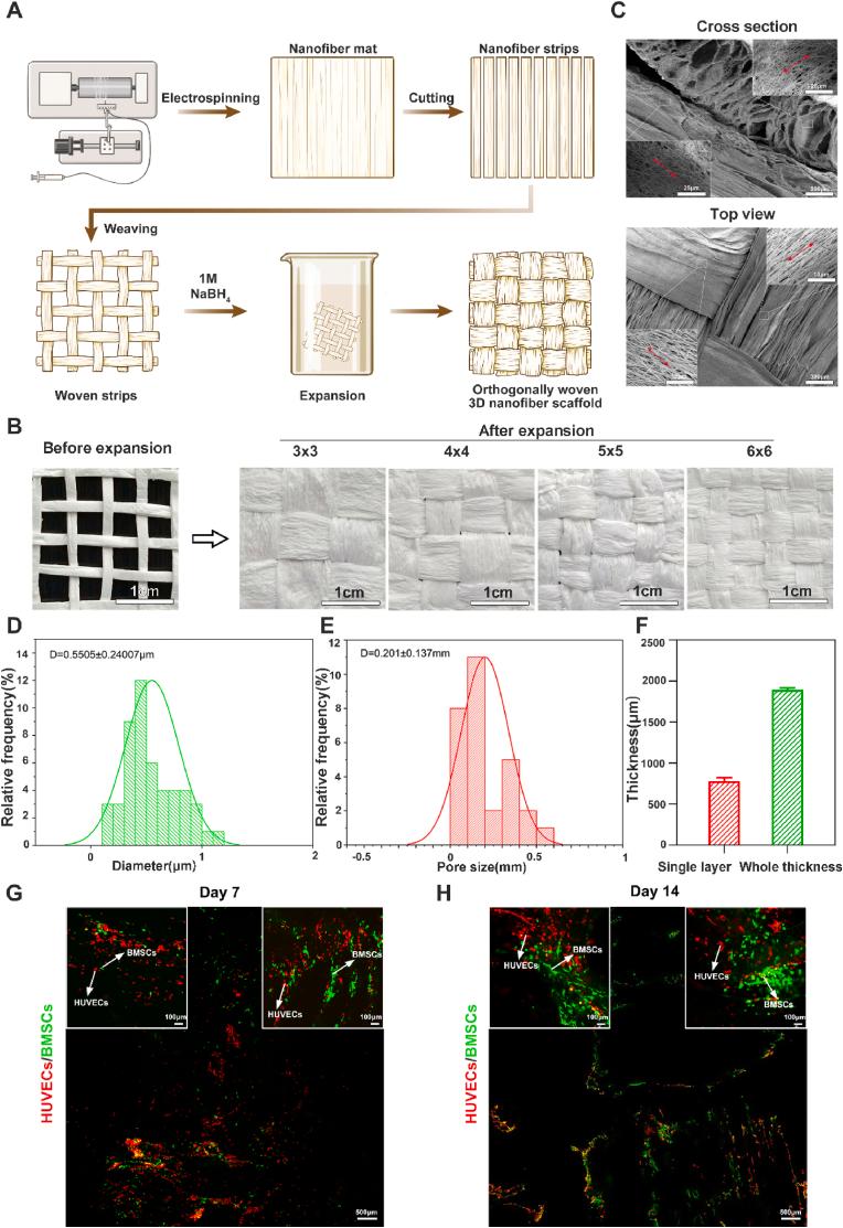
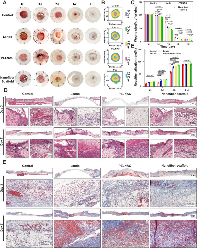
Repairing large-area soft tissue defects caused by traumas is a major surgical challenge. Developing multifunctional scaffolds with suitable scalability and favorable cellular response is crucial for soft tissue regeneration. In this study, we developed an orthogonally woven three-dimensional (3D) nanofiber scaffold combining electrospinning, weaving, and modified gas-foaming technology. The developed orthogonally woven 3D nanofiber scaffold had a modular design and controlled fiber alignment. In vitro, the orthogonally woven 3D nanofiber scaffold exhibited adjustable mechanical properties, good cell compatibility, and easy drug loading. In vivo, for one thing, the implantation of an orthogonally woven 3D nanofiber scaffold in a full abdominal wall defect model demonstrated that extensive granulation tissue formation with enough mechanical strength could promote recovery of abdominal wall defects while reducing intestinal adhesion. Another result of diabetic wound repair experiments suggested that orthogonally woven 3D nanofiber scaffolds had a higher wound healing ratio, granulation tissue formation, collagen deposition, and re-epithelialization. Taken together, this novel orthogonally woven 3D nanofiber scaffold may provide a promising and effective approach for optimal soft tissue regeneration.

摘要

修复创伤引起的大面积软组织缺损是一项重大的外科挑战。开发具有合适可扩展性和良好细胞反应的多功能支架对于软组织再生至关重要。在本研究中,我们结合静电纺丝、编织和改良气体发泡技术开发了一种正交编织三维(3D)纳米纤维支架。所开发的正交编织3D纳米纤维支架具有模块化设计和可控的纤维排列。在体外,正交编织3D纳米纤维支架表现出可调节的机械性能、良好的细胞相容性和易于药物负载。在体内,一方面,在全腹壁缺损模型中植入正交编织3D纳米纤维支架表明,形成具有足够机械强度的广泛肉芽组织可促进腹壁缺损的恢复,同时减少肠粘连。糖尿病伤口修复实验的另一个结果表明,正交编织3D纳米纤维支架具有更高的伤口愈合率、肉芽组织形成、胶原蛋白沉积和再上皮化。综上所述,这种新型正交编织3D纳米纤维支架可能为最佳软组织再生提供一种有前景且有效的方法。

https://cdn.ncbi.nlm.nih.gov/pmc/blobs/ff33/11179174/1de0a85f1efb/ga1.jpg

文献AI研究员

20分钟写一篇综述,助力文献阅读效率提升50倍。

立即体验

用中文搜PubMed

大模型驱动的PubMed中文搜索引擎

马上搜索

文档翻译

学术文献翻译模型,支持多种主流文档格式。

立即体验