Suppr超能文献

SECTM1 缺乏会损害衰老过程中的角膜伤口愈合。

Deficiency of SECTM1 impairs corneal wound healing in aging.

机构信息

State Key Laboratory of Ophthalmology, Guangdong Provincial Key Laboratory of Ophthalmology Visual Science, Zhongshan Ophthalmic Center, Sun Yat-Sen University, Guangzhou, China.

Key Laboratory for Stem Cells and Tissue Engineering, Center for Stem Cell Biology and Tissue Engineering, Ministry of Education, Zhongshan School of Medicine, Sun Yat-Sen University, Guangzhou, Guangdong, China.

出版信息

Aging Cell. 2024 Oct;23(10):e14247. doi: 10.1111/acel.14247. Epub 2024 Jun 17.

Abstract

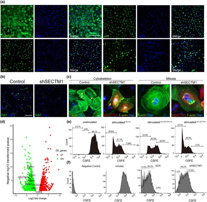
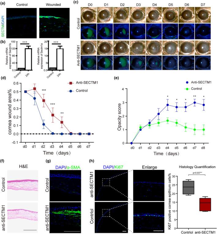
The corneal epithelium is the outermost transparent barrier of the eyeball and undergoes continuous self-renewal by limbal stem cells (LSCs) during its lifetime; however, the impact of aging on LSCs remains largely unknown. Here, we showed that the healing ability of the cornea in elderly macaques (Macaca fascicularis) was significantly decreased compared to that of younger macaques. This delayed wound closure accompanied a disordered cell arrangement and corneal opacity. A novel cytokine, Secreted and Transmembrane 1 (SECTM1), was found to facilitate corneal healing and was upregulated in young macaques upon wounding. Mechanistically, SECTM1 is essential for LSC migration and proliferation, and may partially function through Cell Division Cycle Associated 7 (CDCA7). Notably, the topical application of SECTM1 to aged wounded corneas dramatically promoted re-epithelialization and improved corneal transparency in both mice and macaques. Our work suggests that aging may impair the expression of healing response factors and injury repair in non-human primate corneas, and that SECTM1 application could potentially benefit corneal wound healing in clinical treatment.

摘要

角膜上皮是眼球最外层的透明屏障,在其一生中通过角膜缘干细胞(LSCs)不断自我更新;然而,衰老对 LSCs 的影响在很大程度上尚不清楚。在这里,我们表明,老年猕猴(Macaca fascicularis)的角膜愈合能力明显低于年轻猕猴。这种延迟的伤口闭合伴随着细胞排列紊乱和角膜混浊。一种新的细胞因子,分泌跨膜蛋白 1(SECTM1),被发现有助于角膜愈合,并在年轻猕猴受伤时上调。从机制上讲,SECTM1 对 LSC 的迁移和增殖是必不可少的,并且可能部分通过细胞分裂周期相关蛋白 7(CDCA7)起作用。值得注意的是,将 SECTM1 局部应用于老年受伤的角膜可显著促进小鼠和猕猴的再上皮化,并改善角膜透明度。我们的工作表明,衰老可能会损害非人类灵长类动物角膜中愈合反应因子和损伤修复的表达,而 SECTM1 的应用可能有助于临床治疗中的角膜伤口愈合。

https://cdn.ncbi.nlm.nih.gov/pmc/blobs/415f/11464118/277d6204eb50/ACEL-23-e14247-g004.jpg

文献AI研究员

20分钟写一篇综述,助力文献阅读效率提升50倍。

立即体验

用中文搜PubMed

大模型驱动的PubMed中文搜索引擎

马上搜索

文档翻译

学术文献翻译模型,支持多种主流文档格式。

立即体验