Suppr超能文献

SLC6A6介导的牛磺酸摄取维持角膜上皮干细胞/祖细胞功能以对抗年龄相关功能障碍。

SLC6A6-Mediated Taurine Uptake Sustains Corneal Epithelial Stem/Progenitor Cell Function to Counteract Age-Related Dysfunction.

作者信息

Li Yizhou, Xie Feijia, Yang Lingling, Wang Xiaolei, Zhang Yangyang, Ge Hongqi, Wang Min, Cao Rui, Zhou Qingjun, Li Ya

机构信息

State Key Laboratory Cultivation Base, Shandong Provincial Key Laboratory of Ophthalmology, Eye Institute of Shandong First Medical University, Qingdao Eye Hospital of Shandong First Medical University, Qingdao, China.

Eye Institute of Shandong First Medical University, Qingdao Eye Hospital of Shandong First Medical University, Qingdao, China.

出版信息

Invest Ophthalmol Vis Sci. 2025 Jun 2;66(6):25. doi: 10.1167/iovs.66.6.25.

Abstract

PURPOSE

This study aimed to elucidate the role of SLC6A6-mediated taurine transport in maintaining corneal limbal stem/progenitor cell (LSPC) function and its implications for age-associated corneal wound healing.

METHODS

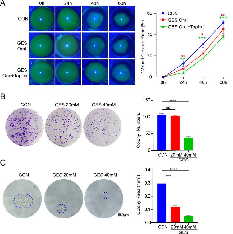
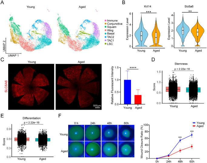
Corneal amino acid profiles from C57BL/6J mice were analyzed via liquid chromatography-tandem mass spectrometry (LC-MS/MS). SLC6A6 expression patterns were mapped using single-cell RNA sequencing, quantitative PCR, and immunofluorescence. Pharmacological inhibition of SLC6A6 with guanidinoethyl sulfonate (GES) was applied in corneal wound healing models and murine corneal epithelial stem/progenitor (TKE2) cells. Transcriptomic profiling, RNA/protein analyses, and functional assays were performed in GES-treated TKE2 cells. Aged mice with corneal epithelium scraping received topical taurine supplementation (25 mg/mL, 5 times/day), and the corneas were collected for immunofluorescence staining. Moreover, TKE2 cells were treated with GES along with the Notch1 agonist valproic acid (VPA), or they were treated with taurine along with the Notch1 inhibitor GSI-IX (DAPT).

RESULTS

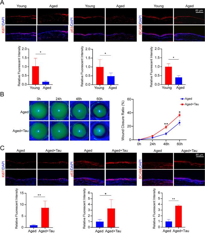
The cornea exhibited high taurine concentrations, with its transporter SLC6A6 predominantly localized in LSPCs (limbal stem cells, transient amplifying cells, and basal cells) and displaying age-dependent expression patterns. SLC6A6 inhibition delayed corneal wound healing, triggered senescence pathway activation and pluripotency suppression, and downregulated stemness markers (BCAM, p63, KRT14, Wnt4) and proliferative markers (Ki67), which recapitulated key features of corneal aging. This functional decline was reversed through topical taurine supplementation. Moreover, VPA effectively reversed the inhibitory effect of GES, whereas DAPT attenuated the effect of taurine, indicating involvement of the Notch1 signaling pathway in taurine-induced LSPC maintenance.

CONCLUSIONS

SLC6A6-driven taurine uptake critically regulates LSPC homeostasis, presenting a therapeutic strategy for age-related corneal disorders.

摘要

目的

本研究旨在阐明溶质载体家族6成员6(SLC6A6)介导的牛磺酸转运在维持角膜缘干细胞/祖细胞(LSPC)功能中的作用及其与年龄相关的角膜伤口愈合的关系。

方法

通过液相色谱-串联质谱法(LC-MS/MS)分析C57BL/6J小鼠角膜的氨基酸谱。使用单细胞RNA测序、定量PCR和免疫荧光法绘制SLC6A6的表达模式。在角膜伤口愈合模型和小鼠角膜上皮干细胞/祖细胞(TKE2)中应用胍基乙磺酸盐(GES)对SLC6A6进行药理学抑制。对经GES处理的TKE2细胞进行转录组分析、RNA/蛋白质分析和功能测定。对角膜上皮刮除的老年小鼠进行局部牛磺酸补充(25mg/mL,每天5次),并收集角膜进行免疫荧光染色。此外,用GES联合Notch1激动剂丙戊酸(VPA)处理TKE2细胞,或者用牛磺酸联合Notch1抑制剂GSI-IX(DAPT)处理TKE2细胞。

结果

角膜中牛磺酸浓度较高,其转运体SLC6A6主要定位于LSPC(角膜缘干细胞、短暂增殖细胞和基底细胞),并呈现年龄依赖性表达模式。SLC6A6抑制延迟了角膜伤口愈合,触发了衰老途径激活和多能性抑制,并下调了干性标志物(基底细胞粘附分子、p63、角蛋白14、Wnt4)和增殖标志物(Ki67),这概括了角膜老化的关键特征。通过局部补充牛磺酸可逆转这种功能下降。此外,VPA有效逆转了GES的抑制作用,而DAPT减弱了牛磺酸的作用,表明Notch1信号通路参与了牛磺酸诱导的LSPC维持。

结论

SLC6A6驱动的牛磺酸摄取对LSPC的体内平衡起着关键调节作用,为年龄相关性角膜疾病提供了一种治疗策略。

https://cdn.ncbi.nlm.nih.gov/pmc/blobs/d11b/12155693/dd54e5dc1c4c/iovs-66-6-25-f001.jpg

文献AI研究员

20分钟写一篇综述,助力文献阅读效率提升50倍。

立即体验

用中文搜PubMed

大模型驱动的PubMed中文搜索引擎

马上搜索

文档翻译

学术文献翻译模型,支持多种主流文档格式。

立即体验