Suppr超能文献

调节性 T 细胞和中性粒细胞胞外诱捕网相互作用导致脓毒症免疫抑制的发生。

Treg and neutrophil extracellular trap interaction contributes to the development of immunosuppression in sepsis.

机构信息

Department of Anesthesiology, Zhongshan Hospital, Fudan University, Shanghai, China.

Shanghai Key Laboratory of Perioperative Stress and Protection, Shanghai, China.

出版信息

JCI Insight. 2024 Jun 18;9(14):e180132. doi: 10.1172/jci.insight.180132.

Abstract

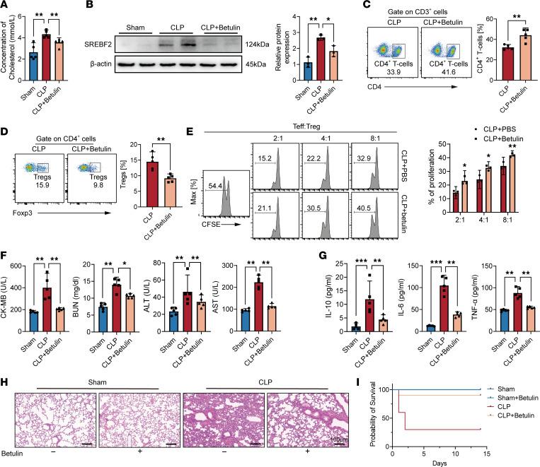
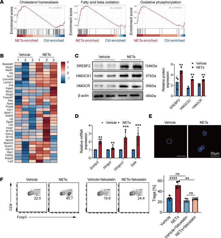
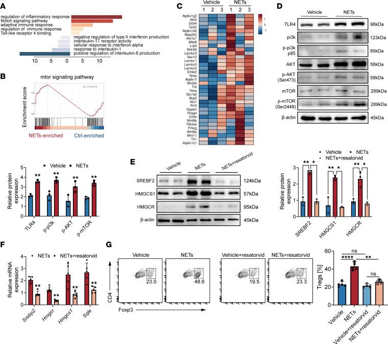
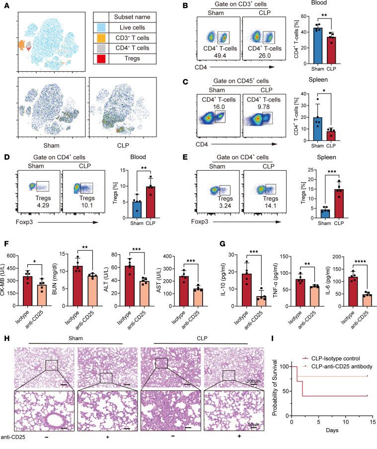
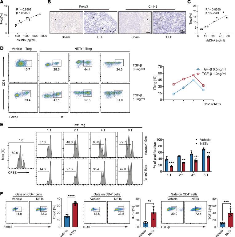
The excessive formation and release of neutrophil extracellular traps (NETs) in sepsis may represent a substantial mechanism contributing to multiorgan damage, which is associated with a poor prognosis. However, the precise role of NETs in mediating the transition from innate immunity to adaptive immunity during the progression of inflammation and sepsis remains incompletely elucidated. In this study, we provide evidence that, despite a reduction in the number of CD4+ T cells in the late stage of sepsis, there is a notable upregulation in the proportion of Tregs. Mechanistically, we have identified that NETs can induce metabolic reprogramming of naive CD4+ T cells through the Akt/mTOR/SREBP2 pathway, resulting in enhanced cholesterol metabolism, thereby promoting their conversion into Tregs and augmenting their functional capacity. Collectively, our findings highlight the potential therapeutic strategy of targeting intracellular cholesterol normalization for the management of immunosuppressed patients with sepsis.

摘要

中性粒细胞胞外诱捕网(NETs)在脓毒症中的过度形成和释放可能代表了导致多器官损伤的一个重要机制,与预后不良相关。然而,NETs 在介导炎症和脓毒症进展过程中从固有免疫向适应性免疫的转变中的确切作用仍不完全清楚。在这项研究中,我们提供了证据表明,尽管脓毒症晚期 CD4+T 细胞的数量减少,但 Tregs 的比例显著上调。从机制上讲,我们已经确定 NETs 可以通过 Akt/mTOR/SREBP2 途径诱导幼稚 CD4+T 细胞的代谢重编程,导致胆固醇代谢增强,从而促进它们转化为 Tregs 并增强其功能能力。总之,我们的研究结果强调了针对细胞内胆固醇正常化的潜在治疗策略,以管理脓毒症免疫抑制患者。

https://cdn.ncbi.nlm.nih.gov/pmc/blobs/2e23/11383165/02335c98bb9b/jciinsight-9-180132-g140.jpg

文献AI研究员

20分钟写一篇综述,助力文献阅读效率提升50倍。

立即体验

用中文搜PubMed

大模型驱动的PubMed中文搜索引擎

马上搜索

文档翻译

学术文献翻译模型,支持多种主流文档格式。

立即体验