Suppr超能文献

鉴定预测急性髓系白血病患者生存和免疫应答的新型单核细胞/巨噬细胞相关基因特征。

Identification of a novel monocyte/macrophage-related gene signature for predicting survival and immune response in acute myeloid leukemia.

机构信息

Department of Hematology, Affiliated Hospital of Guizhou Medical University, Guiyang, 550004, People's Republic of China.

Department of Clinical Medical School, Guizhou Medical University, Guiyang, 550004, People's Republic of China.

出版信息

Sci Rep. 2024 Jun 18;14(1):14012. doi: 10.1038/s41598-024-64567-7.

Abstract

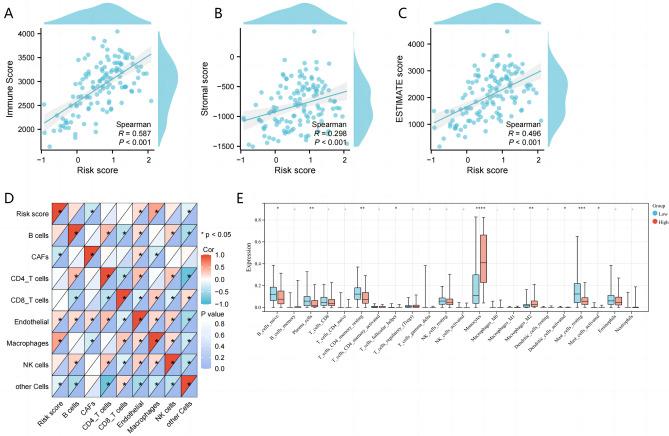
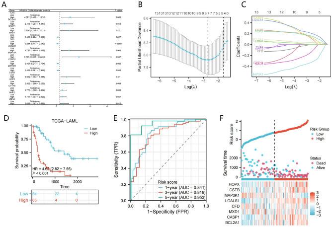
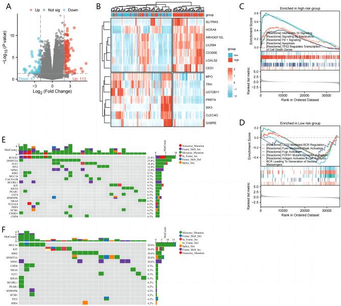
Acute myeloid leukemia (AML) is a heterogeneous hematological tumor with poor immunotherapy effect. This study was to develop a monocyte/macrophage-related prognostic risk score (MMrisk) and identify new therapeutic biomarkers for AML. We utilized differentially expressed genes (DEGs) in combination with single-cell RNA sequencing to identify monocyte/macrophage-related genes (MMGs). Eight genes were selected for the construction of a MMrisk model using univariate Cox regression analysis and LASSO regression analysis. We then validated the MMrisk on two GEO datasets. Lastly, we investigated the immunologic characteristics and advantages of immunotherapy and potential targeted drugs for MMrisk groups. Our study identified that the MMrisk is composed of eight MMGs, including HOPX, CSTB, MAP3K1, LGALS1, CFD, MXD1, CASP1 and BCL2A1. The low MMrisk group survived longer than high MMrisk group (P < 0.001). The high MMrisk group was positively correlated with B cells, plasma cells, CD4 memory cells, Mast cells, CAFs, monocytes, M2 macrophages, Endothelial, tumor mutation, and most immune checkpoints (PD1, Tim-3, CTLA4, LAG3). Furthermore, drug sensitivity analysis showed that AZD.2281, Axitinib, AUY922, ABT.888, and ATRA were effective in high-risk MM patients. Our research shows that MMrisk is a potential biomarker which is helpful to identify the molecular characteristics of AML immunology.

摘要

急性髓系白血病 (AML) 是一种异质性血液肿瘤,免疫治疗效果不佳。本研究旨在开发单核细胞/巨噬细胞相关预后风险评分 (MMrisk) 并鉴定 AML 的新治疗生物标志物。我们利用差异表达基因 (DEGs) 结合单细胞 RNA 测序鉴定单核细胞/巨噬细胞相关基因 (MMGs)。使用单因素 Cox 回归分析和 LASSO 回归分析,选择 8 个基因构建 MMrisk 模型。然后,我们在两个 GEO 数据集上验证了 MMrisk。最后,我们研究了 MMrisk 组的免疫特征和免疫治疗及潜在靶向药物的优势。我们的研究确定,MMrisk 由 8 个 MMGs 组成,包括 HOPX、CSTB、MAP3K1、LGALS1、CFD、MXD1、CASP1 和 BCL2A1。低 MMrisk 组的生存时间长于高 MMrisk 组(P < 0.001)。高 MMrisk 组与 B 细胞、浆细胞、CD4 记忆细胞、肥大细胞、CAFs、单核细胞、M2 巨噬细胞、内皮细胞、肿瘤突变和大多数免疫检查点(PD1、Tim-3、CTLA4、LAG3)呈正相关。此外,药物敏感性分析表明,AZD.2281、Axitinib、AUY922、ABT.888 和 ATRA 对高危 MM 患者有效。我们的研究表明,MMrisk 是一种有潜力的生物标志物,有助于鉴定 AML 免疫学的分子特征。

https://cdn.ncbi.nlm.nih.gov/pmc/blobs/9081/11189543/43f46d8c41ab/41598_2024_64567_Fig1_HTML.jpg

文献AI研究员

20分钟写一篇综述,助力文献阅读效率提升50倍。

立即体验

用中文搜PubMed

大模型驱动的PubMed中文搜索引擎

马上搜索

文档翻译

学术文献翻译模型,支持多种主流文档格式。

立即体验