Suppr超能文献

水果提取物上调端粒酶活性并改善细胞复制性衰老。

Fruit Extracts Upregulate Telomerase Activity and Ameliorate Cell Replicative Senescence.

作者信息

Huang Yan, Peng Haoyue, Wu Yifan, Deng Shengcheng, Ge Fahuan, Ma Wenbin, Zhou Xue, Songyang Zhou

机构信息

MOE Key Laboratory of Gene Function and Regulation, Guangzhou Key Laboratory of Healthy Aging Research, School of Life Sciences, Sun Yat-sen University, Guangzhou 510275, China.

School of Pharmaceutical Sciences, Sun Yat-sen University, Guangzhou 510006, China.

出版信息

Foods. 2024 May 27;13(11):1673. doi: 10.3390/foods13111673.

Abstract

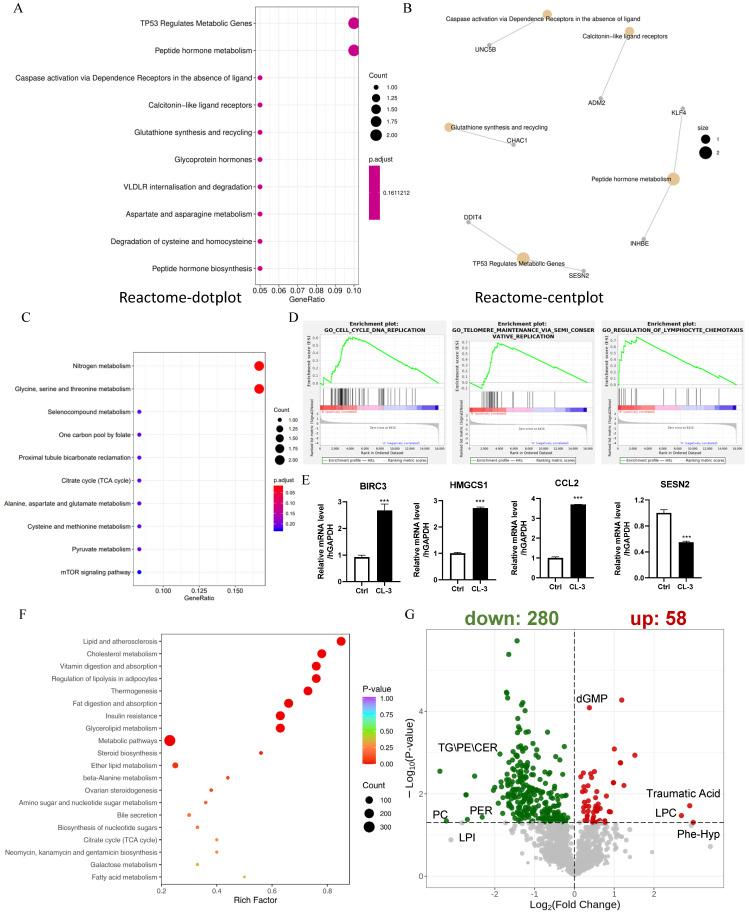
Anti-aging functional foods benefit the elderly. Telomeres are chromosomal ends that maintain genome stability extended by telomerase catalytic subunit TERT. Due to the end-replication problem, telomeres shorten after each cell cycle without telomerase in most human cells, and eventually the cell enters the senescence stage. Natural products can attenuate the aging process by increasing telomerase activity, such as TA-65. However, TA-65 is expensive. Other Chinese natural products may achieve comparable effects. Here, we found that fruit extracts effectively increase TERT expression and telomerase activity in cultured human mesenchymal stem cells. Both fruit extracts obtained by freeze-drying and spray-drying increased the activity of telomerase. fruit extracts were able to reduce reactive oxygen species levels, enhance superoxide dismutase activity, and reduce DNA damage caused by oxidative stress or radiation. fruit extracts promoted cell proliferation, improved senescent cell morphology, delayed replicative cellular senescence, attenuated cell cycle suppressors, and alleviated the senescence-associated secretory phenotype. Transcriptome and metabolic profiling revealed that fruit extracts promote DNA replication and telomere maintenance pathways and decrease triglyceride levels. Overall, we provide a theoretical basis for the application of fruit as an anti-aging product.

摘要

抗衰老功能食品对老年人有益。端粒是染色体末端,由端粒酶催化亚基TERT延长以维持基因组稳定性。由于末端复制问题,在大多数人类细胞中,没有端粒酶时,端粒在每个细胞周期后都会缩短,最终细胞进入衰老阶段。天然产物可以通过增加端粒酶活性来减缓衰老过程,如TA-65。然而,TA-65价格昂贵。其他中国天然产物可能会有类似效果。在这里,我们发现[水果名称]提取物能有效增加培养的人间充质干细胞中的TERT表达和端粒酶活性。通过冷冻干燥和喷雾干燥获得的[水果名称]提取物均能增加端粒酶活性。[水果名称]提取物能够降低活性氧水平,增强超氧化物歧化酶活性,并减少氧化应激或辐射引起的DNA损伤。[水果名称]提取物促进细胞增殖,改善衰老细胞形态,延缓复制性细胞衰老,减弱细胞周期抑制因子,并减轻衰老相关分泌表型。转录组和代谢谱分析表明,[水果名称]提取物促进DNA复制和端粒维持途径,并降低甘油三酯水平。总体而言,我们为将[水果名称]用作抗衰老产品提供了理论依据。

https://cdn.ncbi.nlm.nih.gov/pmc/blobs/5a58/11171777/8d20f38a8fba/foods-13-01673-g001.jpg

文献AI研究员

20分钟写一篇综述,助力文献阅读效率提升50倍。

立即体验

用中文搜PubMed

大模型驱动的PubMed中文搜索引擎

马上搜索

文档翻译

学术文献翻译模型,支持多种主流文档格式。

立即体验