Suppr超能文献

可编程的 seekRNA 通过 IS1111 和 IS110 型插入序列引导目标选择。

A programmable seekRNA guides target selection by IS1111 and IS110 type insertion sequences.

机构信息

School of Life and Environmental Sciences, The University of Sydney, University of Sydney, NSW 2006, Australia.

出版信息

Nat Commun. 2024 Jun 19;15(1):5235. doi: 10.1038/s41467-024-49474-9.

Abstract

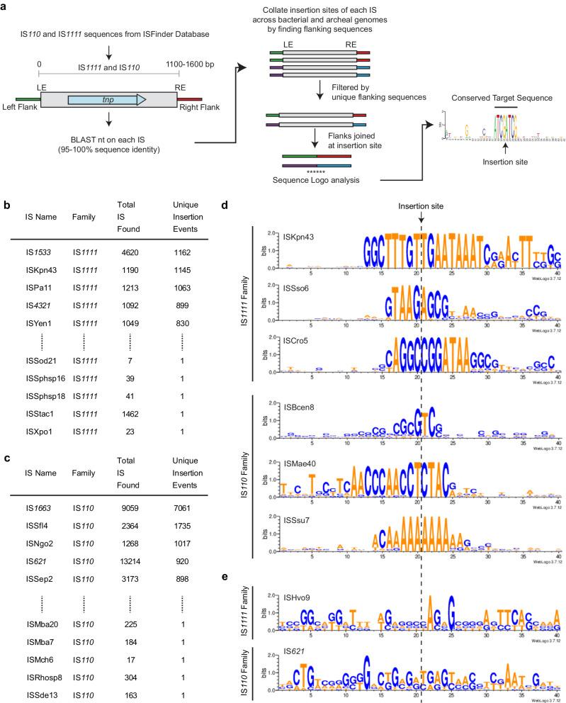
IS1111 and IS110 insertion sequence (IS) family members encode an unusual DEDD transposase type and exhibit specific target site selection. The IS1111 group include identifiable subterminal inverted repeats (sTIR) not found in the IS110 type. IS in both families include a noncoding region (NCR) of significant length and, as each individual IS or group of closely related IS selects a different site, we had previously proposed that an NCR-derived RNA was involved in target selection. Here, we find that the NCR is usually downstream of the transposase gene in IS1111 family IS and upstream in the IS110 type. Four IS1111 and one IS110 family members that target different sequences are used to demonstrate that the NCR determines a short seeker RNA (seekRNA) that co-purified with the transposase. The seekRNA is essential for transposition of the IS or a cargo flanked by IS ends from and to the preferred target. Short sequences matching both top and bottom strands of the target are present in the seekRNA but their order in IS1111 and IS110 family IS is reversed. Reprogramming the seekRNA and donor flank to target a different site is demonstrated, indicating future biotechnological potential for these systems.

摘要

IS1111 和 IS110 插入序列 (IS) 家族成员编码一种不寻常的 DEDD 转座酶类型,并表现出特定的靶位选择。IS1111 组包括可识别的末端反向重复 (sTIR),而在 IS110 类型中则没有发现。这两个家族的 IS 都包含一个具有重要长度的非编码区 (NCR),并且由于每个单独的 IS 或一组密切相关的 IS 选择不同的靶位,我们之前曾提出 NCR 衍生的 RNA 参与靶位选择。在这里,我们发现 NCR 通常位于 IS1111 家族 IS 的转座酶基因下游,而在 IS110 类型中则位于上游。使用四个 IS1111 和一个靶向不同序列的 IS110 家族成员来证明 NCR 决定了与转座酶共纯化的短寻靶 RNA (seekRNA)。seekRNA 对于 IS 或由 IS 末端侧翼的货物从和到首选靶位的转位是必需的。在 seekRNA 中存在与靶位的顶部和底部链都匹配的短序列,但它们在 IS1111 和 IS110 家族 IS 中的顺序是相反的。证明了对 seekRNA 和供体侧翼进行重新编程以靶向不同的靶位,这表明这些系统具有未来的生物技术潜力。

https://cdn.ncbi.nlm.nih.gov/pmc/blobs/8285/11187229/9d8177428866/41467_2024_49474_Fig1_HTML.jpg

文献AI研究员

20分钟写一篇综述,助力文献阅读效率提升50倍。

立即体验

用中文搜PubMed

大模型驱动的PubMed中文搜索引擎

马上搜索

文档翻译

学术文献翻译模型,支持多种主流文档格式。

立即体验