Suppr超能文献

通过整合单细胞RNA测序和批量RNA测序建立并验证一种新型CD8 + T细胞相关预后特征,用于预测肝细胞癌的临床结局和免疫治疗反应

Establishment and validation of a novel CD8+ T cell-associated prognostic signature for predicting clinical outcomes and immunotherapy response in hepatocellular carcinoma via integrating single-cell RNA-seq and bulk RNA-seq.

作者信息

Qu Caihao, Yan Xin, Wei Yujie, Tang Futian, Li Yumin

机构信息

Department of General Surgery, Lanzhou University Second Hospital, Lanzhou, 730030, China.

Key Laboratory of Digestive System Tumors of Gansu Province, Lanzhou University Second Hospital, Lanzhou, 730030, China.

出版信息

Discov Oncol. 2024 Jun 20;15(1):235. doi: 10.1007/s12672-024-01092-z.

Abstract

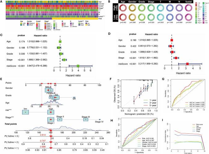
CD8+ T lymphocytes are critical in the immune response against neoplasms, yet the prognostic relevance of CD8+ T cell-associated genes in hepatocellular carcinoma (HCC) is not fully understood. We sourced single-cell RNA-sequencing (scRNA-seq) and bulk RNA-seq data for HCC from the GSE98638 dataset and The Cancer Genome Atlas (TCGA) repository. We utilized Weighted Gene Correlation Network Analysis (WGCNA) to identify CD8+ T cell-related genes. A clinical prognostic model for risk stratification was then constructed via Cox-Lasso regression analysis. The Immunophenotypic Score (IPS) was utilized to evaluate the potential of immunotherapeutic interventions in the categorized cohorts. Validation of the expression of CD8+ T cell-associated risk genes was performed using quantitative reverse transcription PCR (qRT-PCR). Integrating scRNA-seq with RNA-seq data, we identified five CD8+ T cell-related signature genes: IKBKE, ATP1B3, MSC, ADA, and BATF. Notably, HCC patients in the high-risk group had markedly decreased overall survival. Elevated infiltration levels of CD8+ T cells, B cells, and macrophages were observed in the high-risk group. Moreover, there was a positive correlation between the risk score and immune checkpoints (ICPs), including PDCD1, CD274, and CTLA4. Patients within the high-risk group subject to PD1 and CTLA4 blockade exhibited higher IPS levels. Additionally, the expression of the five risk genes was upregulated in HCC cell lines and tissues compared to normal cells and tissues. Our findings establish a prognostic signature based on CD8+ T cells, offering a potent predictive model for clinical outcomes and responsiveness to immunotherapy in HCC patients.

摘要

CD8 + T淋巴细胞在抗肿瘤免疫反应中至关重要,然而CD8 + T细胞相关基因在肝细胞癌(HCC)中的预后相关性尚未完全明确。我们从GSE98638数据集和癌症基因组图谱(TCGA)数据库中获取了HCC的单细胞RNA测序(scRNA-seq)和批量RNA测序数据。我们利用加权基因共表达网络分析(WGCNA)来识别CD8 + T细胞相关基因。然后通过Cox-Lasso回归分析构建用于风险分层的临床预后模型。免疫表型评分(IPS)用于评估分类队列中免疫治疗干预的潜力。使用定量逆转录PCR(qRT-PCR)对CD8 + T细胞相关风险基因的表达进行验证。通过整合scRNA-seq和RNA-seq数据,我们鉴定出五个CD8 + T细胞相关的特征基因:IKBKE、ATP1B3、MSC、ADA和BATF。值得注意的是,高危组的HCC患者总生存期明显缩短。高危组中观察到CD8 + T细胞、B细胞和巨噬细胞的浸润水平升高。此外,风险评分与免疫检查点(ICP)之间存在正相关,包括PDCD1、CD274和CTLA4。接受PD1和CTLA4阻断的高危组患者表现出较高的IPS水平。此外,与正常细胞和组织相比,这五个风险基因在HCC细胞系和组织中的表达上调。我们的研究结果建立了基于CD8 + T细胞的预后特征,为HCC患者的临床结局和免疫治疗反应提供了一个有效的预测模型。

https://cdn.ncbi.nlm.nih.gov/pmc/blobs/0c07/11190115/0ec69efe6cec/12672_2024_1092_Fig1_HTML.jpg

文献AI研究员

20分钟写一篇综述,助力文献阅读效率提升50倍。

立即体验

用中文搜PubMed

大模型驱动的PubMed中文搜索引擎

马上搜索

文档翻译

学术文献翻译模型,支持多种主流文档格式。

立即体验