Suppr超能文献

血清细胞外囊泡蛋白质组学分析鉴定乳腺癌的诊断标志物和治疗靶点。

Proteomic Profiling of Serum Extracellular Vesicles Identifies Diagnostic Signatures and Therapeutic Targets in Breast Cancer.

机构信息

Department of Medical Oncology, Fudan University Shanghai Cancer Center, Department of Oncology, Shanghai Medical College, State Key Laboratory of Genetic Engineering, School of Life Sciences, Human Phenome Institute, Fudan University, Shanghai, China.

Department of Oncology, State Key Laboratory of Systems Medicine for Cancer, Shanghai General Hospital, Shanghai Jiao Tong University School of Medicine, Shanghai, China.

出版信息

Cancer Res. 2024 Oct 1;84(19):3267-3285. doi: 10.1158/0008-5472.CAN-23-3998.

Abstract

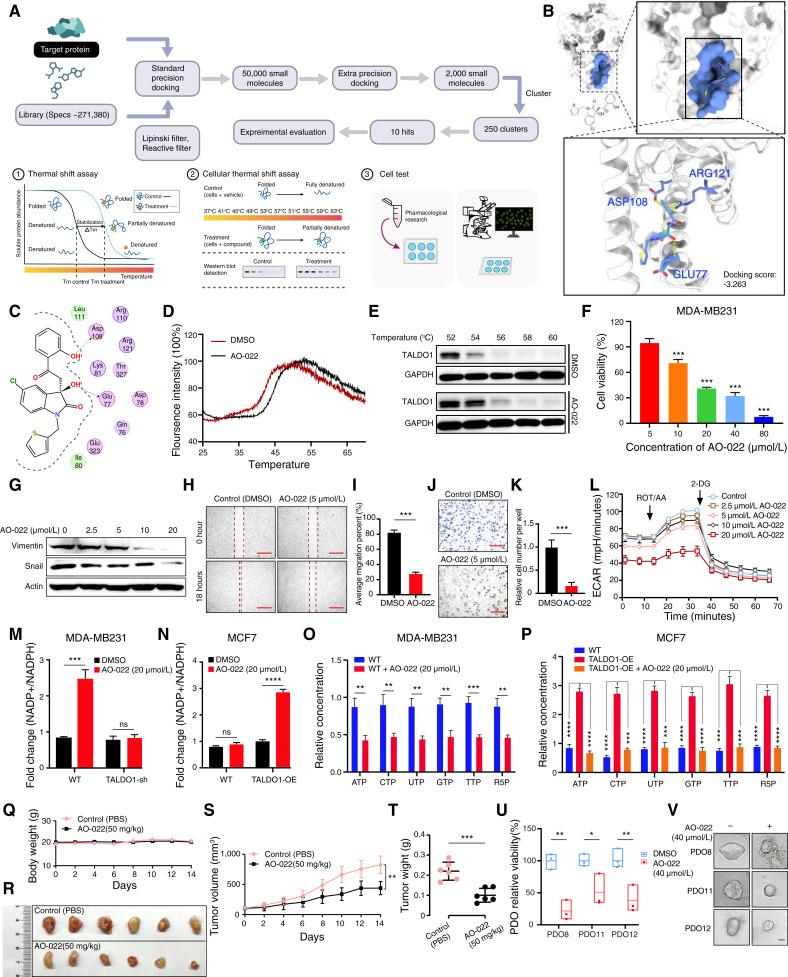
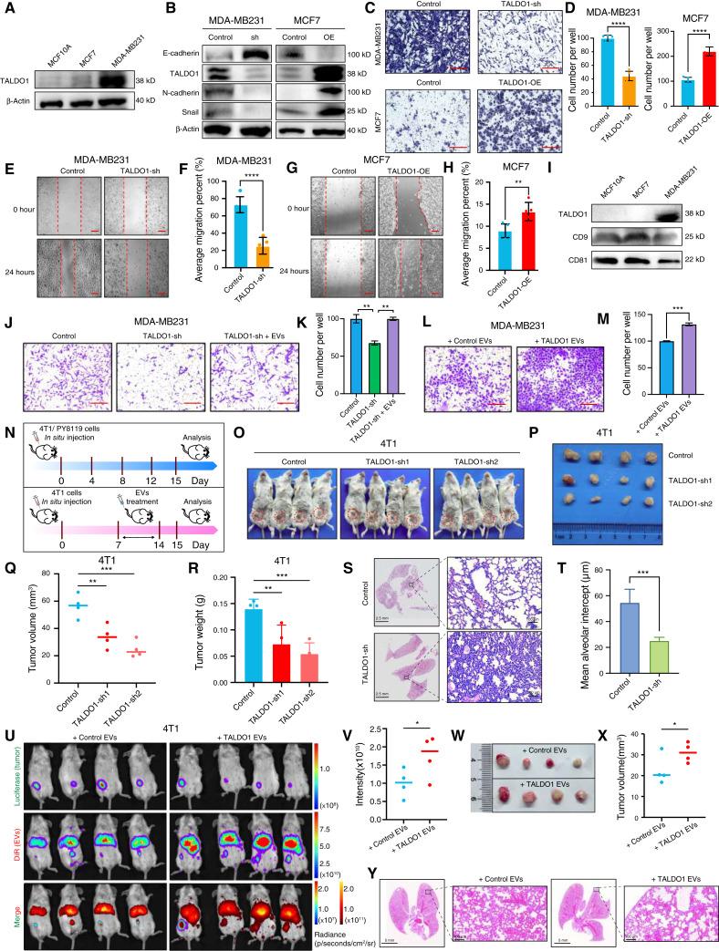
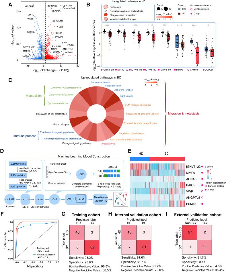
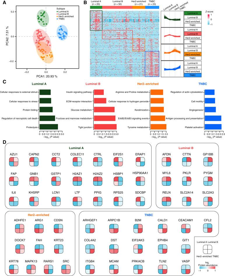
Analysis of extracellular vesicles (EV) is a promising noninvasive liquid biopsy approach for breast cancer detection, prognosis, and therapeutic monitoring. A comprehensive understanding of the characteristics and proteomic composition of breast cancer-specific EVs from human samples is required to realize the potential of this strategy. In this study, we applied a mass spectrometry-based, data-independent acquisition proteomic approach to characterize human serum EVs derived from patients with breast cancer (n = 126) and healthy donors (n = 70) in a discovery cohort and validated the findings in five independent cohorts. Examination of the EV proteomes enabled the construction of specific EV protein classifiers for diagnosing breast cancer and distinguishing patients with metastatic disease. Of note, TALDO1 was found to be an EV biomarker of distant metastasis of breast cancer. In vitro and in vivo analysis confirmed the role of TALDO1 in stimulating breast cancer invasion and metastasis. Finally, high-throughput molecular docking and virtual screening of a library consisting of 271,380 small molecules identified a potent TALDO1 allosteric inhibitor, AO-022, which could inhibit breast cancer migration in vitro and tumor progression in vivo. Together, this work elucidates the proteomic alterations in the serum EVs of breast cancer patients to guide the development of improved diagnosis, monitoring, and treatment strategies. Significance: Characterization of the proteomic composition of circulating extracellar vesicles in breast cancer patients identifies signatures for diagnosing primary and metastatic tumors and reveals tumor-promoting cargo that can be targeted to improve outcomes.

摘要

分析细胞外囊泡 (EV) 是一种很有前途的非侵入性液体活检方法,可用于乳腺癌的检测、预后和治疗监测。为了实现这一策略的潜力,需要全面了解从人样本中获得的乳腺癌特异性 EV 的特征和蛋白质组组成。在这项研究中,我们应用了一种基于质谱的、数据非依赖性采集的蛋白质组学方法,对来自乳腺癌患者(n = 126)和健康供体(n = 70)的人血清 EV 进行了鉴定,并在五个独立的队列中验证了这些发现。对 EV 蛋白质组的研究使得构建用于诊断乳腺癌和区分转移性疾病患者的特异性 EV 蛋白分类器成为可能。值得注意的是,TALDO1 被发现是乳腺癌远处转移的 EV 生物标志物。体外和体内分析证实了 TALDO1 在刺激乳腺癌侵袭和转移中的作用。最后,对由 271,380 种小分子组成的文库进行高通量分子对接和虚拟筛选,鉴定出一种有效的 TALDO1 别构抑制剂 AO-022,它可以抑制乳腺癌的体外迁移和体内肿瘤进展。总之,这项工作阐明了乳腺癌患者血清 EV 中的蛋白质组变化,以指导开发改进的诊断、监测和治疗策略。意义:对乳腺癌患者循环细胞外囊泡的蛋白质组组成进行表征,确定了诊断原发性和转移性肿瘤的特征,并揭示了可以靶向以改善预后的促进肿瘤的货物。

https://cdn.ncbi.nlm.nih.gov/pmc/blobs/369c/11443238/50ab261b787b/can-23-3998_f1.jpg

文献AI研究员

20分钟写一篇综述,助力文献阅读效率提升50倍。

立即体验

用中文搜PubMed

大模型驱动的PubMed中文搜索引擎

马上搜索

文档翻译

学术文献翻译模型,支持多种主流文档格式。

立即体验