Suppr超能文献

受生物启发的3D水凝胶支架,用于模拟肿瘤微环境以研究结直肠癌的失巢凋亡抵抗机制。

Bioinspired 3D hydrogel scaffold to mimic tumor microenvironment for investigating into the anoikis resistance mechanisms in colorectal cancer.

作者信息

Weng Jia, Li Shicheng, Weng Jiacheng, Wang Yan, Deng Bincan, Yao Mengxian, Hao Hongke, Huang Xia, Gan Lei, Chen Bo, Xue Xuan, Chen Zhigang

机构信息

Department of Chemistry and Materials Science, School of Science, Xi'an Jiaotong-Liverpool University, Suzhou, 215123, Jiangsu Province, China.

Department of Chemistry, University of Liverpool, Liverpool, L69 7ZD, UK.

出版信息

Mater Today Bio. 2025 Jul 12;33:102061. doi: 10.1016/j.mtbio.2025.102061. eCollection 2025 Aug.

Abstract

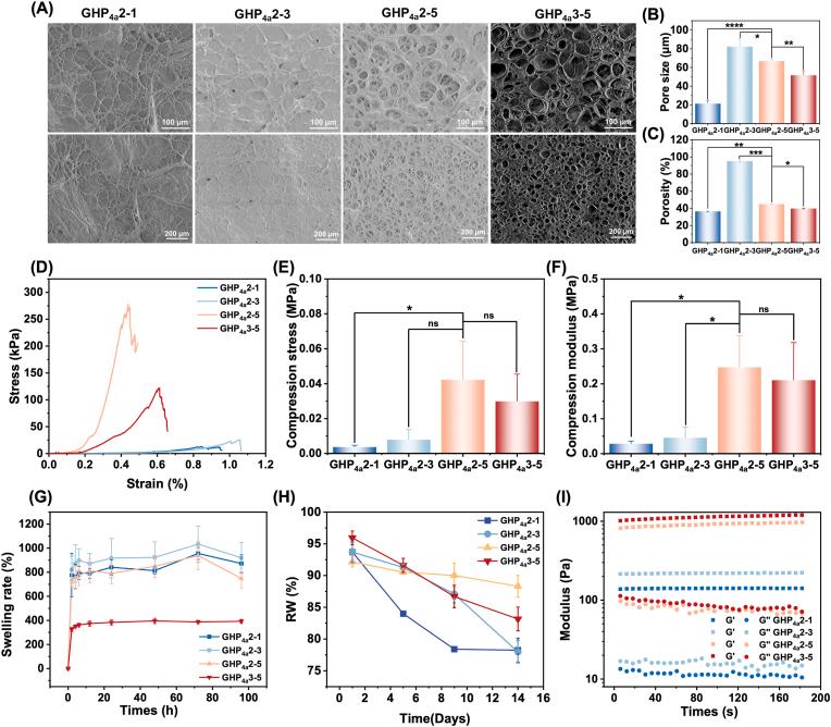
Anoikis resistance constitutes a critical pathophysiological mechanism driving metastatic progression in colorectal cancer. While models are essential for mechanistic studies, conventional 2D cultures inadequately replicate tumor microenvironment (TME) complexity. In this study, we developed a biomimetic composite hydrogel (GHP) composed of 4-arm-PEGDA, Gelatin Methacryloyl, and Hyaluronic acid Methacryloyl to establish compact 3D cell spheres that mimic TME. The GHP demonstrates superior biocompatibility, suitable mechanical strength at 600-700 Pa, and biomimetic properties that promote cell proliferation and differentiation when co-culturing Caco-2 cells. The cell anchorage and survival for anoikis resistance are enhanced compared to traditional 2D cell incubation due to a well-organized 3D formation akin to the extracellular matrix (ECM). The biomimetic mechanism may be attributed to the fact that the GHP promoted the activation of key pro-survival pathways, including FAK and PI3K/Akt signaling, and suppressed caspase-mediated apoptosis. Single-cell RNA sequencing revealed distinct transcriptional profiles within the proliferating T cell population, suggesting a novel regulatory mechanism of T cell-mediated anti-tumor immunity in the TME. Additionally, radiomic analysis identified significant differences in tumor heterogeneity and texture between GHP-based 3D cultures and traditional 2D models. These findings established the GHP as an effective candidate for the tumor anoikis resistance model, providing a unique approach for studying anoikis resistance in colorectal cancer and offering a robust tool for the development of advancing cancer diagnosis and therapy strategies.

摘要

失巢凋亡抗性是驱动结直肠癌转移进展的关键病理生理机制。虽然模型对于机制研究至关重要,但传统的二维培养无法充分复制肿瘤微环境(TME)的复杂性。在本研究中,我们开发了一种由四臂聚乙二醇二丙烯酸酯、甲基丙烯酰化明胶和甲基丙烯酰化透明质酸组成的仿生复合水凝胶(GHP),以建立模拟TME的紧密三维细胞球体。GHP具有卓越的生物相容性,在600 - 700帕斯卡具有合适的机械强度,并且在共培养Caco-2细胞时具有促进细胞增殖和分化的仿生特性。与传统的二维细胞培养相比,由于类似于细胞外基质(ECM)的有序三维结构,细胞锚定和对失巢凋亡抗性的存活能力得到增强。这种仿生机制可能归因于GHP促进了关键促存活途径的激活,包括FAK和PI3K/Akt信号传导,并抑制了半胱天冬酶介导的细胞凋亡。单细胞RNA测序揭示了增殖性T细胞群体内不同的转录谱,提示了TME中T细胞介导的抗肿瘤免疫的一种新的调节机制。此外,放射组学分析确定了基于GHP的三维培养和传统二维模型之间肿瘤异质性和纹理的显著差异。这些发现确立了GHP作为肿瘤失巢凋亡抗性模型的有效候选者,为研究结直肠癌中的失巢凋亡抗性提供了独特的方法,并为推进癌症诊断和治疗策略的发展提供了强大的工具。

https://cdn.ncbi.nlm.nih.gov/pmc/blobs/4f1d/12281143/4b353d86d866/ga1.jpg

文献AI研究员

20分钟写一篇综述,助力文献阅读效率提升50倍。

立即体验

用中文搜PubMed

大模型驱动的PubMed中文搜索引擎

马上搜索

文档翻译

学术文献翻译模型,支持多种主流文档格式。

立即体验