Suppr超能文献

3D 打印水凝胶程序性释放外泌体通过抑制主动脉夹层中 VSMC 铁死亡来恢复主动脉中层退变。

3D-printing hydrogel programmed released exosomes to restore aortic medial degeneration through inhibiting VSMC ferroptosis in aortic dissection.

机构信息

Department of Cardiovascular Surgery, The Second Hospital of Jilin University, Yatai Street 4026, Changchun, 130041, Jilin, China.

Ruijin Hospital, Shanghai Jiaotong University School of Medicine, Shanghai, China.

出版信息

J Nanobiotechnology. 2024 Oct 4;22(1):600. doi: 10.1186/s12951-024-02821-w.

Abstract

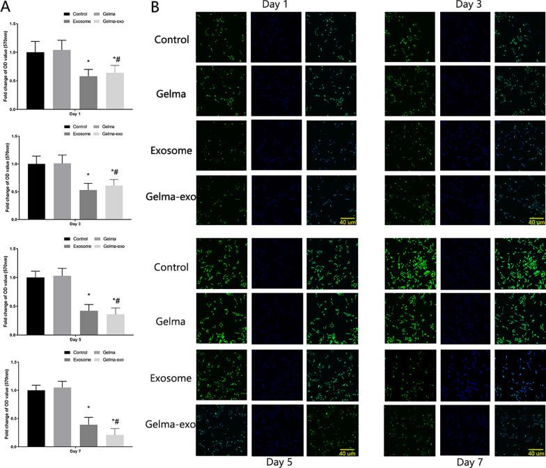
Aortic dissection (AD) is a devastating disease with a high mortality rate. Exosomes derived from mesenchymal stem cells (exo-MSCs) offer a promising strategy to restore aortic medial degeneration and combat ferroptosis in AD. However, their rapid degradation in the circulatory system and low treatment efficiency limit their clinical application. Methylacrylated gelatin (Gelma) was reported as a matrix material to achieve controlled release of exosomes. Herein, exo-MSCs-embedded in Gelma hydrogels (Gelma-exos) using ultraviolet light and three-dimensional (3D) printing technology. These Gelma-exos provide a sustained release of exo-MSCs as Gelma gradually degrades, helping to restore aortic medial degeneration and prevent ferroptosis. The sustained release of exosomes can inhibit the phenotypic switch of vascular smooth muscle cells (VSMCs) to a proliferative state, and curb their proliferation and migration. Additionally, the 3D-printed Gelma-exos demonstrated the ability to inhibit ferroptosis in vitro, in vivo and ex vivo experiments. In conclusion, our Gelma-exos, combined with 3D-printed technology, offer an alternative treatment approach for repairing aortic medial degeneration and ferroptosis in AD, potentially reducing the incidence of aortic dissection rupture.

摘要

主动脉夹层 (AD) 是一种死亡率很高的破坏性疾病。间充质干细胞来源的外泌体 (exo-MSCs) 为恢复主动脉中层退行性变和对抗 AD 中的铁死亡提供了一种很有前途的策略。然而,它们在循环系统中的快速降解和低治疗效率限制了它们的临床应用。甲基丙烯酰化明胶 (Gelma) 被报道为一种基质材料,可实现外泌体的控制释放。本文采用紫外光和三维 (3D) 打印技术,将间充质干细胞包埋在 Gelma 水凝胶中(Gelma-exos)。这些 Gelma-exos 提供了 exo-MSCs 的持续释放,因为 Gelma 逐渐降解,有助于恢复主动脉中层退行性变并防止铁死亡。外泌体的持续释放可以抑制血管平滑肌细胞 (VSMCs) 的表型向增殖状态的转变,并抑制其增殖和迁移。此外,3D 打印的 Gelma-exos 在体外、体内和离体实验中均表现出抑制铁死亡的能力。总之,我们的 Gelma-exos 结合 3D 打印技术,为修复 AD 中的主动脉中层退行性变和铁死亡提供了一种替代治疗方法,可能降低主动脉夹层破裂的发生率。

https://cdn.ncbi.nlm.nih.gov/pmc/blobs/c54d/11453022/c98e994c9a88/12951_2024_2821_Fig1_HTML.jpg

文献AI研究员

20分钟写一篇综述,助力文献阅读效率提升50倍。

立即体验

用中文搜PubMed

大模型驱动的PubMed中文搜索引擎

马上搜索

文档翻译

学术文献翻译模型,支持多种主流文档格式。

立即体验