Suppr超能文献

整合生物信息学分析以鉴定主动脉瘤和主动脉夹层中关键的铁死亡相关基因及免疫浸润:PTGS2的意义

Integrative Bioinformatics Analysis to Identify Key Ferroptosis-Related Genes and Immune Infiltration in Aortic Aneurysm and Dissection: Implication of PTGS2.

作者信息

An Weiwei, Luo Jun, Zhang Cheng, Xiao Qingzhong

机构信息

Laboratory of Cardiovascular Science, Beijing Clinical Research Institute, Beijing Friendship Hospital, Capital Medical University, Beijing, 100050, People's Republic of China.

William Harvey Research Institute, Barts and The London School of Medicine and Dentistry, Queen Mary University of London, London, EC1M 6BQ, United Kingdom.

出版信息

J Inflamm Res. 2025 Jan 29;18:1377-1394. doi: 10.2147/JIR.S488651. eCollection 2025.

Abstract

BACKGROUND

Aortic aneurysm and dissection (AAD) represent a highly lethal cardiovascular condition. Ferroptosis has recently been implicated in AAD development and progression. However, ferroptosis-related genes (FRGs) have not been systematically identified and verified in AAD.

METHODS AND RESULTS

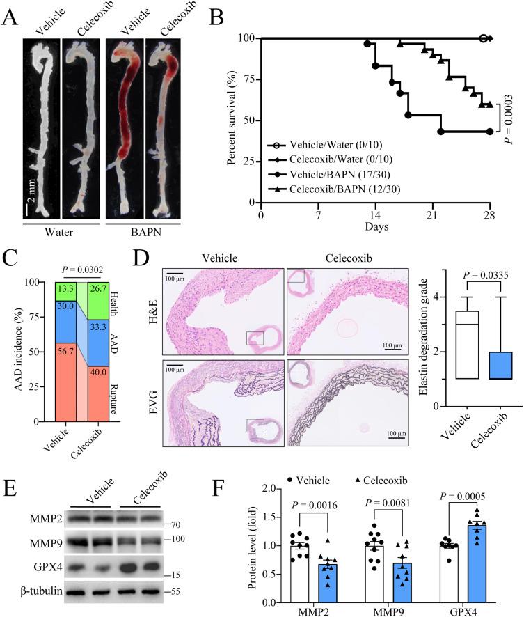
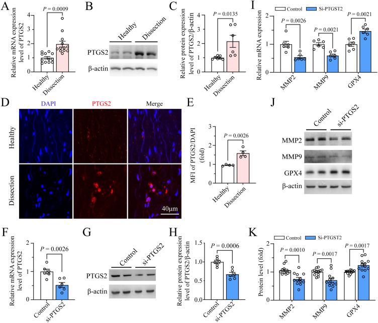
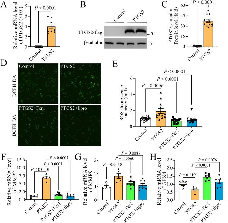
Seven human AAD datasets downloaded from Gene Expression Omnibus were analyzed, and 113 potential AAD-related FRGs were identified. Function enrichment analyses revealed that the FRGs were mainly associated with responses to chemical stress and cytokine signaling in the immune system. Protein-protein interaction network analyses identified 8 hub FRGs including . All these FRGs were significantly increased in patients with aortic aneurysm. Additionally, immune cell infiltration analyses revealed these FRGs were strongly correlated with the higher CD4 Tem and macrophages fraction in AAD patients. Particularly, increased expression of PTGS2 in AAD patients was further validated using our newly collected clinical aortic specimens. Importantly, we found that PTGS2 knockdown could reduce the expression of MMP9 and MMP2 but increase GPX4 expression in macrophages. Conversely, while PTGS2 overexpression upregulated MMP9 and MMP2 expression but downregulated GPX4 expression, the regulatory effects of PTGS2 on these genes were largely blunted by ferroptosis inhibitors. Functionally, administration of celecoxib, a PTGS2-specific inhibitor, into mice significantly reduced β-aminopropionitrile-induced AAD development and progression.

CONCLUSION

Through an integrative bioinformatics analysis, we have identified multiple key AAD-related FRGs including PTGS2. Functional studies also suggest a functional role of PTGS2 in ferroptosis and AAD development, offering novel insights into pathogenesis of human AAD.

摘要

背景

主动脉瘤和主动脉夹层(AAD)是一种具有高度致死性的心血管疾病。铁死亡最近被认为与AAD的发生和发展有关。然而,与铁死亡相关的基因(FRGs)尚未在AAD中得到系统的鉴定和验证。

方法与结果

分析了从基因表达综合数据库下载的7个人类AAD数据集,鉴定出113个潜在的与AAD相关的FRGs。功能富集分析表明,这些FRGs主要与对化学应激的反应和免疫系统中的细胞因子信号传导有关。蛋白质-蛋白质相互作用网络分析确定了8个关键FRGs,包括……。所有这些FRGs在主动脉瘤患者中均显著增加。此外,免疫细胞浸润分析显示,这些FRGs与AAD患者中较高的CD4 Tem和巨噬细胞分数密切相关。特别是,使用我们新收集的临床主动脉标本进一步验证了AAD患者中PTGS2表达的增加。重要的是,我们发现敲低PTGS2可以降低巨噬细胞中MMP9和MMP2的表达,但增加GPX4的表达。相反,虽然PTGS2过表达上调了MMP9和MMP2的表达,但下调了GPX4的表达,但铁死亡抑制剂在很大程度上削弱了PTGS2对这些基因的调节作用。在功能上,向小鼠施用塞来昔布(一种PTGS2特异性抑制剂)可显著减少β-氨基丙腈诱导的AAD的发生和发展。

结论

通过综合生物信息学分析,我们鉴定了多个与AAD相关的关键FRGs,包括PTGS2。功能研究还表明PTGS2在铁死亡和AAD发展中具有功能性作用,为人类AAD的发病机制提供了新的见解。

https://cdn.ncbi.nlm.nih.gov/pmc/blobs/c594/11787787/611b321f50fe/JIR-18-1377-g0001.jpg

文献AI研究员

20分钟写一篇综述,助力文献阅读效率提升50倍。

立即体验

用中文搜PubMed

大模型驱动的PubMed中文搜索引擎

马上搜索

文档翻译

学术文献翻译模型,支持多种主流文档格式。

立即体验