Suppr超能文献

µPhos:用于高维磷酸化蛋白质组学的可扩展和敏感平台。

µPhos: a scalable and sensitive platform for high-dimensional phosphoproteomics.

机构信息

Functional Proteomics, Jena University Hospital, 07747, Jena, Germany.

Comprehensive Cancer Center Central Germany, 07747, Jena, Germany.

出版信息

Mol Syst Biol. 2024 Aug;20(8):972-995. doi: 10.1038/s44320-024-00050-9. Epub 2024 Jun 21.

Abstract

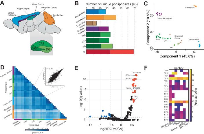
Mass spectrometry has revolutionized cell signaling research by vastly simplifying the analysis of many thousands of phosphorylation sites in the human proteome. Defining the cellular response to perturbations is crucial for further illuminating the functionality of the phosphoproteome. Here we describe µPhos ('microPhos'), an accessible phosphoproteomics platform that permits phosphopeptide enrichment from 96-well cell culture and small tissue amounts in <8 h total processing time. By greatly minimizing transfer steps and liquid volumes, we demonstrate increased sensitivity, >90% selectivity, and excellent quantitative reproducibility. Employing highly sensitive trapped ion mobility mass spectrometry, we quantify ~17,000 Class I phosphosites in a human cancer cell line using 20 µg starting material, and confidently localize ~6200 phosphosites from 1 µg. This depth covers key signaling pathways, rendering sample-limited applications and perturbation experiments with hundreds of samples viable. We employ µPhos to study drug- and time-dependent response signatures in a leukemia cell line, and by quantifying 30,000 Class I phosphosites in the mouse brain we reveal distinct spatial kinase activities in subregions of the hippocampal formation.

摘要

质谱分析极大地简化了人类蛋白质组中数千个磷酸化位点的分析,从而彻底改变了细胞信号转导研究。定义细胞对干扰的反应对于进一步阐明磷酸蛋白质组的功能至关重要。在这里,我们描述了 µPhos('microPhos'),这是一种易于使用的磷酸蛋白质组学平台,可在 <8 小时的总处理时间内从 96 孔细胞培养物和小组织量中富集磷酸肽。通过极大地减少转移步骤和液体体积,我们证明了更高的灵敏度、>90%的选择性和出色的定量重现性。我们采用高灵敏度的俘获离子淌度质谱技术,使用 20µg 起始材料定量测定了人类癌细胞系中的约 17000 个 I 类磷酸化位点,并从 1µg 中可靠地定位了约 6200 个磷酸化位点。这种深度涵盖了关键的信号通路,使得具有数百个样本的样本有限应用和干扰实验成为可能。我们使用 µPhos 研究白血病细胞系中药物和时间依赖性反应特征,并通过在小鼠脑中定量分析 30000 个 I 类磷酸化位点,揭示了海马结构亚区中不同的空间激酶活性。

https://cdn.ncbi.nlm.nih.gov/pmc/blobs/49db/11297287/b6b9fba1671d/44320_2024_50_Fig1_HTML.jpg

文献AI研究员

20分钟写一篇综述,助力文献阅读效率提升50倍。

立即体验

用中文搜PubMed

大模型驱动的PubMed中文搜索引擎

马上搜索

文档翻译

学术文献翻译模型,支持多种主流文档格式。

立即体验