Suppr超能文献

NR0B2 重新教育髓样免疫细胞,以减少调节性 T 细胞的扩增和乳腺及其他实体肿瘤的进展。

NR0B2 re-educates myeloid immune cells to reduce regulatory T cell expansion and progression of breast and other solid tumors.

机构信息

Department of Molecular and Integrative Physiology, University of Illinois at Urbana-Champaign, Illinois, USA.

INSERM, U1231, Dijon, France.

出版信息

Cancer Lett. 2024 Aug 10;597:217042. doi: 10.1016/j.canlet.2024.217042. Epub 2024 Jun 20.

Abstract

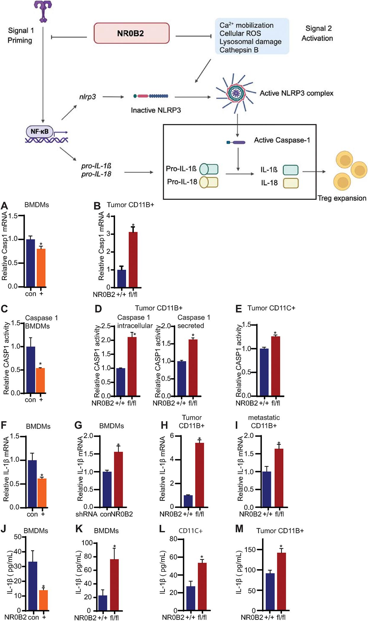
Although survival from breast cancer has dramatically increased, many will develop recurrent, metastatic disease. Unfortunately, survival for this stage of disease remains very low. Activating the immune system has incredible promise since it has the potential to be curative. However, immune checkpoint blockade (ICB) which works through T cells has been largely disappointing for metastatic breast cancer. One reason for this is a suppressive myeloid immune compartment that is unaffected by ICB. Cholesterol metabolism and proteins involved in cholesterol homeostasis play important regulatory roles in myeloid cells. Here, we demonstrate that NR0B2, a nuclear receptor involved in negative feedback of cholesterol metabolism, works in several myeloid cell types to impair subsequent expansion of regulatory T cells (T); T being a subset known to be highly immune suppressive and associated with poor therapeutic response. Within myeloid cells, NR0B2 serves to decrease many aspects of the inflammasome, ultimately resulting in decreased IL1β; IL1β driving T expansion. Importantly, mice lacking NR0B2 exhibit accelerated tumor growth. Thus, NR0B2 represents an important node in myeloid cells dictating ensuing T expansion and tumor growth, thereby representing a novel therapeutic target to re-educate these cells, having impact across different solid tumor types. Indeed, a paper co-published in this issue demonstrates the therapeutic utility of targeting NR0B2.

摘要

尽管乳腺癌的生存率有了显著提高,但仍有许多患者会出现复发和转移性疾病。不幸的是,这种疾病阶段的生存率仍然很低。激活免疫系统具有巨大的潜力,因为它有可能是治愈性的。然而,针对转移性乳腺癌,通过 T 细胞起作用的免疫检查点阻断(ICB)在很大程度上令人失望。原因之一是免疫抑制性髓系免疫细胞群不受 ICB 影响。胆固醇代谢和参与胆固醇稳态的蛋白质在髓系细胞中发挥着重要的调节作用。在这里,我们证明了参与胆固醇代谢负反馈的核受体 NR0B2 在几种髓系细胞类型中起作用,从而损害调节性 T 细胞(T)的后续扩增;T 细胞是一种已知具有高度免疫抑制作用并与治疗反应不良相关的亚群。在髓系细胞中,NR0B2 有助于降低炎症小体的许多方面,最终导致 IL1β 的减少;IL1β 驱动 T 细胞的扩增。重要的是,缺乏 NR0B2 的小鼠表现出肿瘤生长加速。因此,NR0B2 代表髓系细胞中的一个重要节点,决定了随后的 T 细胞扩增和肿瘤生长,从而代表了一种新的治疗靶点,可以重新教育这些细胞,对不同的实体肿瘤类型都有影响。事实上,本期共同发表的一篇论文证明了靶向 NR0B2 的治疗效用。

https://cdn.ncbi.nlm.nih.gov/pmc/blobs/e63f/11892351/c427bb0274ba/nihms-2058737-f0001.jpg

文献AI研究员

20分钟写一篇综述,助力文献阅读效率提升50倍。

立即体验

用中文搜PubMed

大模型驱动的PubMed中文搜索引擎

马上搜索

文档翻译

学术文献翻译模型,支持多种主流文档格式。

立即体验