Suppr超能文献

T 细胞相关泛素化基因作为肝细胞癌的预后指标。

T cell-related ubiquitination genes as prognostic indicators in hepatocellular carcinoma.

机构信息

Department of General Surgery, Xishan People's Hospital of Wuxi City, Wuxi, China.

Department of Hepatobiliary and Liver Transplantation Surgery, Drum Tower Hospital Affiliated to Nanjing University School of Medicine, Nanjing, China.

出版信息

Front Immunol. 2024 Jun 11;15:1424752. doi: 10.3389/fimmu.2024.1424752. eCollection 2024.

Abstract

BACKGROUND

T lymphocytes, integral to the adaptive immune system, wield pivotal influence in bolstering anti-tumor responses, and are strictly regulated by ubiquitination modification. The objective of this investigation was to devise a novel prognostic and immunotherapeutic efficacy predictor for hepatocellular carcinoma patients utilizing T cell-related ubiquitination genes (TCRUG).

METHOD

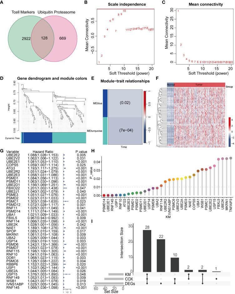
The single-cell RNA sequencing (scRNA-seq) data and bulk RNA data of HCC patients are derived from the GEO database and TCGA database. Based on the processing of scRNA-seq, T cell marker genes are obtained and TCRUG is obtained. Further combined with WGCNA, differential analysis, univariate Cox regression analysis, LASSO analysis, and multivariate Cox regression analysis to filter and screen TCRUG. Finally construct a riskscore for predicting the prognosis of HCC patients, the predictive effect of which is validated in the GEO dataset. In addition, we also studied the correlation between riskscore and immunotherapy efficacy. Finally, the oncogenic role of UBE2E1 in HCC was explored through various experiments.

RESULT

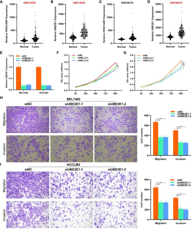
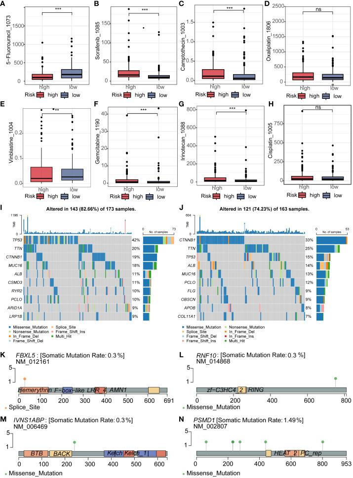
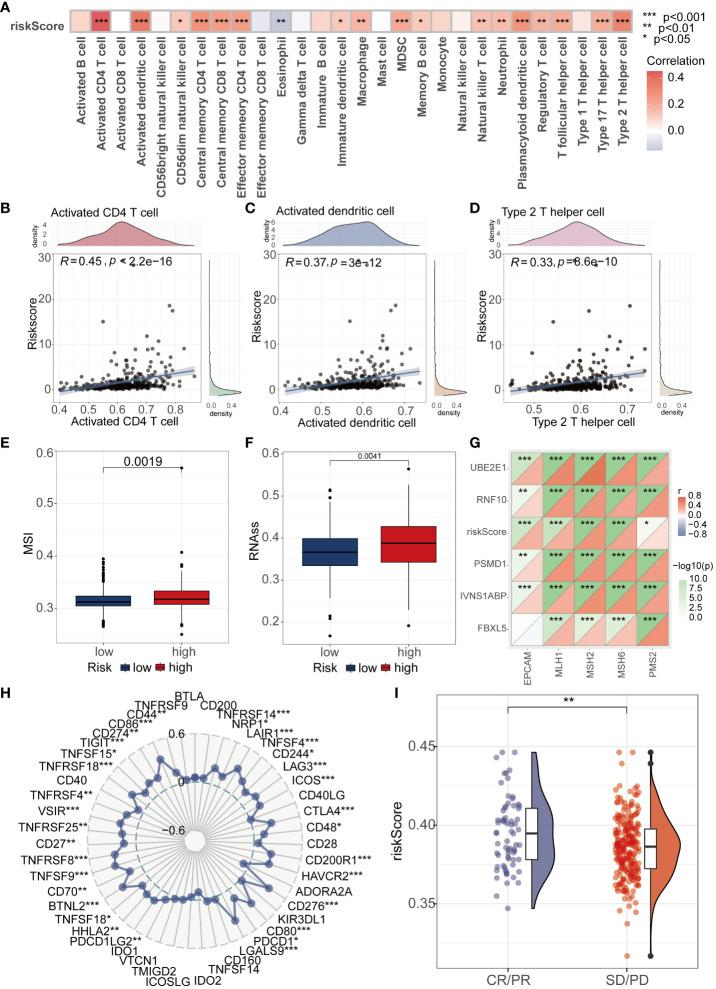
Based on patients' scRNA-seq data, we finally obtained 3050 T cell marker genes. Combined with bulk RNA data and clinical data from the TCGA database, we constructed a riskscore that accurately predicts the prognosis of HCC patients. This riskscore is an independent prognostic factor for HCC and is used to construct a convenient column chart. In addition, we found that the high-risk group is more suitable for immunotherapy. Finally, the proliferation, migration, and invasion abilities of HCC cells significantly decreased after UBE2E1 expression reduction.

CONCLUSION

This study developed a riskscore based on TCRUG that can accurately and stably predict the prognosis of HCC patients. This riskscore is also effective in predicting the immune therapy response of HCC patients.

摘要

背景

T 淋巴细胞是适应性免疫系统的重要组成部分,对增强抗肿瘤反应具有关键影响,并受到泛素化修饰的严格调控。本研究旨在利用 T 细胞相关泛素化基因(TCRUG)为肝癌患者设计一种新的预后和免疫治疗疗效预测因子。

方法

从 GEO 数据库和 TCGA 数据库中获取 HCC 患者的单细胞 RNA 测序(scRNA-seq)数据和批量 RNA 数据。基于 scRNA-seq 的处理,获得 T 细胞标记基因,并获得 TCRUG。进一步结合 WGCNA、差异分析、单因素 Cox 回归分析、LASSO 分析和多因素 Cox 回归分析筛选和筛选 TCRUG。最后构建一个用于预测 HCC 患者预后的风险评分,在 GEO 数据集验证其预测效果。此外,我们还研究了风险评分与免疫治疗疗效的相关性。最后,通过各种实验探讨了 UBE2E1 在 HCC 中的致癌作用。

结果

基于患者的 scRNA-seq 数据,我们最终获得了 3050 个 T 细胞标记基因。结合批量 RNA 数据和 TCGA 数据库的临床数据,构建了一个准确预测 HCC 患者预后的风险评分。该风险评分是 HCC 的独立预后因素,用于构建方便的柱状图。此外,我们发现高危组更适合免疫治疗。最后,UBE2E1 表达降低后,肝癌细胞的增殖、迁移和侵袭能力显著降低。

结论

本研究基于 TCRUG 开发了一个风险评分,可准确、稳定地预测 HCC 患者的预后。该风险评分还可有效预测 HCC 患者的免疫治疗反应。

https://cdn.ncbi.nlm.nih.gov/pmc/blobs/8b08/11196398/f4b54a277daf/fimmu-15-1424752-g001.jpg

文献AI研究员

20分钟写一篇综述,助力文献阅读效率提升50倍。

立即体验

用中文搜PubMed

大模型驱动的PubMed中文搜索引擎

马上搜索

文档翻译

学术文献翻译模型,支持多种主流文档格式。

立即体验