Suppr超能文献

利用干细胞衍生的胰岛进行疾病建模时的细胞身份动态变化及对胰岛素促泌剂的深入了解。

Cell identity dynamics and insight into insulin secretagogues when employing stem cell-derived islets for disease modeling.

作者信息

Wang Chencheng, Abadpour Shadab, Aizenshtadt Aleksandra, Dalmao-Fernandez Andrea, Høyem Merete, Wilhelmsen Ingrid, Stokowiec Justyna, Olsen Petter Angell, Krauss Stefan, Chera Simona, Ghila Luiza, Ræder Helge, Scholz Hanne

机构信息

Department of Transplant Medicine and Institute for Surgical Research, Oslo University Hospital, Oslo, Norway.

Hybrid Technology Hub, Center of Excellence, University of Oslo, Oslo, Norway.

出版信息

Front Bioeng Biotechnol. 2024 Jun 12;12:1392575. doi: 10.3389/fbioe.2024.1392575. eCollection 2024.

Abstract

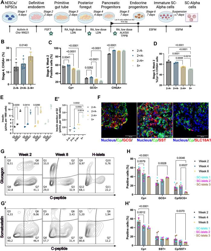
Stem cell-derived islets (SC-islets) are not only an unlimited source for cell-based therapy of type 1 diabetes but have also emerged as an attractive material for modeling diabetes and conducting screening for treatment options. Prior to SC-islets becoming the established standard for disease modeling and drug development, it is essential to understand their response to various nutrient sources . This study demonstrates an enhanced efficiency of pancreatic endocrine cell differentiation through the incorporation of WNT signaling inhibition following the definitive endoderm stage. We have identified a tri-hormonal cell population within SC-islets, which undergoes reduction concurrent with the emergence of elevated numbers of glucagon-positive cells during extended culture. Over a 6-week period of culture, the SC-islets consistently demonstrated robust insulin secretion in response to glucose stimulation. Moreover, they manifested diverse reactivity patterns when exposed to distinct nutrient sources and exhibited deviant glycolytic metabolic characteristics in comparison to human primary islets. Although the SC-islets demonstrated an aberrant glucose metabolism trafficking, the evaluation of a potential antidiabetic drug, pyruvate kinase agonist known as TEPP46, significantly improved insulin secretion of SC-islets. Overall, this study provided cell identity dynamics investigation of SC-islets during prolonged culturing , and insights into insulin secretagogues. Associated advantages and limitations were discussed when employing SC-islets for disease modeling.

摘要

干细胞衍生的胰岛(SC-胰岛)不仅是1型糖尿病细胞疗法的无限来源,也已成为用于糖尿病建模和治疗方案筛选的有吸引力的材料。在SC-胰岛成为疾病建模和药物开发的既定标准之前,了解它们对各种营养源的反应至关重要。本研究表明,在确定内胚层阶段后加入WNT信号抑制可提高胰腺内分泌细胞分化的效率。我们在SC-胰岛中鉴定出一种三激素细胞群,在长期培养过程中,随着胰高血糖素阳性细胞数量的增加,该细胞群数量减少。在为期6周的培养过程中,SC-胰岛在葡萄糖刺激下始终表现出强劲的胰岛素分泌。此外,当暴露于不同的营养源时,它们表现出不同的反应模式,与人类原代胰岛相比,表现出异常的糖酵解代谢特征。尽管SC-胰岛表现出异常的葡萄糖代谢途径,但对一种潜在的抗糖尿病药物——丙酮酸激酶激动剂TEPP46的评估显著改善了SC-胰岛的胰岛素分泌。总体而言,本研究提供了长期培养过程中SC-胰岛的细胞身份动态研究以及对胰岛素促分泌剂的见解。在将SC-胰岛用于疾病建模时,讨论了相关的优势和局限性。

https://cdn.ncbi.nlm.nih.gov/pmc/blobs/3ebf/11199790/973f9751a3a8/fbioe-12-1392575-g001.jpg

文献AI研究员

20分钟写一篇综述,助力文献阅读效率提升50倍。

立即体验

用中文搜PubMed

大模型驱动的PubMed中文搜索引擎

马上搜索

文档翻译

学术文献翻译模型,支持多种主流文档格式。

立即体验