Suppr超能文献

鲤鱼的红细胞是免疫哨兵,可识别病原体的分子模式,吞噬颗粒并在细菌感染时分泌促炎细胞因子。

Erythrocytes of the common carp are immune sentinels that sense pathogen molecular patterns, engulf particles and secrete pro-inflammatory cytokines against bacterial infection.

机构信息

Laboratory of Fish Protistology, Institute of Parasitology, Biology Centre, Czech Academy of Sciences, České Budějovice, Czechia.

Faculty of Science, University of South Bohemia, České Budějovice, Czechia.

出版信息

Front Immunol. 2024 Jun 14;15:1407237. doi: 10.3389/fimmu.2024.1407237. eCollection 2024.

Abstract

INTRODUCTION

Red blood cells (RBCs), also known as erythrocytes, are underestimated in their role in the immune system. In mammals, erythrocytes undergo maturation that involves the loss of nuclei, resulting in limited transcription and protein synthesis capabilities. However, the nucleated nature of non-mammalian RBCs is challenging this conventional understanding of RBCs. Notably, in bony fishes, research indicates that RBCs are not only susceptible to pathogen attacks but express immune receptors and effector molecules. However, given the abundance of RBCs and their interaction with every physiological system, we postulate that they act in surveillance as sentinels, rapid responders, and messengers.

METHODS

We performed a series of experiments with RBCs exposed to , as well as laboratory infections using different concentrations of bacteria.

RESULTS

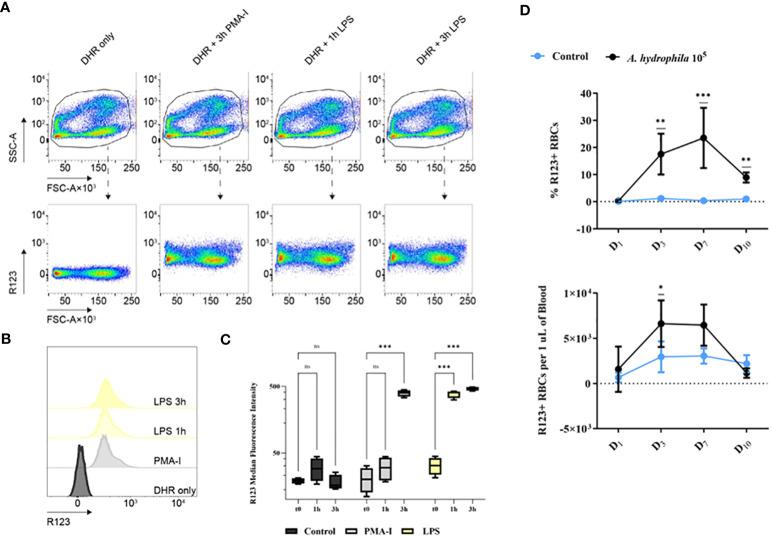
qPCR revealed that RBCs express genes of several inflammatory cytokines. Using cyprinid-specific antibodies, we confirmed that RBCs secreted tumor necrosis factor alpha (TNFα) and interferon gamma (IFNγ). In contrast to these indirect immune mechanisms, we observed that RBCs produce reactive oxygen species and, through transmission electron and confocal microscopy, that RBCs can engulf particles. Finally, RBCs expressed and upregulated several putative toll-like receptors, including and , in response to infection .

DISCUSSION

Overall, the RBC repertoire of pattern recognition receptors, their secretion of effector molecules, and their swift response make them immune sentinels capable of rapidly detecting and signaling the presence of foreign pathogens. By studying the interaction between a bacterium and erythrocytes, we provide novel insights into how the latter may contribute to overall innate and adaptive immune responses of teleost fishes.

摘要

简介

红细胞(RBC),也被称为红细胞,在免疫系统中的作用被低估了。在哺乳动物中,红细胞经历成熟过程,在此过程中细胞核丢失,导致转录和蛋白质合成能力有限。然而,非哺乳动物红细胞的有核性质挑战了对 RBC 的这种传统理解。值得注意的是,在硬骨鱼中,研究表明 RBC 不仅容易受到病原体的攻击,而且还表达免疫受体和效应分子。然而,鉴于 RBC 的丰富性及其与每个生理系统的相互作用,我们推测它们作为哨兵、快速反应者和信使发挥作用。

方法

我们用暴露于 的 RBC 进行了一系列实验,并用不同浓度的细菌进行了实验室感染。

结果

qPCR 显示 RBC 表达几种炎症细胞因子的基因。使用鲤鱼特异性抗体,我们证实 RBC 分泌肿瘤坏死因子 alpha(TNFα)和干扰素 gamma(IFNγ)。与这些间接免疫机制相反,我们观察到 RBC 产生活性氧,并且通过透射电子显微镜和共聚焦显微镜,RBC 可以吞噬颗粒。最后,RBC 表达并上调了几种假定的 Toll 样受体,包括 TLR2 和 TLR4,以响应 LPS 感染。

讨论

总体而言,RBC 模式识别受体的 repertoire、它们分泌的效应分子以及它们的快速反应使它们成为能够快速检测和信号外来病原体存在的免疫哨兵。通过研究细菌与红细胞之间的相互作用,我们提供了有关后者如何有助于硬骨鱼先天和适应性免疫反应的新见解。

https://cdn.ncbi.nlm.nih.gov/pmc/blobs/3415/11211254/e8878a70881d/fimmu-15-1407237-g001.jpg

文献AI研究员

20分钟写一篇综述,助力文献阅读效率提升50倍。

立即体验

用中文搜PubMed

大模型驱动的PubMed中文搜索引擎

马上搜索

文档翻译

学术文献翻译模型,支持多种主流文档格式。

立即体验