Suppr超能文献

通过剖析代谢重编程对肿瘤微环境和进展的影响,为神经母细胞瘤开发靶向治疗方法。

Developing targeted therapies for neuroblastoma by dissecting the effects of metabolic reprogramming on tumor microenvironments and progression.

机构信息

Department of Orthopedics, Wenzhou Third Clinical Institute Affiliated to Wenzhou Medical University, The Third Affiliated Hospital of Shanghai University, Wenzhou People's Hospital, Wenzhou, China, 325041.

Department of Orthopedics, Renmin Hospital of Wuhan University, No. 99 Zhangzhidong Road, Wuchang District, Wuhan, China, 430060.

出版信息

Theranostics. 2024 May 27;14(9):3439-3469. doi: 10.7150/thno.93962. eCollection 2024.

Abstract

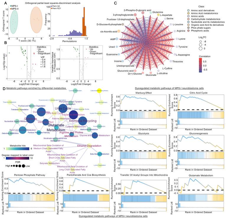
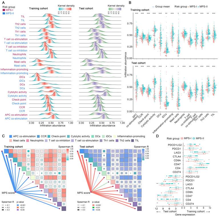
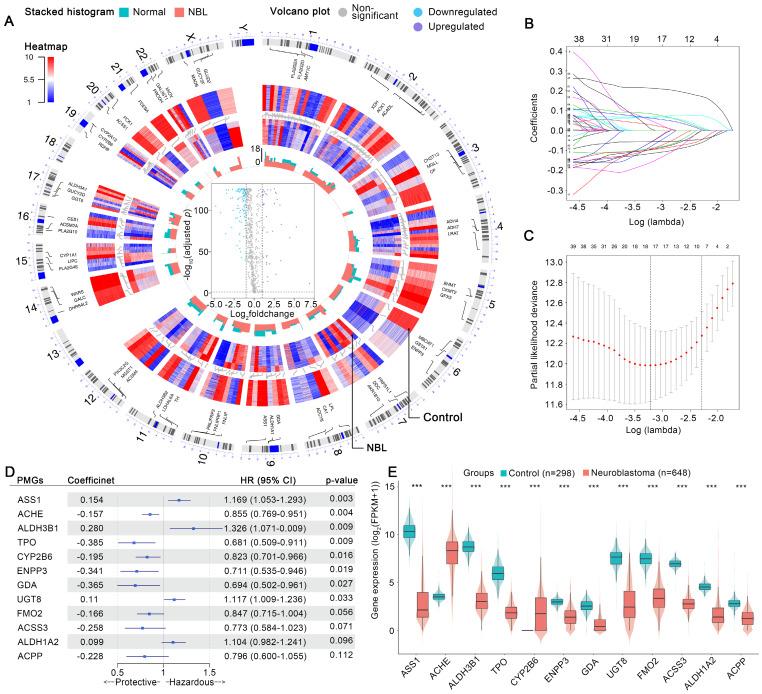
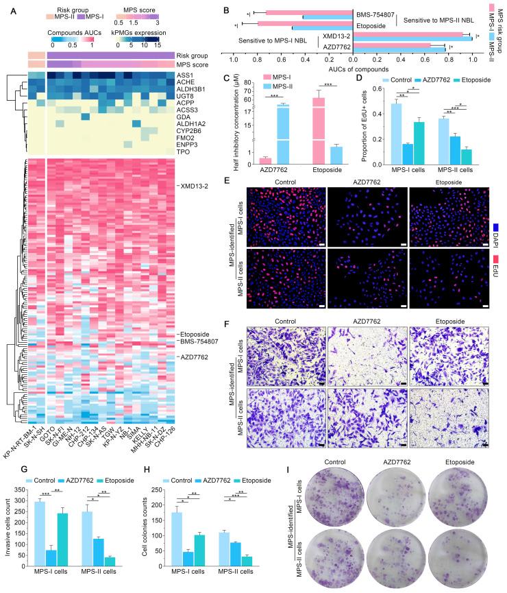
Synergic reprogramming of metabolic dominates neuroblastoma (NB) progression. It is of great clinical implications to develop an individualized risk prognostication approach with stratification-guided therapeutic options for NB based on elucidating molecular mechanisms of metabolic reprogramming. With a machine learning-based multi-step program, the synergic mechanisms of metabolic reprogramming-driven malignant progression of NB were elucidated at single-cell and metabolite flux dimensions. Subsequently, a promising metabolic reprogramming-associated prognostic signature (MPS) and individualized therapeutic approaches based on MPS-stratification were developed and further validated independently using pre-clinical models. MPS-identified MPS-I NB showed significantly higher activity of metabolic reprogramming than MPS-II counterparts. MPS demonstrated improved accuracy compared to current clinical characteristics [AUC: 0.915 vs. 0.657 (), 0.713 (INSS-stage), and 0.808 (INRG-stratification)] in predicting prognosis. AZD7762 and etoposide were identified as potent therapeutics against MPS-I and II NB, respectively. Subsequent biological tests revealed AZD7762 substantially inhibited growth, migration, and invasion of MPS-I NB cells, more effectively than that of MPS-II cells. Conversely, etoposide had better therapeutic effects on MPS-II NB cells. More encouragingly, AZD7762 and etoposide significantly inhibited in-vivo subcutaneous tumorigenesis, proliferation, and pulmonary metastasis in MPS-I and MPS-II samples, respectively; thereby prolonging survival of tumor-bearing mice. Mechanistically, AZD7762 and etoposide-induced apoptosis of the MPS-I and MPS-II cells, respectively, through mitochondria-dependent pathways; and MPS-I NB resisted etoposide-induced apoptosis by addiction of glutamate metabolism and acetyl coenzyme A. MPS-I NB progression was fueled by multiple metabolic reprogramming-driven factors including multidrug resistance, immunosuppressive and tumor-promoting inflammatory microenvironments. Immunologically, MPS-I NB suppressed immune cells via and signaling pathways. Metabolically, the malignant proliferation of MPS-I NB cells was remarkably supported by reprogrammed glutamate metabolism, tricarboxylic acid cycle, urea cycle, etc. Furthermore, MPS-I NB cells manifested a distinct tumor-promoting developmental lineage and self-communication patterns, as evidenced by enhanced oncogenic signaling pathways activated with development and self-communications. This study provides deep insights into the molecular mechanisms underlying metabolic reprogramming-mediated malignant progression of NB. It also sheds light on developing targeted medications guided by the novel precise risk prognostication approaches, which could contribute to a significantly improved therapeutic strategy for NB.

摘要

协同重编程代谢主导神经母细胞瘤(NB)的进展。阐明代谢重编程的分子机制,为 NB 开发基于个体化风险预测和分层指导治疗选择的个体化风险预测方法具有重要的临床意义。通过基于机器学习的多步骤程序,在单细胞和代谢通量维度上阐明了代谢重编程驱动 NB 恶性进展的协同机制。随后,开发了一种有前途的代谢重编程相关预后标志物(MPS)和基于 MPS 分层的个体化治疗方法,并使用临床前模型独立进行了进一步验证。MPS 鉴定的 MPS-I NB 显示出比 MPS-II 对照更高的代谢重编程活性。MPS 在预测预后方面优于当前的临床特征(AUC:0.915 对 0.657 (),0.713(INSS 分期)和 0.808(INRG 分层))。AZD7762 和依托泊苷分别被鉴定为针对 MPS-I 和 II NB 的有效治疗药物。随后的生物学测试表明,AZD7762 可显著抑制 MPS-I NB 细胞的生长、迁移和侵袭,效果优于 MPS-II 细胞。相反,依托泊苷对 MPS-II NB 细胞具有更好的治疗效果。更令人鼓舞的是,AZD7762 和依托泊苷分别显著抑制 MPS-I 和 MPS-II 样本的体内皮下肿瘤发生、增殖和肺转移,从而延长荷瘤小鼠的存活时间。在机制上,AZD7762 和依托泊苷通过线粒体依赖性途径诱导 MPS-I 和 MPS-II 细胞凋亡;而 MPS-I NB 通过谷氨酸代谢和乙酰辅酶 A 的成瘾来抵抗依托泊苷诱导的凋亡。MPS-I NB 的进展由多种代谢重编程驱动因素驱动,包括多药耐药、免疫抑制和促肿瘤炎症微环境。在免疫方面,MPS-I NB 通过 和 信号通路抑制免疫细胞。在代谢方面,MPS-I NB 细胞的恶性增殖得到了重编程谷氨酸代谢、三羧酸循环、尿素循环等的显著支持。此外,MPS-I NB 细胞表现出明显的促肿瘤发育谱系和自我通讯模式,这表现在与发育和自我通讯相关的增强的致癌信号通路的激活。本研究深入了解了代谢重编程介导的 NB 恶性进展的分子机制。它还为开发基于新型精确风险预测方法的靶向药物提供了思路,有望为 NB 的治疗策略带来显著改善。

https://cdn.ncbi.nlm.nih.gov/pmc/blobs/58b7/11209723/839083d754aa/thnov14p3439g001.jpg

文献AI研究员

20分钟写一篇综述,助力文献阅读效率提升50倍。

立即体验

用中文搜PubMed

大模型驱动的PubMed中文搜索引擎

马上搜索

文档翻译

学术文献翻译模型,支持多种主流文档格式。

立即体验