Department of Ophthalmology, Shanghai Tenth People's Hospital, Tongji University School of Medicine, Shanghai 200072, P. R. China.
Texas Children's Cancer Center, Department of Pediatrics, Dan L. Duncan Cancer Center, Baylor College of Medicine, Houston, Texas 77030, USA.
Sci Rep. 2016 Dec 19;6:38011. doi: 10.1038/srep38011.
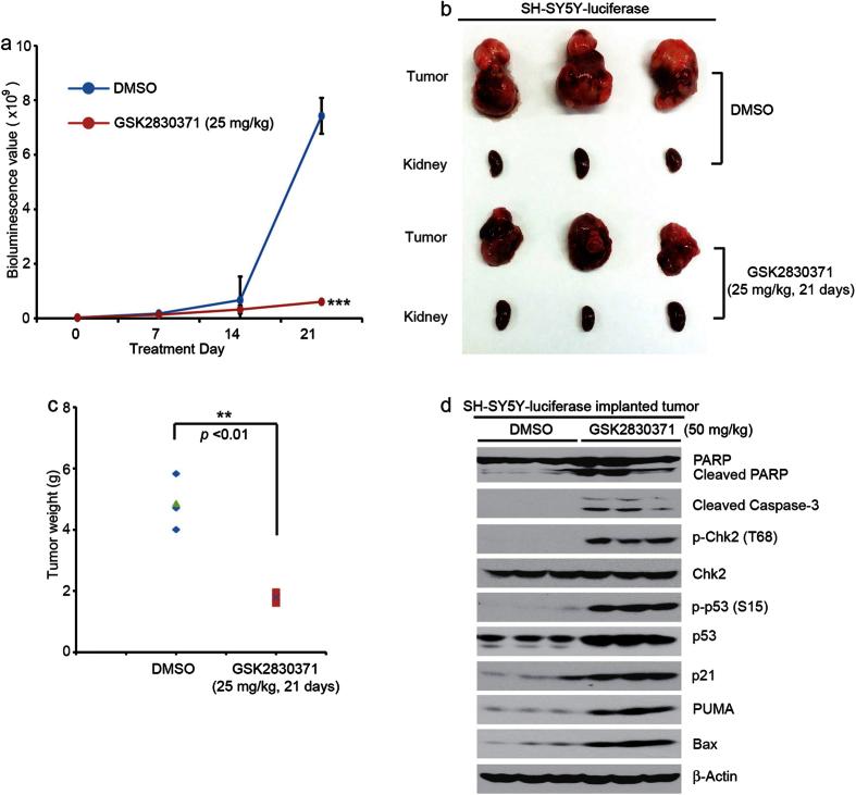
Neuroblastoma (NB) is the most common extracranial tumor in children. Unlike in most adult tumors, tumor suppressor protein 53 (p53) mutations occur with a relatively low frequency in NB and the downstream function of p53 is intact in NB cell lines. Wip1 is a negative regulator of p53 and hindrance of Wip1 activity by novel inhibitor GSK2830371 is a potential strategy to activate p53's tumor suppressing function in NB. Yet, the in vivo efficacy and the possible mechanisms of GSK2830371 in NB have not yet been elucidated. Here we report that novel Wip1 inhibitor GSK2830371 induced Chk2/p53-mediated apoptosis in NB cells in a p53-dependent manner. In addition, GSK2830371 suppressed the colony-formation potential of p53 wild-type NB cell lines. Furthermore, GSK2830371 enhanced doxorubicin- (Dox) and etoposide- (VP-16) induced cytotoxicity in a subset of NB cell lines, including the chemoresistant LA-N-6 cell line. More importantly, GSK2830371 significantly inhibited tumor growth in an orthotopic xenograft NB mouse model by inducing Chk2/p53-mediated apoptosis in vivo. Taken together, this study suggests that GSK2830371 induces Chk2/p53-mediated apoptosis both in vitro and in vivo in a p53 dependent manner.
神经母细胞瘤(NB)是儿童中最常见的颅外肿瘤。与大多数成人肿瘤不同,肿瘤抑制蛋白 53(p53)突变在 NB 中发生的频率相对较低,并且 p53 的下游功能在 NB 细胞系中是完整的。Wip1 是 p53 的负调节剂,通过新型抑制剂 GSK2830371 阻碍 Wip1 的活性是激活 p53 在 NB 中的肿瘤抑制功能的潜在策略。然而,GSK2830371 在体内的疗效及其在 NB 中的可能机制尚未阐明。在这里,我们报告新型 Wip1 抑制剂 GSK2830371 以依赖 p53 的方式诱导 NB 细胞中 Chk2/p53 介导的细胞凋亡。此外,GSK2830371 抑制了 p53 野生型 NB 细胞系的集落形成潜力。此外,GSK2830371 增强了 doxorubicin(Dox)和依托泊苷(VP-16)在包括耐药 LA-N-6 细胞系在内的一部分 NB 细胞系中的细胞毒性。更重要的是,GSK2830371 通过在体内诱导 Chk2/p53 介导的细胞凋亡,显著抑制了神经母细胞瘤原位异种移植小鼠模型中的肿瘤生长。总之,这项研究表明 GSK2830371 以依赖 p53 的方式在体外和体内诱导 Chk2/p53 介导的细胞凋亡。