Suppr超能文献

DHPS 介导的 Hypusination 调控 METTL3 自身 m6A 甲基化修饰促进黑色素瘤增殖及新型抑制剂的开发。

DHPS-Mediated Hypusination Regulates METTL3 Self-m6A-Methylation Modification to Promote Melanoma Proliferation and the Development of Novel Inhibitors.

机构信息

Department of Pharmacy, Shengjing Hospital of China Medical University, Shenyang, 110004, P. R. China.

Department of Obstetrics and Gynecology, Shengjing Hospital of China Medical University, Shenyang, 110004, P. R. China.

出版信息

Adv Sci (Weinh). 2024 Sep;11(33):e2402450. doi: 10.1002/advs.202402450. Epub 2024 Jul 1.

Abstract

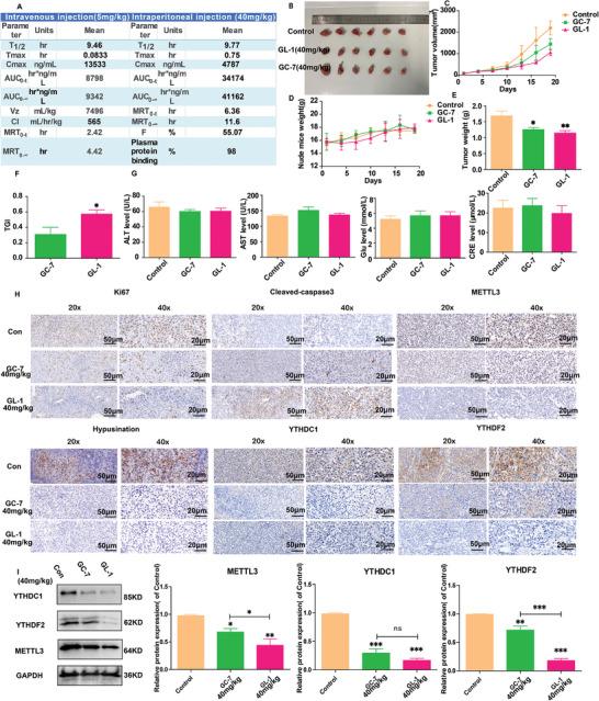
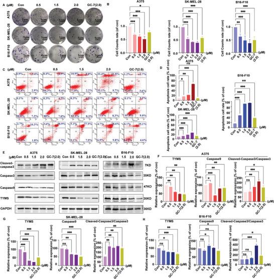
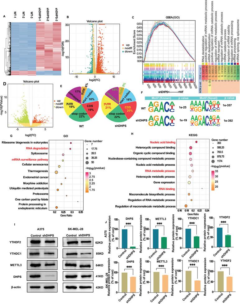
Discovering new treatments for melanoma will benefit human health. The mechanism by which deoxyhypusine synthase (DHPS) promotes melanoma development remains elucidated. Multi-omics studies have revealed that DHPS regulates m6A modification and maintains mRNA stability in melanoma cells. Mechanistically, DHPS activates the hypusination of eukaryotic translation initiation factor 5A (eIF5A) to assist METTL3 localizing on its mRNA for m6A modification, then promoting METTL3 expression. Structure-based design, synthesis, and activity screening yielded the hit compound GL-1 as a DHPS inhibitor. Notably, GL-1 directly inhibits DHPS binding to eIF5A, whereas GC-7 cannot. Based on the clarification of the mode of action of GL-1 on DHPS, it is found that GL-1 can promote the accumulation of intracellular Cu to induce apoptosis, and antibody microarray analysis shows that GL-1 inhibits the expression of several cytokines. GL-1 shows promising antitumor activity with good bioavailability in a xenograft tumor model. These findings clarify the molecular mechanisms by which DHPS regulates melanoma proliferation and demonstrate the potential of GL-1 for clinical melanoma therapy.

摘要

发现治疗黑色素瘤的新方法将有益于人类健康。脱氧鸟苷酸合酶(DHPS)促进黑色素瘤发展的机制仍有待阐明。多组学研究表明,DHPS 调节 m6A 修饰并维持黑色素瘤细胞中 mRNA 的稳定性。在机制上,DHPS 激活真核翻译起始因子 5A(eIF5A)的hypusination,以帮助 METTL3 定位于其 mRNA 进行 m6A 修饰,从而促进 METTL3 的表达。基于结构的设计、合成和活性筛选产生了 DHPS 抑制剂先导化合物 GL-1。值得注意的是,GL-1 可直接抑制 DHPS 与 eIF5A 的结合,而 GC-7 则不能。基于 GL-1 对 DHPS 作用模式的阐明,发现 GL-1 可以促进细胞内 Cu 的积累诱导细胞凋亡,抗体微阵列分析表明 GL-1 抑制几种细胞因子的表达。GL-1 在异种移植肿瘤模型中具有良好的生物利用度和有前途的抗肿瘤活性。这些发现阐明了 DHPS 调节黑色素瘤增殖的分子机制,并证明了 GL-1 用于临床黑色素瘤治疗的潜力。

https://cdn.ncbi.nlm.nih.gov/pmc/blobs/eb2c/11434010/1281e95b8551/ADVS-11-2402450-g004.jpg

文献AI研究员

20分钟写一篇综述,助力文献阅读效率提升50倍。

立即体验

用中文搜PubMed

大模型驱动的PubMed中文搜索引擎

马上搜索

文档翻译

学术文献翻译模型,支持多种主流文档格式。

立即体验