Suppr超能文献

氧化锌纳米颗粒通过 NF-κB 通路诱导小鼠精母细胞中 miR-342-5p 介导的铁死亡。

ZnO NPs induce miR-342-5p mediated ferroptosis of spermatocytes through the NF-κB pathway in mice.

机构信息

College of Animal Science and Technology, Key Laboratory of Animal Genetic, Breeding and Reproduction in Shaanxi Province, Northwest Agriculture and Forestry University, Yangling, 712100, Shaanxi, China.

Animal Husbandry and Veterinary Station of Zhenba County, Hanzhong, 723600, Shaanxi, China.

出版信息

J Nanobiotechnology. 2024 Jul 3;22(1):390. doi: 10.1186/s12951-024-02672-5.

Abstract

BACKGROUND

Zinc oxide nanoparticle (ZnO NP) is one of the metal nanomaterials with extensive use in many fields such as feed additive and textile, which is an emerging threat to human health due to widely distributed in the environment. Thus, there is an urgent need to understand the toxic effects associated with ZnO NPs. Although previous studies have found accumulation of ZnO NPs in testis, the molecular mechanism of ZnO NPs dominated a decline in male fertility have not been elucidated.

RESULTS

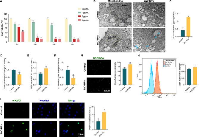
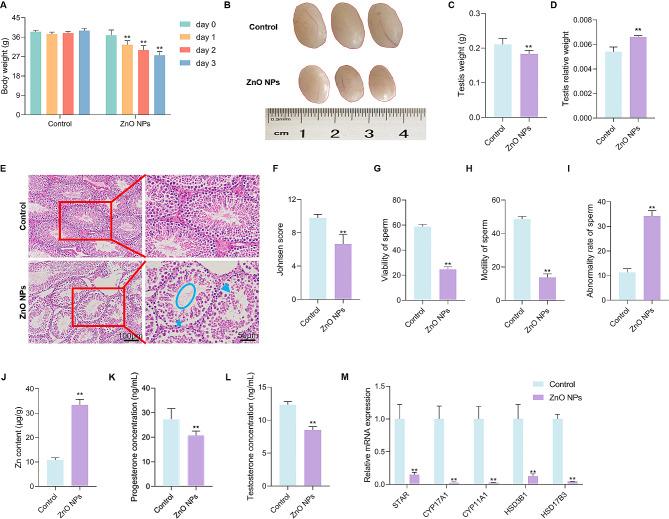
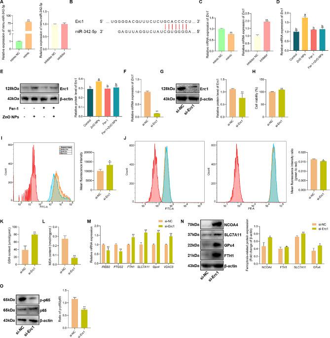
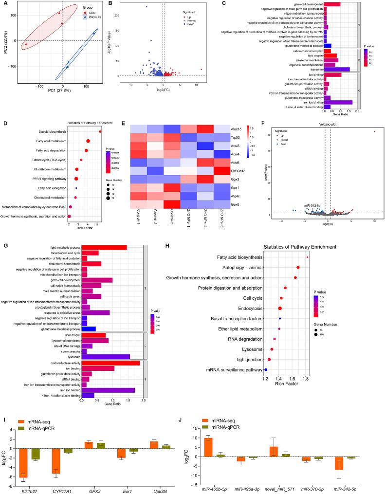
We reported that ZnO NPs exposure caused testicular dysfunction and identified spermatocytes as the primary damaged site induced by ZnO NPs. ZnO NPs led to the dysfunction of spermatocytes, including impaired cell proliferation and mitochondrial damage. In addition, we found that ZnO NPs induced ferroptosis of spermatocytes through the increase of intracellular chelatable iron content and lipid peroxidation level. Moreover, the transcriptome analysis of testis indicated that ZnO NPs weakened the expression of miR-342-5p, which can target Erc1 to block the NF-κB pathway. Eventually, ferroptosis of spermatocytes was ameliorated by suppressing the expression of Erc1.

CONCLUSIONS

The present study reveals a novel mechanism in that miR-342-5p targeted Erc1 to activate NF-κB signaling pathway is required for ZnO NPs-induced ferroptosis, and provide potential targets for further research on the prevention and treatment of male reproductive disorders related to ZnO NPs.

摘要

背景

氧化锌纳米粒子(ZnO NP)是广泛应用于饲料添加剂和纺织品等多个领域的金属纳米材料之一,由于其在环境中广泛分布,因此对人类健康构成了新的威胁。因此,迫切需要了解与 ZnO NPs 相关的毒性作用。尽管先前的研究发现 ZnO NPs 在睾丸中积累,但 ZnO NPs 导致男性生育力下降的分子机制尚未阐明。

结果

我们报道了 ZnO NPs 暴露会导致睾丸功能障碍,并确定精母细胞是 ZnO NPs 诱导的主要损伤部位。ZnO NPs 导致精母细胞功能障碍,包括细胞增殖受损和线粒体损伤。此外,我们发现 ZnO NPs 通过增加细胞内可螯合铁含量和脂质过氧化水平诱导精母细胞发生铁死亡。此外,睾丸的转录组分析表明,ZnO NPs 减弱了 miR-342-5p 的表达,miR-342-5p 可以靶向 Erc1 来阻断 NF-κB 通路。最终,通过抑制 Erc1 的表达,减轻了精母细胞的铁死亡。

结论

本研究揭示了一种新的机制,即 miR-342-5p 通过靶向 Erc1 激活 NF-κB 信号通路是 ZnO NPs 诱导的铁死亡所必需的,并为进一步研究与 ZnO NPs 相关的男性生殖障碍的预防和治疗提供了潜在的靶点。

https://cdn.ncbi.nlm.nih.gov/pmc/blobs/5e47/11223436/ce0773867626/12951_2024_2672_Fig2_HTML.jpg

文献AI研究员

20分钟写一篇综述,助力文献阅读效率提升50倍。

立即体验

用中文搜PubMed

大模型驱动的PubMed中文搜索引擎

马上搜索

文档翻译

学术文献翻译模型,支持多种主流文档格式。

立即体验