Suppr超能文献

氧化锌纳米颗粒通过干扰心脏离子通道诱发小鼠急性心律失常和心力衰竭。

ZnO nanoparticles induce acute arrhythmia and heart failure in mice by disturbing cardiac ion channels.

作者信息

Liu Xuexue, Deng Hongmei, Zhao Zijuan, Wen Shan, Ma Kailong, Wang Xinyu, Du Yanfei, Li Chang, Li Jun, Zhang Guangqin, Zhou Xiaobo, Soong Tuck Wah, Yuan Ziqi, Feng Jian, Li Guang

机构信息

Department of Laboratory Medicine, Sichuan Province Engineering Technology Research Center of Molecular Diagnosis of Clinical Diseases, Molecular Diagnosis of Clinical Diseases Key Laboratory of Luzhou, The Affiliated Hospital of Southwest Medical University, Luzhou, China.

Department of Cardiology, the Affiliated Hospital of Southwest Medical University and Key Laboratory of Medical Electrophysiology, Ministry of Education & Medical Electrophysiological Key Laboratory of Sichuan Province, Institute of Cardiovascular Research, Southwest Medical University, Luzhou, China.

出版信息

Front Cardiovasc Med. 2025 May 30;12:1569265. doi: 10.3389/fcvm.2025.1569265. eCollection 2025.

Abstract

BACKGROUND

The widespread use of zinc oxide nanoparticles (ZnO NPs) has raised safety concerns on human health. However, the effects and underlying mechanisms of ZnO NPs exposure on the heart, especially during acute exposure, have yet to be elucidated.

METHODS

Two different sizes of ZnO NPs (40 nm and 100 nm) were selected and their in vivo effects on mouse heart were evaluated by echocardiography and electrocardiograms. Action potential, ion channel currents, and calcium recordings were employed to assess the electrical alterations in individual myocytes. The underlying mechanisms were further investigated by transmission electron microscopy (TEM) imaging, mitochondrial staining, LDH and ROS detection. In addition, human-induced pluripotent stem cell-derived cardiomyocytes (hiPSC-CMs) were utilized for translational exploration.

RESULTS

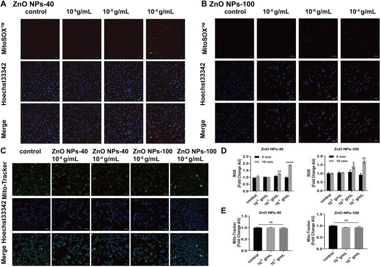
Acute exposure to ZnO NPs induces cardiac dysfunction and arrhythmia in mice. Mechanistically, exposure to ZnO NPs did not significantly affect the IK1, but it markedly decreased I and I currents, resulting in a reduced amplitude and shortened duration of the action potential in cardiomyocytes. These changes not only prolonged PR-interval and blocked A-V conduction that triggered cardiac arrhythmia, but also led to a diminished calcium transient, which contributed to heart failure. The downregulation of calcium transient upon ZnO NPs exposure was further confirmed in hiPSC-CMs. Meanwhile, acute exposure to ZnO NPs did not induce endocytosis, impair membrane integrity, or promote ROS production in the mitochondria of cardiomyocytes.

CONCLUSION

Acute ZnO NPs exposure causes heart failure and arrhythmia in mice by directly impacting ion channel function.

摘要

背景

氧化锌纳米颗粒(ZnO NPs)的广泛使用引发了对人类健康安全的担忧。然而,ZnO NPs暴露对心脏的影响及其潜在机制,尤其是在急性暴露期间,尚未阐明。

方法

选择两种不同尺寸的ZnO NPs(40纳米和100纳米),通过超声心动图和心电图评估它们对小鼠心脏的体内影响。采用动作电位、离子通道电流和钙记录来评估单个心肌细胞的电变化。通过透射电子显微镜(TEM)成像、线粒体染色、乳酸脱氢酶(LDH)和活性氧(ROS)检测进一步研究潜在机制。此外,利用人诱导多能干细胞衍生的心肌细胞(hiPSC-CMs)进行转化探索。

结果

急性暴露于ZnO NPs会导致小鼠心脏功能障碍和心律失常。从机制上讲,暴露于ZnO NPs对内向整流钾电流(IK1)没有显著影响,但显著降低了内向电流(I)和L型钙电流(I),导致心肌细胞动作电位的幅度减小和时程缩短。这些变化不仅延长了PR间期并阻断了房室传导,引发心律失常,还导致钙瞬变减弱,这促成了心力衰竭。在hiPSC-CMs中进一步证实了ZnO NPs暴露后钙瞬变的下调。同时,急性暴露于ZnO NPs不会诱导心肌细胞线粒体的内吞作用、损害膜完整性或促进活性氧生成。

结论

急性ZnO NPs暴露通过直接影响离子通道功能导致小鼠心力衰竭和心律失常。

https://cdn.ncbi.nlm.nih.gov/pmc/blobs/b6bc/12162645/5393548e5e08/fcvm-12-1569265-g001.jpg

文献AI研究员

20分钟写一篇综述,助力文献阅读效率提升50倍。

立即体验

用中文搜PubMed

大模型驱动的PubMed中文搜索引擎

马上搜索

文档翻译

学术文献翻译模型,支持多种主流文档格式。

立即体验