Suppr超能文献

转录组学和代谢组学的变化可能预测 SAMP8 小鼠的虚弱。

Transcriptomic and metabolomic changes might predict frailty in SAMP8 mice.

机构信息

Department of Neuroscience, Istituto di Ricerche Farmacologiche Mario Negri IRCCS, Milan, Italy.

Department of Environmental Health Sciences, Laboratory of Metabolites and Proteins in Translational Research, Istituto di Ricerche Farmacologiche Mario Negri IRCCS, Milan, Italy.

出版信息

Aging Cell. 2024 Oct;23(10):e14263. doi: 10.1111/acel.14263. Epub 2024 Jul 3.

Abstract

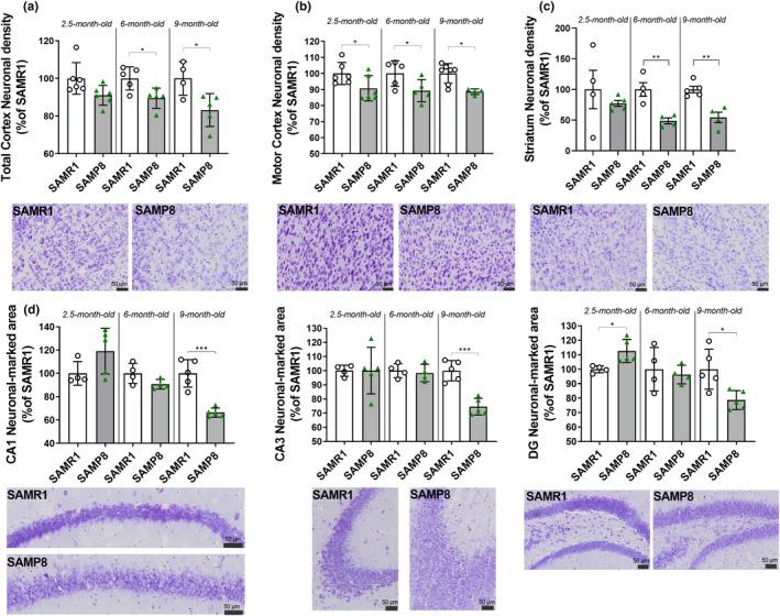
Frailty is a geriatric, multi-dimensional syndrome that reflects multisystem physiological change and is a transversal measure of reduced resilience to negative events. It is characterized by weakness, frequent falls, cognitive decline, increased hospitalization and dead and represents a risk factor for the development of Alzheimer's disease (AD). The fact that frailty is recognized as a reversible condition encourages the identification of earlier biomarkers to timely predict and prevent its occurrence. SAMP8 (Senescence-Accelerated Mouse Prone-8) mice represent the most appropriate preclinical model to this aim and were used in this study to carry transcriptional and metabolic analyses in the brain and plasma, respectively, upon a characterization at cognitive, motor, structural, and neuropathological level at 2.5, 6, and 9 months of age. At 2.5 months, SAMP8 mice started displaying memory deficits, muscle weakness, and motor impairment. Functional alterations were associated with a neurodevelopmental deficiency associated with reduced neuronal density and glial cell loss. Through transcriptomics, we identified specific genetic signatures well distinguishing SAMP8 mice at 6 months, whereas plasma metabolomics allowed to segregate SAMP8 mice from SAMR1 already at 2.5 months of age by detecting constitutively lower levels of acylcarnitines and lipids in SAMP8 at all ages investigated correlating with functional deficits and neuropathological signs. Our findings suggest that specific genetic alterations at central level, as well as metabolomic changes in plasma, might allow to early assess a frail condition leading to dementia development, which paves the foundation for future investigation in a clinical setting.

摘要

衰弱是一种老年、多维综合征,反映了多系统的生理变化,是对负面事件抵抗力降低的横向衡量标准。它的特点是虚弱、频繁跌倒、认知能力下降、住院次数增加以及死亡,并代表了阿尔茨海默病(AD)发展的一个风险因素。衰弱被认为是一种可逆转的状态,这一事实鼓励人们寻找更早的生物标志物,以及时预测和预防其发生。SAMP8(加速衰老小鼠易患-8)小鼠是最适合这一目的的临床前模型,本研究分别在认知、运动、结构和神经病理学水平上对其进行了特征描述后,在大脑和血浆中进行了转录和代谢分析,研究了其在 2.5、6 和 9 个月时的情况。在 2.5 个月时,SAMP8 小鼠开始出现记忆缺陷、肌肉无力和运动障碍。功能改变与神经发育缺陷有关,表现为神经元密度降低和神经胶质细胞丢失。通过转录组学,我们确定了特定的基因特征,这些特征在 6 个月时能很好地区分 SAMP8 小鼠,而代谢组学可以在 2.5 个月时通过检测 SAMP8 中酰基肉碱和脂质的水平一直较低来区分 SAMP8 小鼠和 SAMR1 小鼠,这与功能缺陷和神经病理学表现相关。我们的研究结果表明,中枢水平的特定遗传改变以及血浆中的代谢变化,可能有助于早期评估导致痴呆发展的虚弱状况,为未来在临床环境中的研究奠定了基础。

https://cdn.ncbi.nlm.nih.gov/pmc/blobs/a773/11464142/abcf036cd869/ACEL-23-e14263-g007.jpg

文献AI研究员

20分钟写一篇综述,助力文献阅读效率提升50倍。

立即体验

用中文搜PubMed

大模型驱动的PubMed中文搜索引擎

马上搜索

文档翻译

学术文献翻译模型,支持多种主流文档格式。

立即体验