Suppr超能文献

赖氨酸特异性去甲基化酶1/赖氨酸去甲基化酶1A(LSD1/KDM1A)和生长因子独立1B(GFI1B)在诱导多能干细胞来源的造血内皮细胞中抑制内皮细胞命运并诱导造血细胞命运。

LSD1/KDM1A and GFI1B repress endothelial fate and induce hematopoietic fate in induced pluripotent stem cell-derived hemogenic endothelium.

作者信息

Zhang Huan, Hansen Marten, Di Summa Franca, Von Lindern Marieke, Gillemans Nynke, Van IJcken Wilfred F J, Svendsen Arthur Flohr, Philipsen Sjaak, Van der Reijden Bert, Varga Eszter, Van den Akker Emile

机构信息

Department of Hematopoiesis, Sanquin Research and Landsteiner Laboratory, Amsterdam.

Department of Cell Biology, Erasmus MC, Rotterdam.

出版信息

Haematologica. 2024 Dec 1;109(12):3975-3988. doi: 10.3324/haematol.2024.285214.

Abstract

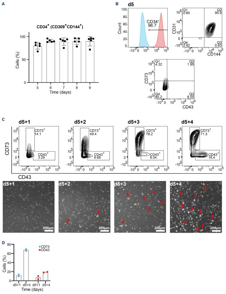
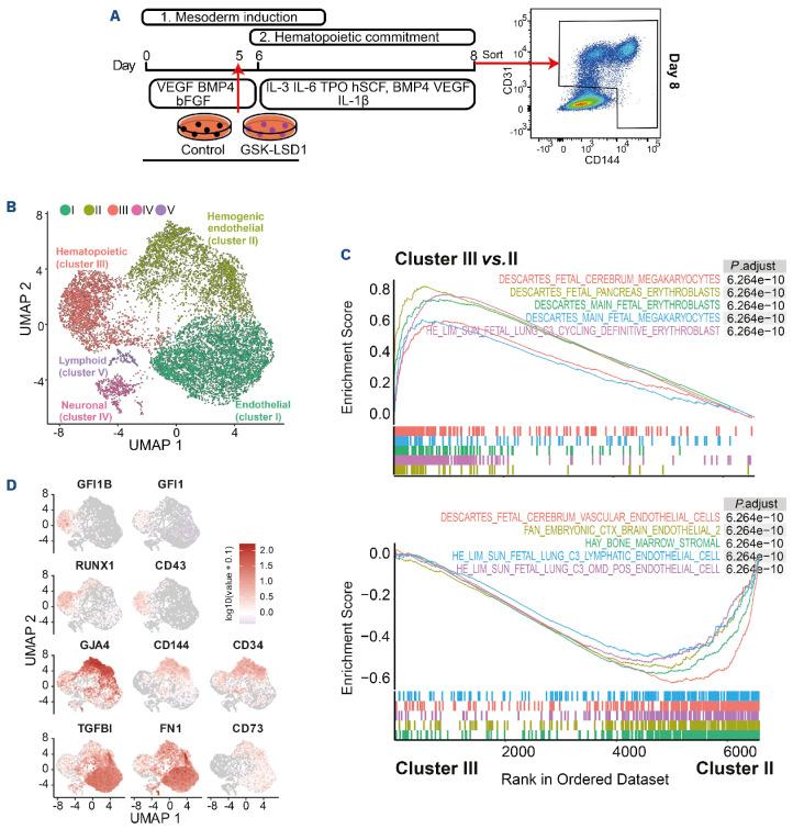
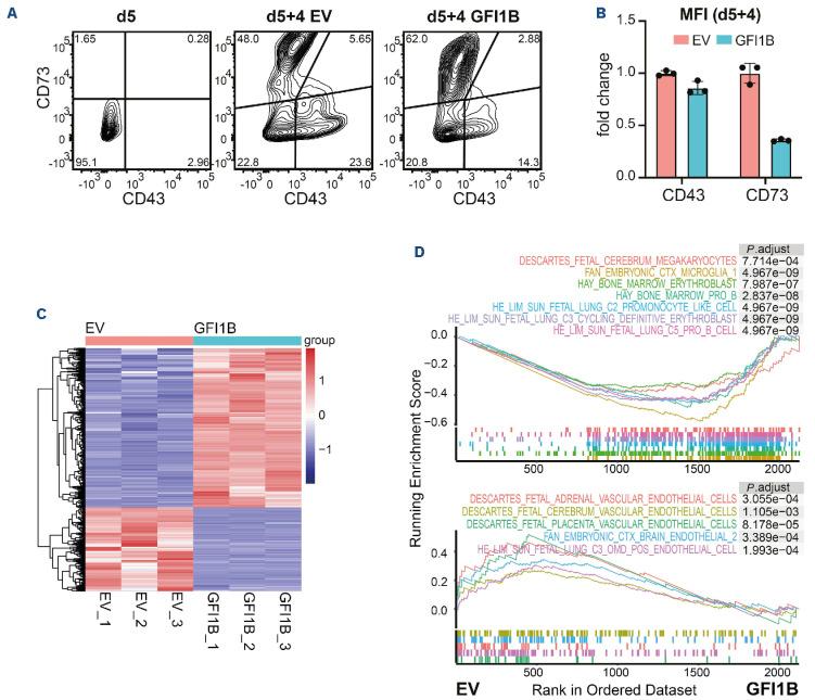
Differentiation of induced pluripotent stem cells (iPSC) into hematopoietic lineages offers great therapeutic potential. During embryogenesis, hemogenic endothelium (HE) gives rise to hematopoietic stem and progenitor cells through the endothelial- to-hematopoietic transition (EHT). Understanding this process using iPSC is key to generating functional hematopoietic stem cells (HSC), a currently unmet challenge. In this study, we examined the role of the transcriptional factor GFI1B and its co-factor LSD1/KDM1A in EHT. To this end, we employed patient-derived iPSC lines with a dominant-negative dysfunctional GFI1B Q287* and irreversible pharmacological LSD1/KDM1A inhibition in healthy iPSC lines. The formation of HE remained unaffected; however, hematopoietic output was severely reduced in both conditions. Single-cell RNA sequencing (scRNAseq) performed on the CD144+/CD31+ population derived from healthy iPSC revealed similar expression dynamics of genes associated with in vivo EHT. Interestingly, LSD1/KDM1A inhibition in healthy lines before EHT resulted in a complete absence of hematopoietic output. However, uncommitted HE cells did not display GFI1B expression, suggesting a timed transcriptional program. To test this hypothesis, we ectopically expressed GFI1B in uncommitted HE cells, leading to downregulation of endothelial genes and upregulation of hematopoietic genes, including GATA2, KIT, RUNX1, and SPI1. Thus, we demonstrate that LSD1/KDM1A and GFI1B can function at distinct temporal points in different cellular subsets during EHT. Although GFI1B is not detected in uncommitted HE cells, its ectopic expression allows for partial hematopoietic specification. These data indicate that precisely timed expression of specific transcriptional regulators during EHT is crucial to the eventual outcome of EHT.

摘要

诱导多能干细胞(iPSC)向造血谱系的分化具有巨大的治疗潜力。在胚胎发育过程中,造血内皮(HE)通过内皮向造血转化(EHT)产生造血干细胞和祖细胞。利用iPSC理解这一过程是生成功能性造血干细胞(HSC)的关键,而目前这仍是一个尚未解决的挑战。在本研究中,我们研究了转录因子GFI1B及其辅因子LSD1/KDM1A在EHT中的作用。为此,我们使用了患者来源的iPSC系,其中GFI1B Q287*具有显性负性功能障碍,并且在健康的iPSC系中对LSD1/KDM1A进行了不可逆的药理学抑制。HE的形成未受影响;然而,在这两种情况下造血输出均严重降低。对源自健康iPSC的CD144+/CD31+群体进行的单细胞RNA测序(scRNAseq)揭示了与体内EHT相关基因的相似表达动态。有趣的是,在EHT之前对健康细胞系抑制LSD1/KDM1A导致完全没有造血输出。然而,未定向的HE细胞不表达GFI1B,这表明存在一个定时的转录程序。为了验证这一假设,我们在未定向的HE细胞中异位表达GFI1B,导致内皮基因下调和造血基因上调,包括GATA2、KIT、RUNX1和SPI1。因此,我们证明LSD1/KDM1A和GFI1B可以在EHT期间不同细胞亚群的不同时间点发挥作用。尽管在未定向的HE细胞中未检测到GFI1B,但其异位表达允许部分造血特化。这些数据表明,EHT期间特定转录调节因子的精确定时表达对于EHT的最终结果至关重要。

https://cdn.ncbi.nlm.nih.gov/pmc/blobs/8600/11609818/3a0921dc2818/1093975.fig1.jpg

文献AI研究员

20分钟写一篇综述,助力文献阅读效率提升50倍。

立即体验

用中文搜PubMed

大模型驱动的PubMed中文搜索引擎

马上搜索

文档翻译

学术文献翻译模型,支持多种主流文档格式。

立即体验