Suppr超能文献

在畸胎瘤中过表达 Gfi1b、c-Fos 和 Gata2 生成可植入的鼠造血干细胞

In Vivo Generation of Engraftable Murine Hematopoietic Stem Cells by Gfi1b, c-Fos, and Gata2 Overexpression within Teratoma.

机构信息

Laboratory of Stem Cell Therapy, Center for Experimental Medicine, The Institute of Medical Science, The University of Tokyo, Tokyo 108-8639, Japan.

Department of Pathology, Research Hospital, The Institute of Medical Science, University of Tokyo, Tokyo 108-8639, Japan.

出版信息

Stem Cell Reports. 2017 Oct 10;9(4):1024-1033. doi: 10.1016/j.stemcr.2017.08.010. Epub 2017 Sep 21.

Abstract

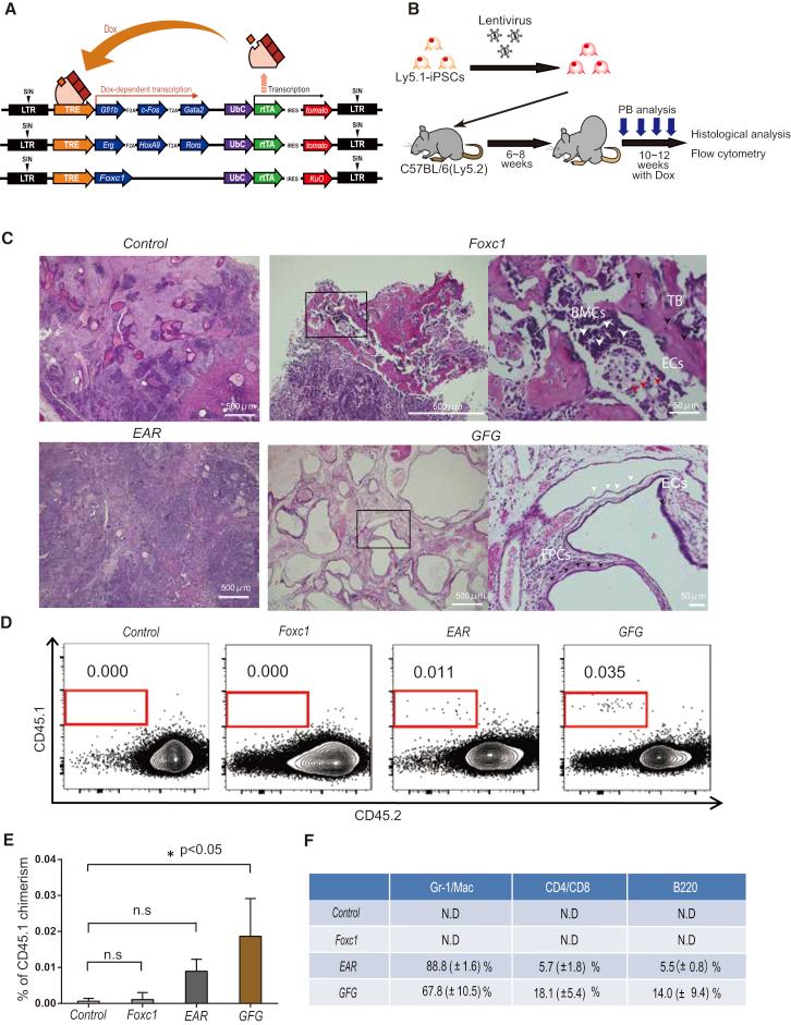
Generation of hematopoietic stem cells (HSCs) from pluripotent stem cells (PSCs) could potentially provide unlimited HSCs for clinical transplantation, a curative treatment for numerous blood diseases. However, to date, bona fide HSC generation has been largely unsuccessful in vitro. We have previously described proof of concept for in vivo HSC generation from PSCs via teratoma formation. However, our first-generation system was complex and the output low. Here, we further optimize this technology and demonstrate the following: (1) simplified HSC generation using transcription factor overexpression; (2) improved HSC output using c-Kit-deficient host mice, and (3) that teratomas can be transplanted and cryopreserved. We demonstrate that overexpression of Gfi1b, c-Fos, and Gata2, previously reported to transdifferentiate fibroblasts into hematopoietic progenitors in vitro, can induce long-term HSC formation in vivo. Our in vivo system provides a useful platform to investigate new strategies and re-evaluate existing strategies to generate HSCs and study HSC development.

摘要

从多能干细胞(PSCs)生成造血干细胞(HSCs)有可能为临床移植提供无限的 HSCs,这是治疗许多血液疾病的一种有治愈希望的疗法。然而,迄今为止,真正意义上的 HSCs 在体外生成的效果并不理想。我们之前已经描述了通过畸胎瘤形成从 PSCs 中体内生成 HSCs 的概念验证。然而,我们的第一代系统比较复杂,产量也很低。在这里,我们进一步优化了这项技术,并证明了以下几点:(1)使用转录因子过表达简化 HSCs 的生成;(2)使用 c-Kit 缺陷型宿主小鼠提高 HSCs 的产量;(3)畸胎瘤可以进行移植和冷冻保存。我们证明,先前有研究报道过的转录因子 Gfi1b、c-Fos 和 Gata2 的过表达,可以在体内诱导长期 HSCs 的形成。我们的体内系统为研究新策略和重新评估现有的生成 HSCs 和研究 HSC 发育的策略提供了一个有用的平台。

https://cdn.ncbi.nlm.nih.gov/pmc/blobs/efb7/5639260/8d12b8477412/fx1.jpg

文献AI研究员

20分钟写一篇综述,助力文献阅读效率提升50倍。

立即体验

用中文搜PubMed

大模型驱动的PubMed中文搜索引擎

马上搜索

文档翻译

学术文献翻译模型,支持多种主流文档格式。

立即体验