Suppr超能文献

神经免疫调节和能量支持的纳米酶模拟支架协同促进脊髓损伤后的轴突再生。

Neuroimmune modulating and energy supporting nanozyme-mimic scaffold synergistically promotes axon regeneration after spinal cord injury.

机构信息

Spine Center, Department of Orthopedics, Changzheng Hospital, Naval Medical University, No. 415 Fengyang Road, Shanghai, 200003, China.

Shanghai Frontiers Science Center of Drug Target Identification and Delivery, School of Pharmaceutical Sciences, Shanghai Jiao Tong University, No. 800 Dongchuan Road, Shanghai, 200240, China.

出版信息

J Nanobiotechnology. 2024 Jul 5;22(1):399. doi: 10.1186/s12951-024-02594-2.

Abstract

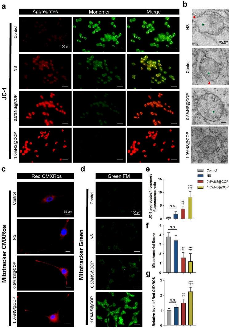
Spinal cord injury (SCI) represents a profound central nervous system affliction, resulting in irreversibly compromised daily activities and disabilities. SCI involves excessive inflammatory responses, which are characterized by the existence of high levels of proinflammatory M1 macrophages, and neuronal mitochondrial energy deficit, exacerbating secondary damage and impeding axon regeneration. This study delves into the mechanistic intricacies of SCI, offering insights from the perspectives of neuroimmune regulation and mitochondrial function, leading to a pro-fibrotic macrophage phenotype and energy-supplying deficit. To address these challenges, we developed a smart scaffold incorporating enzyme mimicry nanoparticle-ceriumoxide (COPs) into nanofibers (NS@COP), which aims to pioneer a targeted neuroimmune repair strategy, rescuing CGRP receptor on macrophage and concurrently remodeling mitochondrial function. Our findings indicate that the integrated COPs restore the responsiveness of pro-inflammatory macrophages to calcitonin gene-related peptide (CGRP) signal by up-regulating receptor activity modifying protein 1 (RAMP1), a vital component of the CGRP receptor. This promotes macrophage fate commitment to an anti-inflammatory pro-resolution M2 phenotype, then alleviating glial scar formation. In addition, NS@COP implantation also protected neuronal mitochondrial function. Collectively, our results suggest that the strategy of integrating nanozyme COP nanoparticles into a nanofiber scaffold provides a promising therapeutic candidate for spinal cord trauma via rational regulation of neuroimmune communication and mitochondrial function.

摘要

脊髓损伤 (SCI) 代表了一种严重的中枢神经系统疾病,导致日常活动和功能不可逆转地受损。SCI 涉及过度的炎症反应,其特征是存在高水平的促炎 M1 巨噬细胞和神经元线粒体能量不足,加剧了继发性损伤并阻碍了轴突再生。本研究深入探讨了 SCI 的机制复杂性,从神经免疫调节和线粒体功能的角度提供了见解,导致了促纤维化巨噬细胞表型和能量供应不足。为了解决这些挑战,我们开发了一种智能支架,将酶模拟纳米粒子-氧化铈(COPs)纳入纳米纤维(NS@COP)中,旨在开创一种靶向神经免疫修复策略,拯救巨噬细胞上的降钙素基因相关肽 (CGRP) 受体,并同时重塑线粒体功能。我们的研究结果表明,整合的 COPs 通过上调降钙素基因相关肽 (CGRP) 受体的重要组成部分——受体活性修饰蛋白 1 (RAMP1),使促炎巨噬细胞对降钙素基因相关肽 (CGRP) 信号的反应性恢复正常。这促进了巨噬细胞向抗炎、促解决的 M2 表型的命运转变,从而减轻神经胶质瘢痕的形成。此外,NS@COP 的植入还保护了神经元线粒体功能。总之,我们的研究结果表明,将纳米酶 COP 纳米粒子整合到纳米纤维支架中的策略通过合理调节神经免疫通讯和线粒体功能,为脊髓创伤提供了一种有前途的治疗候选物。

https://cdn.ncbi.nlm.nih.gov/pmc/blobs/a824/11225227/e794a0e3a456/12951_2024_2594_Sch1_HTML.jpg

文献AI研究员

20分钟写一篇综述,助力文献阅读效率提升50倍。

立即体验

用中文搜PubMed

大模型驱动的PubMed中文搜索引擎

马上搜索

文档翻译

学术文献翻译模型,支持多种主流文档格式。

立即体验