Suppr超能文献

解析角膜创伤愈合过程中角膜缘干细胞的细胞可塑性和龛位调控。

Decoding cellular plasticity and niche regulation of limbal stem cells during corneal wound healing.

机构信息

State Key Laboratory Cultivation Base, Shandong Provincial Key Laboratory of Ophthalmology, Eye Institute of Shandong First Medical University, Qingdao, China.

Qingdao Eye Hospital of Shandong First Medical University, Qingdao, China.

出版信息

Stem Cell Res Ther. 2024 Jul 6;15(1):201. doi: 10.1186/s13287-024-03816-y.

Abstract

BACKGROUND

Dysfunction or deficiency of corneal epithelium results in vision impairment or blindness in severe cases. The rapid and effective regeneration of corneal epithelial cells relies on the limbal stem cells (LSCs). However, the molecular and functional responses of LSCs and their niche cells to injury remain elusive.

METHODS

Single-cell RNA sequencing was performed on corneal tissues from normal mice and corneal epithelium defect models. Bioinformatics analysis was performed to confirm the distinct characteristics and cell fates of LSCs. Knockdown of Creb5 and OSM treatment experiment were performed to determine their roles of in corneal epithelial wound healing.

RESULTS

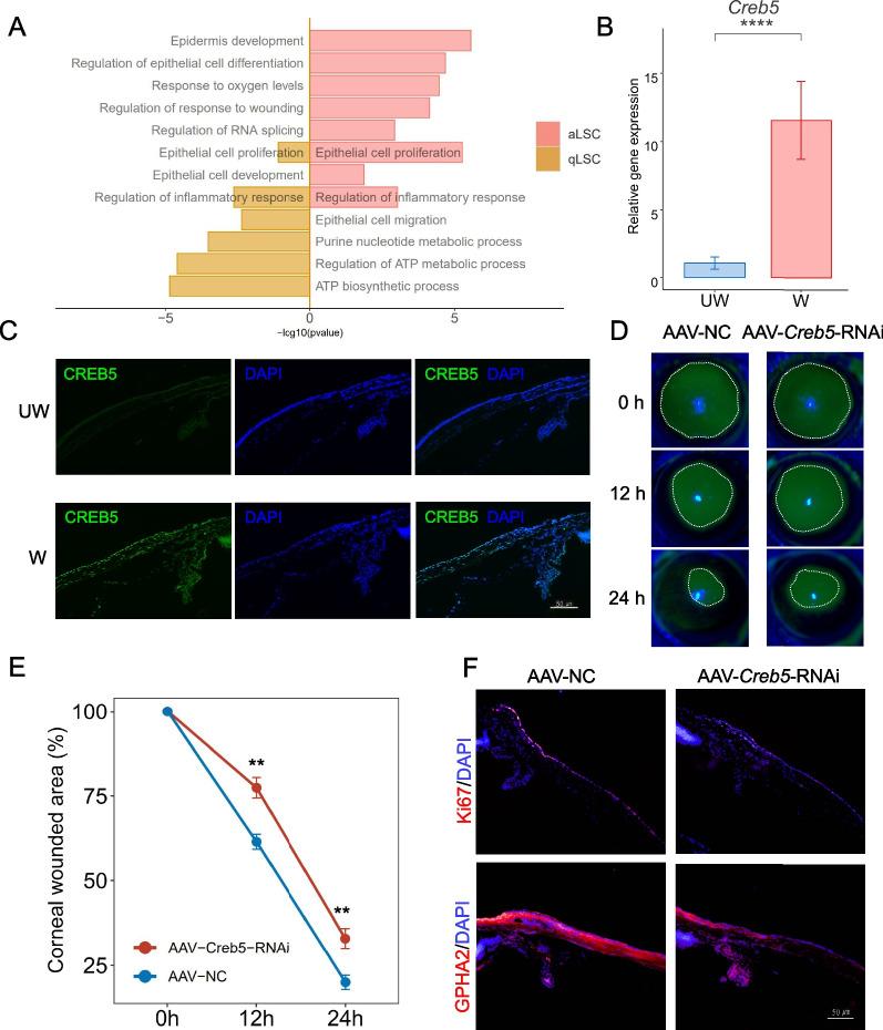
Our data defined the molecular signatures of LSCs and reconstructed the pseudotime trajectory of corneal epithelial cells. Gene network analyses characterized transcriptional landmarks that potentially regulate LSC dynamics, and identified a transcription factor Creb5, that was expressed in LSCs and significantly upregulated after injury. Loss-of-function experiments revealed that silencing Creb5 delayed the corneal epithelial healing and LSC mobilization. Through cell-cell communication analysis, we identified 609 candidate regeneration-associated ligand-receptor interaction pairs between LSCs and distinct niche cells, and discovered a unique subset of Arg1 macrophages infiltrated after injury, which were present as the source of Oncostatin M (OSM), an IL-6 family cytokine, that were demonstrated to effectively accelerate the corneal epithelial wound healing.

CONCLUSIONS

This research provides a valuable single-cell resource and reference for the discovery of mechanisms and potential clinical interventions aimed at ocular surface reconstruction.

摘要

背景

角膜上皮功能障碍或缺失可导致视力损害,严重者甚至失明。角膜上皮细胞的快速有效再生依赖于角膜缘干细胞(limbal stem cells,LSCs)。然而,LSCs 及其微环境细胞对损伤的分子和功能反应仍不清楚。

方法

对正常小鼠和角膜上皮缺损模型的角膜组织进行单细胞 RNA 测序。通过生物信息学分析确认 LSCs 的独特特征和细胞命运。进行 Creb5 基因敲低和 OSM 处理实验,以确定它们在角膜上皮伤口愈合中的作用。

结果

我们的数据定义了 LSCs 的分子特征,并重建了角膜上皮细胞的拟时轨迹。基因网络分析描述了潜在调节 LSC 动力学的转录标记物,并鉴定出一个在 LSCs 中表达且在损伤后显著上调的转录因子 Creb5。功能丧失实验表明,沉默 Creb5 可延迟角膜上皮愈合和 LSC 动员。通过细胞间通讯分析,我们确定了 609 对 LSCs 和不同龛细胞之间与再生相关的配体-受体相互作用对,并发现了一组独特的 Arg1 巨噬细胞在损伤后浸润,它们是肿瘤坏死因子(oncostatin M,OSM)的来源,OSM 是一种白细胞介素 6 家族细胞因子,可有效加速角膜上皮伤口愈合。

结论

这项研究为发现针对眼表重建的机制和潜在临床干预措施提供了有价值的单细胞资源和参考。

https://cdn.ncbi.nlm.nih.gov/pmc/blobs/18a4/11227725/5792abd925e5/13287_2024_3816_Fig1_HTML.jpg

文献AI研究员

20分钟写一篇综述,助力文献阅读效率提升50倍。

立即体验

用中文搜PubMed

大模型驱动的PubMed中文搜索引擎

马上搜索

文档翻译

学术文献翻译模型,支持多种主流文档格式。

立即体验