Suppr超能文献

鉴定调控角膜上皮命运决定和疾病的调控回路。

Identification of the regulatory circuit governing corneal epithelial fate determination and disease.

机构信息

Faculty of Science, Department of Molecular Developmental Biology, Radboud Institute for Molecular Life Sciences, Radboud University, Nijmegen, the Netherlands.

Dr. Rolf M. Schwiete Center for Limbal Stem Cell and Aniridia Research, Saarland University, Homburg/Saar, Germany.

出版信息

PLoS Biol. 2023 Oct 19;21(10):e3002336. doi: 10.1371/journal.pbio.3002336. eCollection 2023 Oct.

Abstract

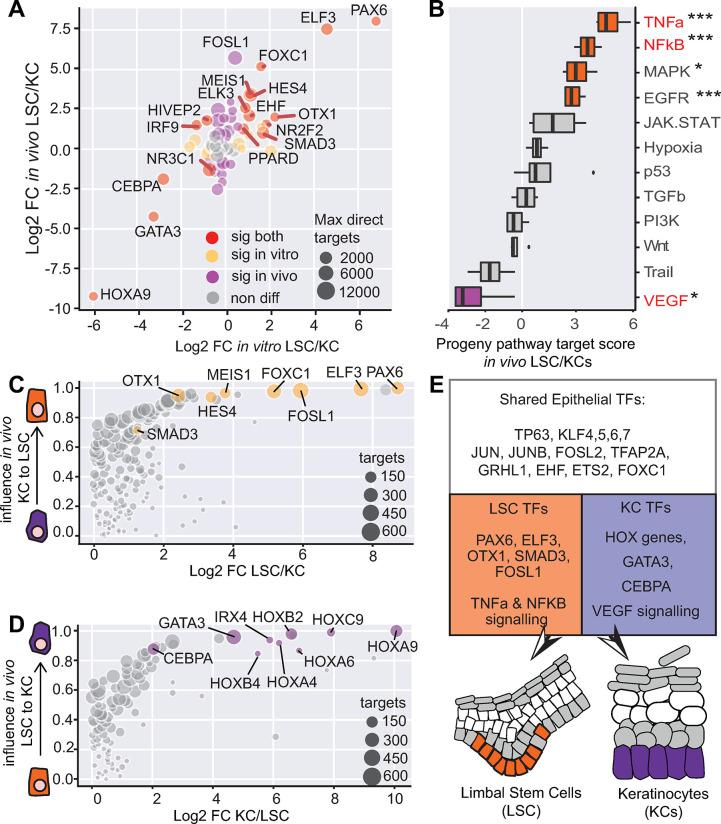
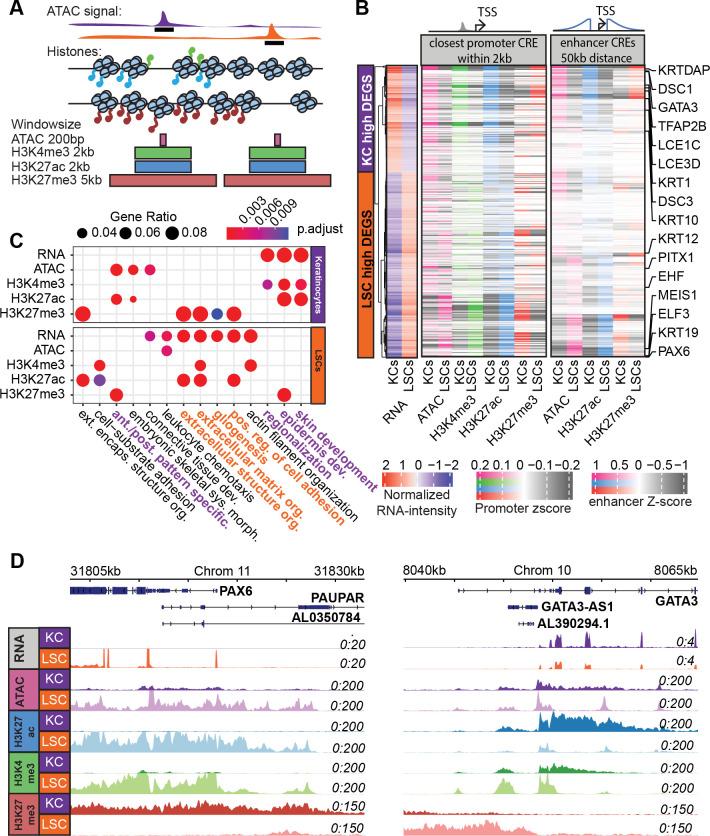
The transparent corneal epithelium in the eye is maintained through the homeostasis regulated by limbal stem cells (LSCs), while the nontransparent epidermis relies on epidermal keratinocytes for renewal. Despite their cellular similarities, the precise cell fates of these two types of epithelial stem cells, which give rise to functionally distinct epithelia, remain unknown. We performed a multi-omics analysis of human LSCs from the cornea and keratinocytes from the epidermis and characterized their molecular signatures, highlighting their similarities and differences. Through gene regulatory network analyses, we identified shared and cell type-specific transcription factors (TFs) that define specific cell fates and established their regulatory hierarchy. Single-cell RNA-seq (scRNA-seq) analyses of the cornea and the epidermis confirmed these shared and cell type-specific TFs. Notably, the shared and LSC-specific TFs can cooperatively target genes associated with corneal opacity. Importantly, we discovered that FOSL2, a direct PAX6 target gene, is a novel candidate associated with corneal opacity, and it regulates genes implicated in corneal diseases. By characterizing molecular signatures, our study unveils the regulatory circuitry governing the LSC fate and its association with corneal opacity.

摘要

眼睛的透明角膜上皮通过由角膜缘干细胞(LSCs)调节的稳态来维持,而不透明的表皮则依靠表皮角质形成细胞来更新。尽管它们具有细胞相似性,但产生功能不同的上皮的这两种上皮干细胞的确切细胞命运仍然未知。我们对来自角膜的人 LSCs 和来自表皮的角质形成细胞进行了多组学分析,并对其分子特征进行了描述,突出了它们的相似性和不同之处。通过基因调控网络分析,我们确定了定义特定细胞命运的共享和细胞类型特异性转录因子(TFs),并建立了它们的调控层次结构。对角膜和表皮的单细胞 RNA-seq(scRNA-seq)分析证实了这些共享和细胞类型特异性 TFs。值得注意的是,共享和 LSC 特异性 TFs 可以共同靶向与角膜混浊相关的基因。重要的是,我们发现 FOSL2,一个直接的 PAX6 靶基因,是与角膜混浊相关的一个新的候选基因,它调节与角膜疾病相关的基因。通过对分子特征进行表征,我们的研究揭示了调控 LSC 命运及其与角膜混浊的关联的调控回路。

https://cdn.ncbi.nlm.nih.gov/pmc/blobs/2824/10586658/9be378f3ee2e/pbio.3002336.g001.jpg

文献AI研究员

20分钟写一篇综述,助力文献阅读效率提升50倍。

立即体验

用中文搜PubMed

大模型驱动的PubMed中文搜索引擎

马上搜索

文档翻译

学术文献翻译模型,支持多种主流文档格式。

立即体验