Suppr超能文献

CCL2 信号促进非肿瘤和乳腺癌模型中的骨骼肌消耗。

CCL2 signaling promotes skeletal muscle wasting in non-tumor and breast tumor models.

机构信息

Department of Cancer Biology, University of Kansas Medical Center, Kansas City, KS 66160, USA.

Department of Pathology and Laboratory Medicine, University of Kansas Medical Center, Kansas City, KS 66160, USA.

出版信息

Dis Model Mech. 2024 Aug 1;17(8). doi: 10.1242/dmm.050398. Epub 2024 Sep 9.

Abstract

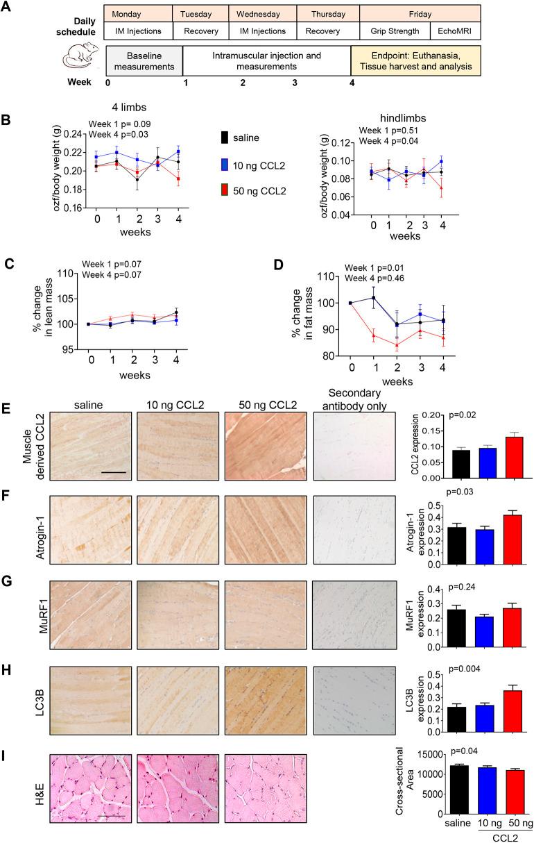
Despite advancements in treatment, approximately 25% of patients with breast cancer experience long-term skeletal muscle wasting (SMW), which limits mobility, reduces drug tolerance and adversely impacts survival. By understanding the underlying molecular mechanisms of SMW, we may be able to develop new strategies to alleviate this condition and improve the lives of patients with breast cancer. Chemokines are small soluble factors that regulate homing of immune cells to tissues during inflammation. In breast cancers, overexpression of C-C chemokine ligand 2 (CCL2) correlates with unfavorable prognosis. Elevated levels of CCL2 in peripheral blood indicate possible systemic effects of this chemokine in patients with breast cancer. Here, we investigated the role of CCL2 signaling on SMW in tumor and non-tumor contexts. In vitro, increasing concentrations of CCL2 inhibited myoblast and myotube function through C-C chemokine receptor 2 (CCR2)-dependent mechanisms involving JNK, SMAD3 and AMPK signaling. In healthy mice, delivery of recombinant CCL2 protein promoted SMW in a dose-dependent manner. In vivo knockdown of breast tumor-derived CCL2 partially protected against SMW. Overall, chronic, upregulated CCL2-CCR2 signaling positively regulates SMW, with implications for therapeutic targeting.

摘要

尽管在治疗方面取得了进展,但大约 25%的乳腺癌患者会长期出现骨骼肌减少症(SMW),这会限制其活动能力,降低药物耐受性,并对生存产生不利影响。通过了解 SMW 的潜在分子机制,我们或许能够开发新的策略来缓解这种情况,改善乳腺癌患者的生活。趋化因子是一种小的可溶性因子,可在炎症过程中调节免疫细胞向组织的归巢。在乳腺癌中,C-C 趋化因子配体 2(CCL2)的过表达与预后不良相关。外周血中 CCL2 水平升高表明这种趋化因子可能对乳腺癌患者具有全身作用。在这里,我们研究了 CCL2 信号在肿瘤和非肿瘤环境中的作用。在体外,增加 CCL2 的浓度通过涉及 JNK、SMAD3 和 AMPK 信号的 C-C 趋化因子受体 2(CCR2)依赖性机制抑制成肌细胞和肌管的功能。在健康小鼠中,重组 CCL2 蛋白的递呈以剂量依赖性方式促进 SMW。体内乳腺癌衍生的 CCL2 敲低部分保护了 SMW。总的来说,慢性、上调的 CCL2-CCR2 信号正向调节 SMW,这对治疗靶向具有重要意义。

https://cdn.ncbi.nlm.nih.gov/pmc/blobs/a631/11413935/863b270c1845/dmm-17-050398-g1.jpg

文献AI研究员

20分钟写一篇综述,助力文献阅读效率提升50倍。

立即体验

用中文搜PubMed

大模型驱动的PubMed中文搜索引擎

马上搜索

文档翻译

学术文献翻译模型,支持多种主流文档格式。

立即体验