Suppr超能文献

黏着斑蛋白-1在皮肤鳞状细胞癌中的作用

Involvement of Kindlin-1 in cutaneous squamous cell carcinoma.

作者信息

Carrasco Giovana, Stavrou Ifigeneia, Treanor-Taylor Mairi, Beetham Henry, Lee Martin, Masalmeh Roza, Carreras-Soldevila Artur, Hardman David, Bernabeu Miguel O, von Kriegsheim Alex, Inman Gareth J, Byron Adam, Brunton Valerie G

机构信息

Edinburgh Cancer Research, Institute of Genetics and Cancer, University of Edinburgh, Edinburgh, EH4 2XR, UK.

CRUK Scotland Institute, Glasgow, G61 1BD, UK.

出版信息

Oncogenesis. 2024 Jul 9;13(1):24. doi: 10.1038/s41389-024-00526-1.

Abstract

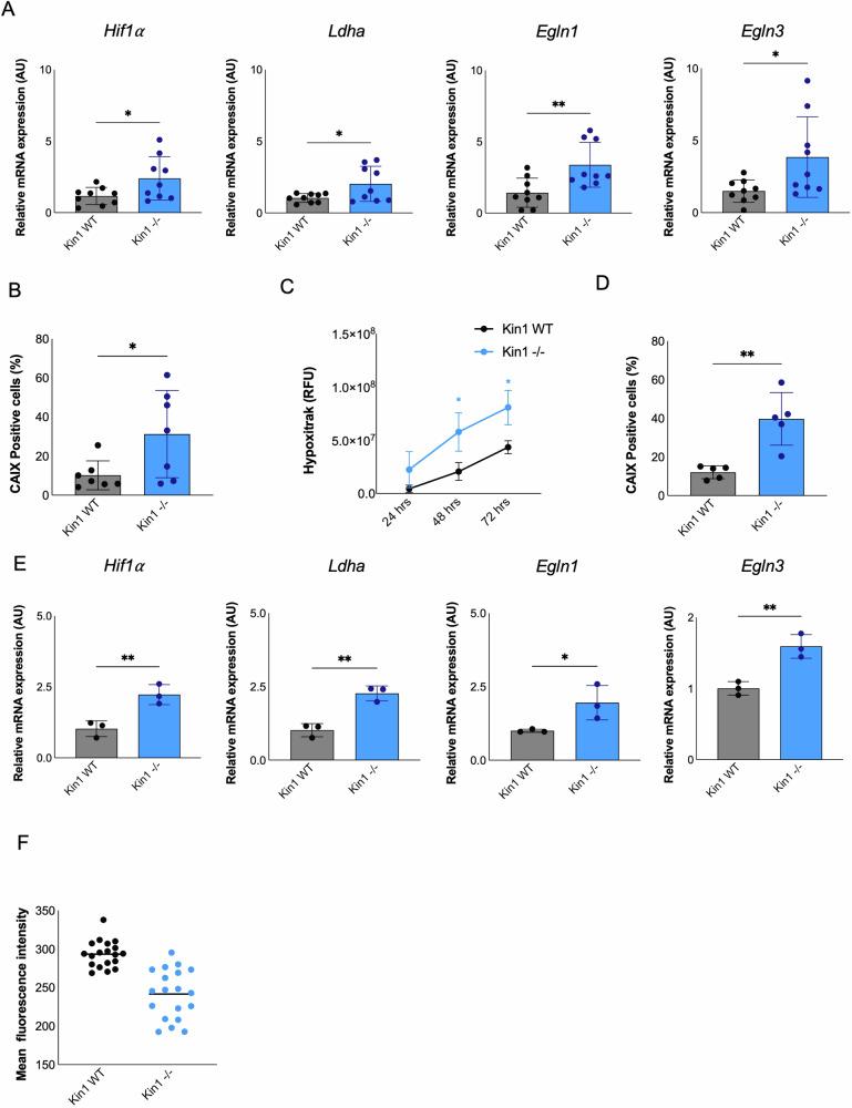
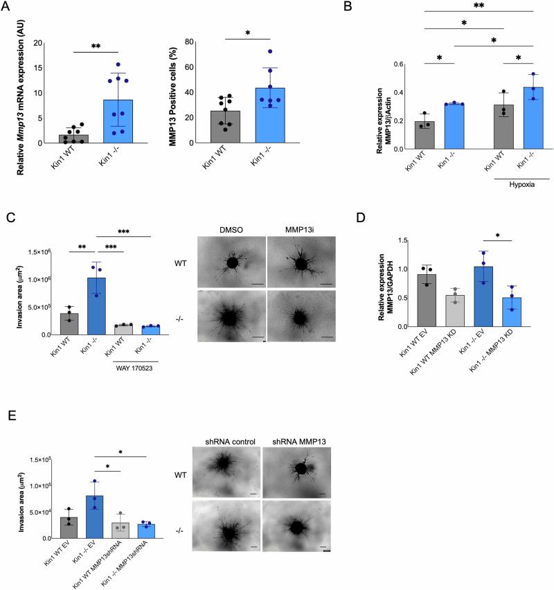
Kindler syndrome (KS) is a rare genodermatosis resulting from loss-of-function mutations in FERMT1, the gene that encodes Kindlin-1. KS patients have a high propensity to develop aggressive and metastatic cutaneous squamous cell carcinoma (cSCC). Here we show in non-KS-associated patients that elevation of FERMT1 expression is increased in actinic keratoses compared to normal skin, with a further increase in cSCC supporting a pro-tumorigenic role in this population. In contrast, we show that loss of Kindlin-1 leads to increased SCC tumor growth in vivo and in 3D spheroids, which was associated with the development of a hypoxic tumor environment and increased glycolysis. The metalloproteinase Mmp13 was upregulated in Kindlin-1-depleted tumors, and increased expression of MMP13 was responsible for driving increased invasion of the Kindlin-1-depleted SCC cells. These results provide evidence that Kindlin-1 loss in SCC can promote invasion through the upregulation of MMP13, and offer novel insights into how Kindlin-1 loss leads to the development of a hypoxic environment that is permissive for tumor growth.

摘要

Kindler综合征(KS)是一种罕见的遗传性皮肤病,由编码Kindlin-1的基因FERMT1功能丧失性突变引起。KS患者极易发生侵袭性和转移性皮肤鳞状细胞癌(cSCC)。在此,我们发现,在非KS相关患者中,与正常皮肤相比,光化性角化病中FERMT1表达升高,而在cSCC中进一步升高,这支持了其在该人群中的促肿瘤作用。相反,我们发现Kindlin-1缺失会导致体内和三维球体中SCC肿瘤生长增加,这与缺氧肿瘤环境的形成和糖酵解增加有关。金属蛋白酶Mmp13在Kindlin-1缺失的肿瘤中上调,MMP13表达增加是导致Kindlin-1缺失的SCC细胞侵袭增加的原因。这些结果证明,SCC中Kindlin-1缺失可通过上调MMP13促进侵袭,并为Kindlin-1缺失如何导致有利于肿瘤生长的缺氧环境的形成提供了新见解。

https://cdn.ncbi.nlm.nih.gov/pmc/blobs/5bc2/11233684/5c7d3879fd7b/41389_2024_526_Fig1_HTML.jpg

文献AI研究员

20分钟写一篇综述,助力文献阅读效率提升50倍。

立即体验

用中文搜PubMed

大模型驱动的PubMed中文搜索引擎

马上搜索

文档翻译

学术文献翻译模型,支持多种主流文档格式。

立即体验