Suppr超能文献

结直肠癌腹膜转移中 BRAF 突变的新型耐药机制和药物靶点。

Novel drug resistance mechanisms and drug targets in BRAF-mutated peritoneal metastasis from colorectal cancer.

机构信息

Departments of Tumor Biology, Norwegian Radium Hospital, Oslo University Hospital, Montebello, 0310, Oslo, Norway.

Department of Informatics, University of Oslo, Oslo, Norway.

出版信息

J Transl Med. 2024 Jul 9;22(1):646. doi: 10.1186/s12967-024-05467-2.

Abstract

BACKGROUND

Patients with peritoneal metastasis from colorectal cancer (PM-CRC) have inferior prognosis and respond particularly poorly to chemotherapy. This study aims to identify the molecular explanation for the observed clinical behavior and suggest novel treatment strategies in PM-CRC.

METHODS

Tumor samples (230) from a Norwegian national cohort undergoing surgery and hyperthermic intraperitoneal chemotherapy (HIPEC) with mitomycin C (MMC) for PM-CRC were subjected to targeted DNA sequencing, and associations with clinical data were analyzed. mRNA sequencing was conducted on a subset of 30 samples to compare gene expression in tumors harboring BRAF or KRAS mutations and wild-type tumors.

RESULTS

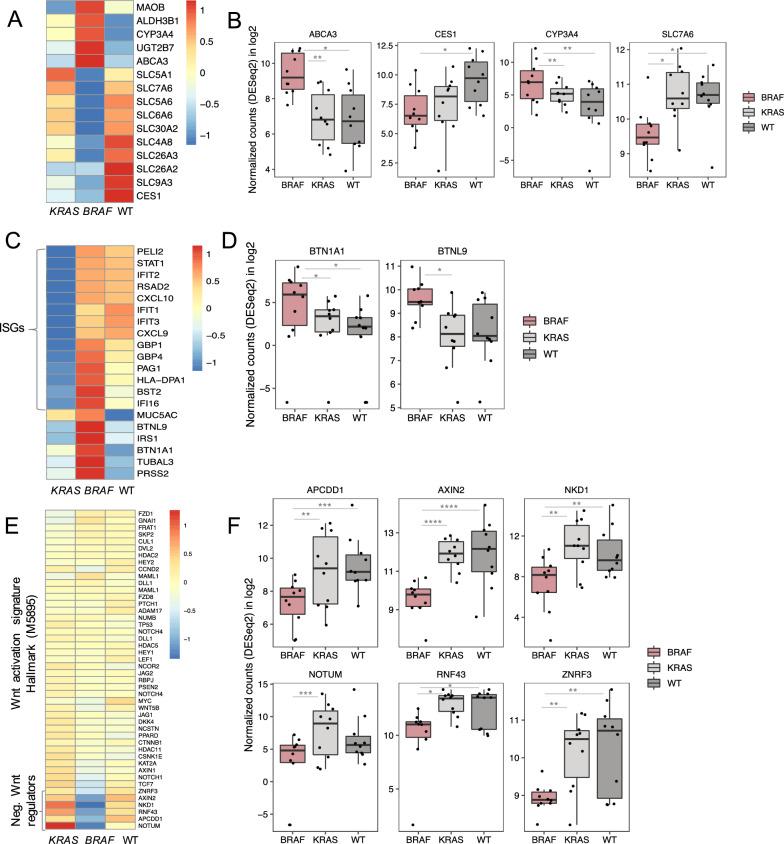
BRAF mutations were detected in 27% of the patients, and the BRAF-mutated subgroup had inferior overall survival compared to wild-type cases (median 16 vs 36 months, respectively, p < 0.001). BRAF mutations were associated with RNF43/RSPO aberrations and low expression of negative Wnt regulators (ligand-dependent Wnt activation). Furthermore, BRAF mutations were associated with gene expression changes in transport solute carrier proteins (specifically SLC7A6) and drug metabolism enzymes (CES1 and CYP3A4) that could influence the efficacy of MMC and irinotecan, respectively. BRAF-mutated tumors additionally exhibited increased expression of members of the novel butyrophilin subfamily of immune checkpoint molecules (BTN1A1 and BTNL9).

CONCLUSIONS

BRAF mutations were frequently detected and were associated with particularly poor survival in this cohort, possibly related to ligand-dependent Wnt activation and altered drug transport and metabolism that could confer resistance to MMC and irinotecan. Drugs that target ligand-dependent Wnt activation or the BTN immune checkpoints could represent two novel therapy approaches.

摘要

背景

结直肠癌腹膜转移(PM-CRC)患者预后较差,对化疗反应特别差。本研究旨在为观察到的临床行为寻找分子解释,并为 PM-CRC 提出新的治疗策略。

方法

对接受过手术和含丝裂霉素 C(MMC)的腹腔内热化疗(HIPEC)的挪威全国队列中的 230 例肿瘤样本进行靶向 DNA 测序,并分析与临床数据的相关性。对 30 例样本进行 mRNA 测序,以比较携带 BRAF 或 KRAS 突变和野生型肿瘤的基因表达。

结果

在 27%的患者中检测到 BRAF 突变,BRAF 突变亚组的总生存期明显低于野生型病例(中位数分别为 16 个月和 36 个月,p<0.001)。BRAF 突变与 RNF43/RSPO 异常和负 Wnt 调节剂(配体依赖性 Wnt 激活)表达降低有关。此外,BRAF 突变与溶质载体蛋白(特别是 SLC7A6)和药物代谢酶(CES1 和 CYP3A4)的基因表达变化有关,这可能分别影响 MMC 和伊立替康的疗效。BRAF 突变的肿瘤还表现出免疫检查点分子(BTN1A1 和 BTNL9)的新型 butyrophilin 亚家族成员表达增加。

结论

在本队列中,BRAF 突变频繁发生,与特别差的生存相关,可能与配体依赖性 Wnt 激活以及改变的药物转运和代谢有关,这可能导致对 MMC 和伊立替康的耐药性。靶向配体依赖性 Wnt 激活或 BTN 免疫检查点的药物可能代表两种新的治疗方法。

https://cdn.ncbi.nlm.nih.gov/pmc/blobs/5830/11234641/9c8b071a91cc/12967_2024_5467_Fig1_HTML.jpg

文献AI研究员

20分钟写一篇综述,助力文献阅读效率提升50倍。

立即体验

用中文搜PubMed

大模型驱动的PubMed中文搜索引擎

马上搜索

文档翻译

学术文献翻译模型,支持多种主流文档格式。

立即体验