Suppr超能文献

姜黄素激活的Wnt5a信号通路介导钙通道开放,影响成肌细胞分化和骨骼肌再生。

Curcumin-activated Wnt5a pathway mediates Ca channel opening to affect myoblast differentiation and skeletal muscle regeneration.

作者信息

Wang Mao-Yuan, Yang Jia-Ming, Wu Yi, Li Hai, Zhong Yan-Biao, Luo Yun, Xie Rui-Lian

机构信息

Department of Rehabilitation Medicine, First Affiliated Hospital of Gannan Medical University, Ganzhou, China.

Ganzhou Key Laboratory of Rehabilitation Medicine, Ganzhou, China.

出版信息

J Cachexia Sarcopenia Muscle. 2024 Oct;15(5):1834-1849. doi: 10.1002/jcsm.13535. Epub 2024 Jul 10.

Abstract

BACKGROUND

Skeletal muscle injury is one of the most common sports injuries; if not properly treated or not effective rehabilitation treatment after injury, it can be transformed into chronic cumulative injury. Curcumin, an herbal ingredient, has been found to promote skeletal muscle injury repair and regeneration. The Wnt5a pathway is related to the expression of myogenic regulatory factors, and Ca promotes the differentiation and fusion process of myoblasts. This study explored the effect and mechanism of curcumin on myoblast differentiation during the repair and regeneration of injured skeletal muscle and its relationship with the Wnt5a pathway and Ca channel.

METHODS

Myogenic differentiation of C2C12 cells was induced with 2% horse serum, and a mouse (male, 10 weeks old) model of acute skeletal muscle injury was established using cardiotoxin (20 μL). In addition, we constructed a Wnt5a knockdown C2C12 cell model and a Wnt5a knockout mouse model. Besides, curcumin was added to the cell culture solution (80 mg/L) and fed to the mice (50 mg/kg). Fluorescence microscopy was used to determine the concentration of Ca. Western blot and RT-qPCR were used to detect the protein and mRNA levels of Wnt5a, CaN, NFAT2, MyoD, Myf5, Pax7, and Myogenin. The expression levels of MyoD, Myf5, Myogenin, MHC, Desmin, and NFAT2 were detected using immunofluorescence techniques. In addition, MyoD expression was observed using immunohistochemistry, and morphological changes in mouse muscle tissue were observed using HE staining.

RESULTS

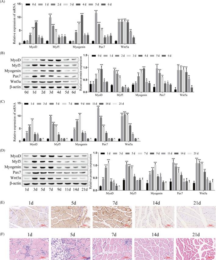
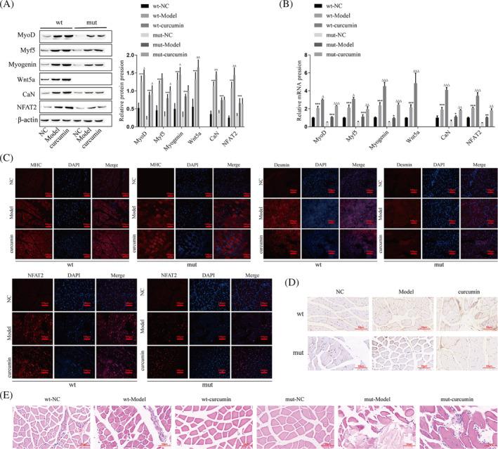
During myoblast differentiation and muscle regeneration, Wnt5a expression was upregulated (P < 0.001) and the Wnt5a signalling pathway was activated. Wnt5a overexpression promoted the expression of MyoD, Myf5, Myogenin, MHC, and Desmin (P < 0.05), and conversely, knockdown of Wnt5a inhibited their expression (P < 0.001). The Wnt5a pathway mediated the opening of Ca channels, regulated the expression levels of CaN, NFAT2, MyoD, Myf5, Myogenin, MHC, and Desmin (P < 0.01) and promoted the differentiation of C2C12 myoblasts and the repair and regeneration of injured skeletal muscle. The expression of Wnt5a, CaN, NFAT2, MyoD, Myogenin, Myf5, and MHC in C2C12 myoblast was significantly increased after curcumin intervention (P < 0.05); however, their expression decreased significantly after knocking down Wnt5a on the basis of curcumin intervention (P < 0.05). Similarly, in Wnt5a knockout mice, the promotion of muscle regeneration by curcumin was significantly attenuated.

CONCLUSIONS

Curcumin can activate the Wnt5a signalling pathway and mediate the opening of Ca channels to accelerate the myogenic differentiation of C2C12 cells and the repair and regeneration of injured skeletal muscle.

摘要

背景

骨骼肌损伤是最常见的运动损伤之一;若损伤后未得到妥善治疗或有效的康复治疗,可能会转变为慢性累积性损伤。姜黄素是一种草药成分,已被发现可促进骨骼肌损伤的修复和再生。Wnt5a通路与成肌调节因子的表达相关,且钙离子促进成肌细胞的分化和融合过程。本研究探讨了姜黄素在损伤骨骼肌修复和再生过程中对成肌细胞分化的影响及其机制,以及与Wnt5a通路和钙离子通道的关系。

方法

用2%马血清诱导C2C12细胞进行成肌分化,并用心脏毒素(20μL)建立小鼠(雄性,10周龄)急性骨骼肌损伤模型。此外,构建了Wnt5a基因敲低的C2C12细胞模型和Wnt5a基因敲除小鼠模型。另外,在细胞培养液中添加姜黄素(80mg/L)并给小鼠喂食(50mg/kg)。用荧光显微镜测定钙离子浓度。用蛋白质免疫印迹法和逆转录-定量聚合酶链反应检测Wnt5a、钙调神经磷酸酶(CaN)、活化T细胞核因子2(NFAT2)、肌分化抗原(MyoD)、肌原性因子5(Myf5)、配对盒蛋白7(Pax7)和肌细胞生成素的蛋白质和信使核糖核酸水平。用免疫荧光技术检测MyoD、Myf5、肌细胞生成素、肌球蛋白重链(MHC)、结蛋白和NFAT2的表达水平。此外,用免疫组织化学法观察MyoD的表达,并用苏木精-伊红染色观察小鼠肌肉组织的形态变化。

结果

在成肌细胞分化和肌肉再生过程中,Wnt5a表达上调(P<0.001),Wnt5a信号通路被激活。Wnt5a过表达促进MyoD、Myf5、肌细胞生成素、MHC和结蛋白的表达(P<0.05),相反,敲低Wnt5a则抑制它们的表达(P<0.001)。Wnt5a通路介导钙离子通道开放,调节CaN、NFAT2、MyoD、Myf5、肌细胞生成素、MHC和结蛋白的表达水平(P<0.01),并促进C2C12成肌细胞的分化以及损伤骨骼肌的修复和再生。姜黄素干预后,C2C12成肌细胞中Wnt5a、CaN、NFAT2、MyoD、肌细胞生成素、Myf5和MHC的表达显著增加(P<0.05);然而,在姜黄素干预基础上敲低Wnt5a后,它们的表达显著降低(P<0.05)。同样,在Wnt5a基因敲除小鼠中,姜黄素对肌肉再生的促进作用明显减弱。

结论

姜黄素可激活Wnt5a信号通路并介导钙离子通道开放,以加速C2C12细胞的成肌分化以及损伤骨骼肌的修复和再生。

https://cdn.ncbi.nlm.nih.gov/pmc/blobs/abf5/11446719/43b06d5e8a6b/JCSM-15-1834-g007.jpg

文献AI研究员

20分钟写一篇综述,助力文献阅读效率提升50倍。

立即体验

用中文搜PubMed

大模型驱动的PubMed中文搜索引擎

马上搜索

文档翻译

学术文献翻译模型,支持多种主流文档格式。

立即体验