Suppr超能文献

明目颗粒抑制大鼠两阶段激光诱导新生血管性年龄相关性黄斑变性的视网膜下纤维血管膜。

Mingjing granule inhibits the subretinal fibrovascular membrane of two-stage laser-induced neovascular age-related macular degeneration in rats.

作者信息

Li Xiaoyu, Li Jiaxian, Zeng Weixin, Wang Baoli, Du Maobo, Liang Lina, Gao Yun

机构信息

Eye Hospital, China Academy of Chinese Medical Sciences, Beijing, China.

Ophthalmic Disease Project Group, China Evidence-based Medicine Center of Traditional Chinese Medicine, Beijing, China.

出版信息

Front Pharmacol. 2024 Jun 25;15:1384418. doi: 10.3389/fphar.2024.1384418. eCollection 2024.

Abstract

OBJECTIVE

The study aims to investigate the protective effect of Mingjing granule (MG) in a fibrovascular membrane rat model of neovascular age-related macular degeneration (nAMD) and explore the underlying mechanism.

METHODS

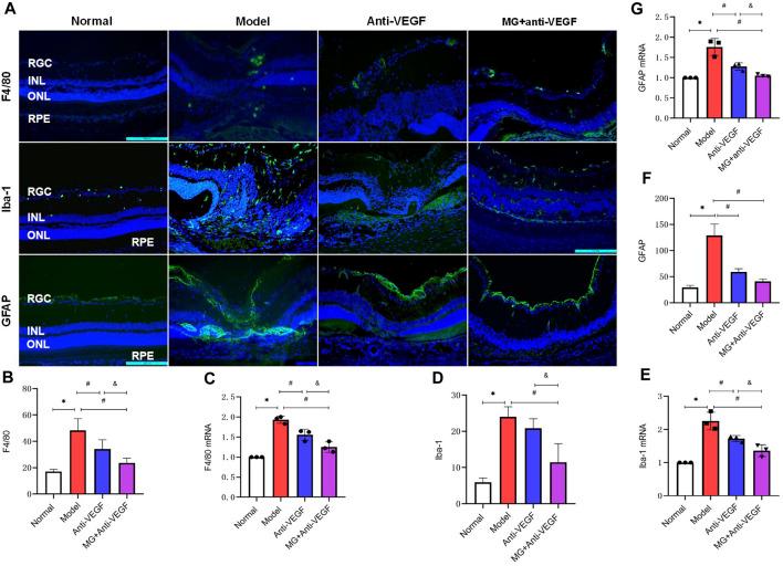
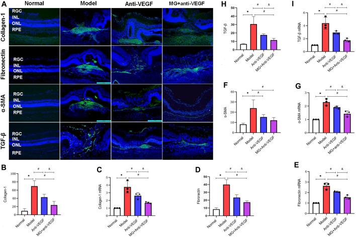
The nAMD fibrovascular membrane model was established by two-stage laser photocoagulation. BN rats were randomly divided into four groups: the model group was gavaged with distilled water, the anti-VEGF group was given an intravitreous injection of ranibizumab, the MG + anti-VEGF group was gavaged with MG combined with an intravitreous injection of ranibizumab, and the normal group not modeled only fed conventionally. Lesions were evaluated by color fundus photograph, optical coherence tomography, fundus fluorescein angiography, and retinal pigment epithelial-choroid-sclera flat mount. The changes in the retinal structure were observed by histopathology. The expression of inflammatory cell markers F4/80, Iba-1, and glial fibrillary acidic protein (GFAP); the fibrosis-related factors collagen-1, fibronectin, α-smooth muscle actin (α-SMA), and transforming growth factor-beta (TGF-β); and the complement system-related factors C3a and C3aR in the retina were detected by immunofluorescence or qRT-PCR.

RESULTS

The current study revealed that MG + anti-VEGF administration more significantly reduced the thickness of fibrovascular lesions, suppressed vascular leakage (exudation area and mean density value), inhibited the area of fibrovascular lesions, and restrained the formation of the fibrovascular membrane than the anti-VEGF agent alone in the two-stage laser-induced rat model. The fluorescence intensities of F4/80, Iba-1, collagen-1, fibronectin, TGF-β, and C3aR showed more significant inhibition in MG + anti-VEGF-treated rats than the anti-VEGF agent alone. The mRNA expression levels of F4/80, Iba-1, GFAP, collagen-1, fibronectin, α-SMA, TGF-β, and C3a showed lower levels in rats treated with MG + anti-VEGF than the anti-VEGF agent alone.

CONCLUSION

Combining MG with anti-VEGF treatment inhibits the growth of the fibrovascular membrane more effectively than using anti-VEGF treatment alone. The mechanism underlying this effect may involve limiting inflammatory cell aggregation, controlling complement system activation, and decreasing the expression of the fibrotic protein.

摘要

目的

本研究旨在探讨明目颗粒(MG)对新生血管性年龄相关性黄斑变性(nAMD)纤维血管膜大鼠模型的保护作用,并探索其潜在机制。

方法

采用两阶段激光光凝法建立nAMD纤维血管膜模型。将BN大鼠随机分为四组:模型组给予蒸馏水灌胃,抗VEGF组玻璃体内注射雷珠单抗,MG +抗VEGF组给予MG灌胃并联合玻璃体内注射雷珠单抗,正常组未建模仅常规饲养。通过彩色眼底照片、光学相干断层扫描、眼底荧光血管造影和视网膜色素上皮-脉络膜-巩膜铺片评估病变情况。通过组织病理学观察视网膜结构的变化。采用免疫荧光或qRT-PCR检测视网膜中炎性细胞标志物F4/80、Iba-1和胶质纤维酸性蛋白(GFAP);纤维化相关因子胶原蛋白-Ⅰ、纤连蛋白、α-平滑肌肌动蛋白(α-SMA)和转化生长因子-β(TGF-β);以及补体系统相关因子C3a和C3aR的表达。

结果

本研究表明,在两阶段激光诱导的大鼠模型中,与单独使用抗VEGF药物相比,MG +抗VEGF给药更显著地降低了纤维血管病变的厚度,抑制了血管渗漏(渗出面积和平均密度值),抑制了纤维血管病变的面积,并抑制了纤维血管膜的形成。在MG +抗VEGF治疗的大鼠中,F4/80、Iba-1、胶原蛋白-Ⅰ、纤连蛋白、TGF-β和C3aR的荧光强度显示出比单独使用抗VEGF药物更显著的抑制作用。在MG +抗VEGF治疗的大鼠中,F4/80、Iba-1、GFAP、胶原蛋白-Ⅰ、纤连蛋白、α-SMA、TGF-β和C3a的mRNA表达水平低于单独使用抗VEGF药物的大鼠。

结论

与单独使用抗VEGF治疗相比,MG联合抗VEGF治疗能更有效地抑制纤维血管膜的生长。这种作用的潜在机制可能包括限制炎性细胞聚集、控制补体系统激活以及降低纤维化蛋白的表达。

https://cdn.ncbi.nlm.nih.gov/pmc/blobs/dec6/11231192/ca6d8acdda31/fphar-15-1384418-g001.jpg

文献AI研究员

20分钟写一篇综述,助力文献阅读效率提升50倍。

立即体验

用中文搜PubMed

大模型驱动的PubMed中文搜索引擎

马上搜索

文档翻译

学术文献翻译模型,支持多种主流文档格式。

立即体验