Suppr超能文献

巨噬细胞向肌成纤维细胞的转化有助于新生血管性年龄相关性黄斑变性的视网膜下纤维化。

Macrophage to myofibroblast transition contributes to subretinal fibrosis secondary to neovascular age-related macular degeneration.

机构信息

The Wellcome-Wolfson Institute for Experimental Medicine, School of Medicine, Dentistry & Biomedical Sciences, Queen's University Belfast, 97 Lisburn Road, Belfast, BT9 7BL, UK.

出版信息

J Neuroinflammation. 2020 Nov 25;17(1):355. doi: 10.1186/s12974-020-02033-7.

Abstract

BACKGROUND

Macular fibrosis causes irreparable vision loss in neovascular age-related macular degeneration (nAMD) even with anti-vascular endothelial growth factor (VEGF) therapy. Inflammation is known to play an important role in macular fibrosis although the underlying mechanism remains poorly defined. The aim of this study was to understand how infiltrating macrophages and complement proteins may contribute to macular fibrosis.

METHODS

Subretinal fibrosis was induced in C57BL/6J mice using the two-stage laser protocol developed by our group. The eyes were collected at 10, 20, 30 and 40 days after the second laser and processed for immunohistochemistry for infiltrating macrophages (F4/80 and Iba-1), complement components (C3a and C3aR) and fibrovascular lesions (collagen-1, Isolectin B4 and α-SMA). Human retinal sections with macular fibrosis were also used in the study. Bone marrow-derived macrophages (BMDMs) from C57BL/6J mice were treated with recombinant C3a, C5a or TGF-β for 48 and 96 h. qPCR, Western blot and immunohistochemistry were used to examine the expression of myofibroblast markers. The involvement of C3a-C3aR pathway in macrophage to myofibroblast transition (MMT) and subretinal fibrosis was further investigated using a C3aR antagonist (C3aRA) and a C3a blocking antibody in vitro and in vivo.

RESULTS

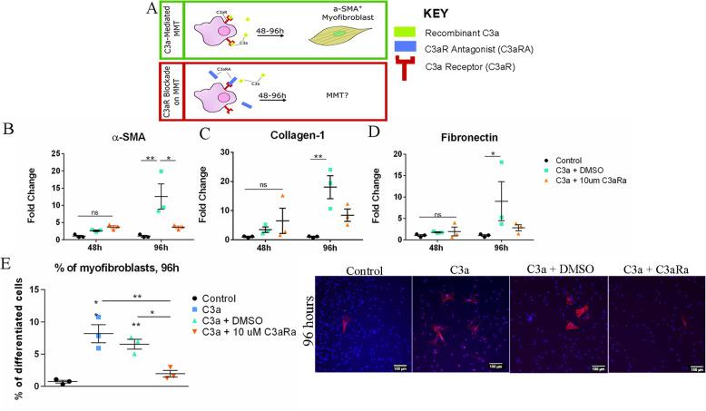
Approximately 20~30% of F4/80 (or Iba-1) infiltrating macrophages co-expressed α-SMA in subretinal fibrotic lesions both in human nAMD eyes and in the mouse model. TGF-β and C3a, but not C5a treatment, significantly upregulated expression of α-SMA, fibronectin and collagen-1 in BMDMs. C3a-induced upregulation of α-SMA, fibronectin and collagen-1 in BMDMs was prevented by C3aRA treatment. In the two-stage laser model of induced subretinal fibrosis, treatment with C3a blocking antibody but not C3aRA significantly reduced vascular leakage and Isolectin B4 lesions. The treatment did not significantly alter collagen-1 fibrotic lesions.

CONCLUSIONS

MMT plays a role in macular fibrosis secondary to nAMD. MMT can be induced by TGF-β and C3a but not C5a. Further research is required to fully understand the role of MMT in macular fibrosis. Macrophage to myofibroblast transition (MMT) contributes to subretinal fibrosis. Subretinal fibrosis lesions contain various cell types, including macrophages and myofibroblasts, and are fibrovascular. Myofibroblasts are key cells driving pathogenic fibrosis, and they do so by producing excessive amount of extracellular matrix proteins. We have found that infiltrating macrophages can transdifferentiate into myofibroblasts, a phenomenon termed macrophage to myofibroblast transition (MMT) in macular fibrosis. In addition to TGF-β1, C3a generated during complement activation in CNV can also induce MMT contributing to macular fibrosis. RPE = retinal pigment epithelium. BM = Bruch's membrane. MMT = macrophage to myofibroblast transition. TGFB = transforming growth factor β. a-SMA = alpha smooth muscle actin. C3a = complement C3a.

摘要

背景

即使接受抗血管内皮生长因子(VEGF)治疗,黄斑纤维化也会导致新生血管性年龄相关性黄斑变性(nAMD)患者不可逆转的视力丧失。尽管其潜在机制仍未完全明确,但炎症被认为在黄斑纤维化中起着重要作用。本研究旨在了解浸润性巨噬细胞和补体蛋白如何导致黄斑纤维化。

方法

使用我们小组开发的两阶段激光方案在 C57BL/6J 小鼠中诱导视网膜下纤维化。在第二次激光后 10、20、30 和 40 天收集眼睛,并进行免疫组织化学染色,以检测浸润性巨噬细胞(F4/80 和 Iba-1)、补体成分(C3a 和 C3aR)和纤维血管病变(胶原蛋白-1、异硫氰酸荧光素 B4 和 α-SMA)。本研究还使用了具有黄斑纤维化的人视网膜切片。用重组 C3a、C5a 或 TGF-β 处理 C57BL/6J 小鼠来源的巨噬细胞(BMDMs)48 和 96 小时。使用 qPCR、Western blot 和免疫组织化学检测肌成纤维细胞标志物的表达。使用 C3aR 拮抗剂(C3aRA)和 C3a 阻断抗体在体外和体内进一步研究 C3a-C3aR 途径在巨噬细胞向肌成纤维细胞转化(MMT)和视网膜下纤维化中的作用。

结果

在人 nAMD 眼和小鼠模型的视网膜下纤维性病变中,约 20-30%的 F4/80(或 Iba-1)浸润性巨噬细胞共表达α-SMA。TGF-β 和 C3a 但不是 C5a 处理显著上调 BMDMs 中α-SMA、纤维连接蛋白和胶原蛋白-1的表达。C3aRA 处理可防止 C3a 诱导的 BMDMs 中α-SMA、纤维连接蛋白和胶原蛋白-1的上调。在诱导的视网膜下纤维化的两阶段激光模型中,用 C3a 阻断抗体治疗而非 C3aRA 治疗可显著减少血管渗漏和异硫氰酸荧光素 B4 病变。该治疗并未显著改变胶原蛋白-1 纤维性病变。

结论

MMT 在 nAMD 继发的黄斑纤维化中起作用。MMT 可由 TGF-β 和 C3a 诱导,但不能由 C5a 诱导。需要进一步研究以充分了解 MMT 在黄斑纤维化中的作用。巨噬细胞向肌成纤维细胞的转化(MMT)导致视网膜下纤维化。视网膜下纤维化病变包含各种细胞类型,包括巨噬细胞和肌成纤维细胞,并且是纤维血管性的。肌成纤维细胞是导致病理性纤维化的关键细胞,它们通过产生过量的细胞外基质蛋白来实现这一点。我们发现浸润性巨噬细胞可以向肌成纤维细胞转化,这种现象在黄斑纤维化中称为巨噬细胞向肌成纤维细胞的转化(MMT)。除了 TGF-β1 之外,补体激活过程中在脉络膜新生血管(CNV)中产生的 C3a 也可以诱导 MMT 导致黄斑纤维化。RPE = 视网膜色素上皮。BM = 布鲁赫膜。MMT = 巨噬细胞向肌成纤维细胞的转化。TGFB = 转化生长因子 β。α-SMA = 平滑肌肌动蛋白。C3a = 补体 C3a。

https://cdn.ncbi.nlm.nih.gov/pmc/blobs/bfbc/7690191/c62536790688/12974_2020_2033_Fig1_HTML.jpg

文献AI研究员

20分钟写一篇综述,助力文献阅读效率提升50倍。

立即体验

用中文搜PubMed

大模型驱动的PubMed中文搜索引擎

马上搜索

文档翻译

学术文献翻译模型,支持多种主流文档格式。

立即体验