Suppr超能文献

感觉受体的进化

Evolution of Sensory Receptors.

作者信息

Valencia-Montoya Wendy A, Pierce Naomi E, Bellono Nicholas W

机构信息

Department of Molecular and Cellular Biology, Harvard University, Cambridge, Massachusetts, USA; email:

Department of Organismic and Evolutionary Biology and Museum of Comparative Zoology, Harvard University, Cambridge, Massachusetts, USA.

出版信息

Annu Rev Cell Dev Biol. 2024 Oct;40(1):353-379. doi: 10.1146/annurev-cellbio-120123-112853. Epub 2024 Sep 21.

Abstract

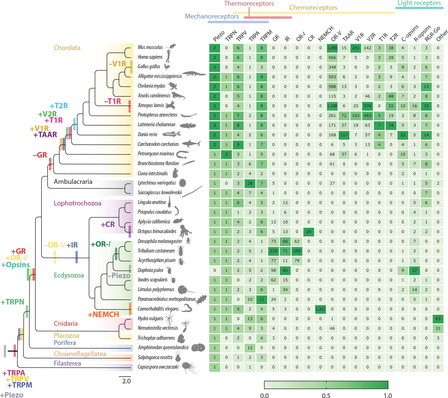
Sensory receptors are at the interface between an organism and its environment and thus represent key sites for biological innovation. Here, we survey major sensory receptor families to uncover emerging evolutionary patterns. Receptors for touch, temperature, and light constitute part of the ancestral sensory toolkit of animals, often predating the evolution of multicellularity and the nervous system. In contrast, chemoreceptors exhibit a dynamic history of lineage-specific expansions and contractions correlated with the disparate complexity of chemical environments. A recurring theme includes independent transitions from neurotransmitter receptors to sensory receptors of diverse stimuli from the outside world. We then provide an overview of the evolutionary mechanisms underlying sensory receptor diversification and highlight examples where signatures of natural selection are used to identify novel sensory adaptations. Finally, we discuss sensory receptors as evolutionary hotspots driving reproductive isolation and speciation, thereby contributing to the stunning diversity of animals.

摘要

感觉受体处于生物体与其环境的界面,因此是生物创新的关键位点。在此,我们调查主要的感觉受体家族以揭示新出现的进化模式。触觉、温度觉和光觉受体构成了动物祖先感觉工具包的一部分,通常早于多细胞性和神经系统的进化。相比之下,化学感受器呈现出与不同化学环境复杂性相关的谱系特异性扩张和收缩的动态历史。一个反复出现的主题包括从神经递质受体到来自外界各种刺激的感觉受体的独立转变。然后,我们概述了感觉受体多样化背后的进化机制,并强调了利用自然选择特征来识别新感觉适应的例子。最后,我们讨论感觉受体作为驱动生殖隔离和物种形成的进化热点,从而促成了动物惊人的多样性。

https://cdn.ncbi.nlm.nih.gov/pmc/blobs/2789/11526382/fc54211bef2e/nihms-2029053-f0001.jpg

文献AI研究员

20分钟写一篇综述,助力文献阅读效率提升50倍。

立即体验

用中文搜PubMed

大模型驱动的PubMed中文搜索引擎

马上搜索

文档翻译

学术文献翻译模型,支持多种主流文档格式。

立即体验