Suppr超能文献

脂质介导的重组生物 PROTACs 的细胞内递送用于快速降解不可成药的蛋白质。

Lipid-mediated intracellular delivery of recombinant bioPROTACs for the rapid degradation of undruggable proteins.

机构信息

Department of Bioengineering, School of Engineering and Applied Sciences, University of Pennsylvania, Philadelphia, PA, USA.

Department of Biochemistry and Biophysics, Perelman School of Medicine, University of Pennsylvania, Philadelphia, PA, USA.

出版信息

Nat Commun. 2024 Jul 10;15(1):5808. doi: 10.1038/s41467-024-50235-x.

Abstract

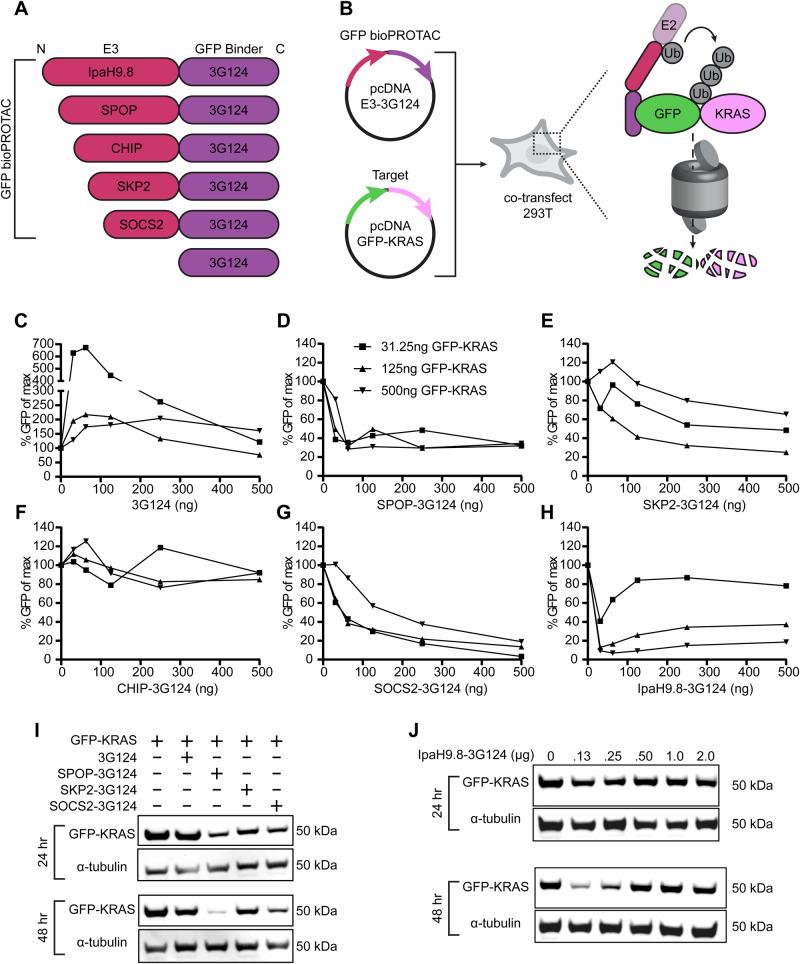
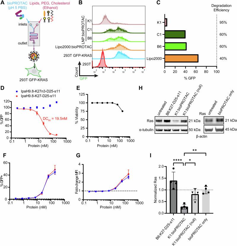
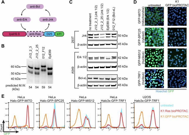
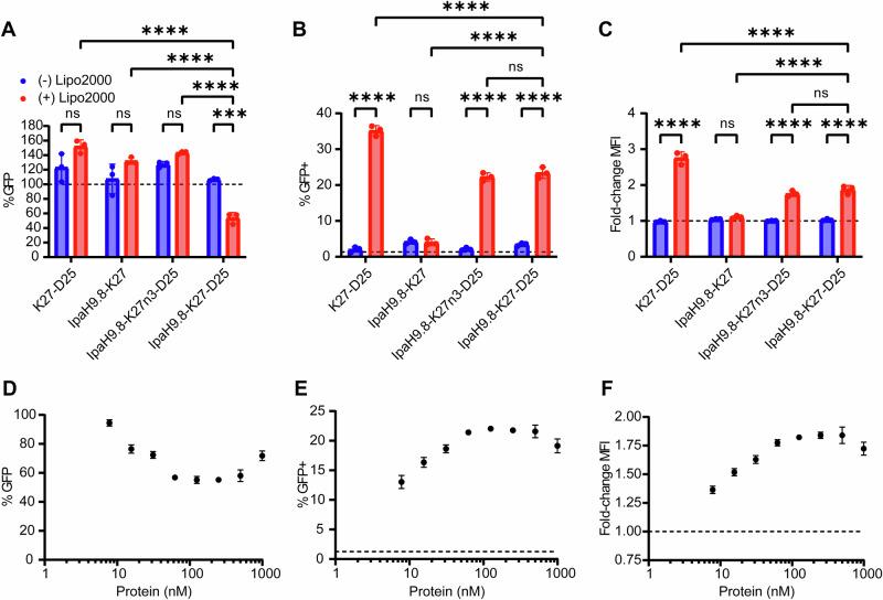
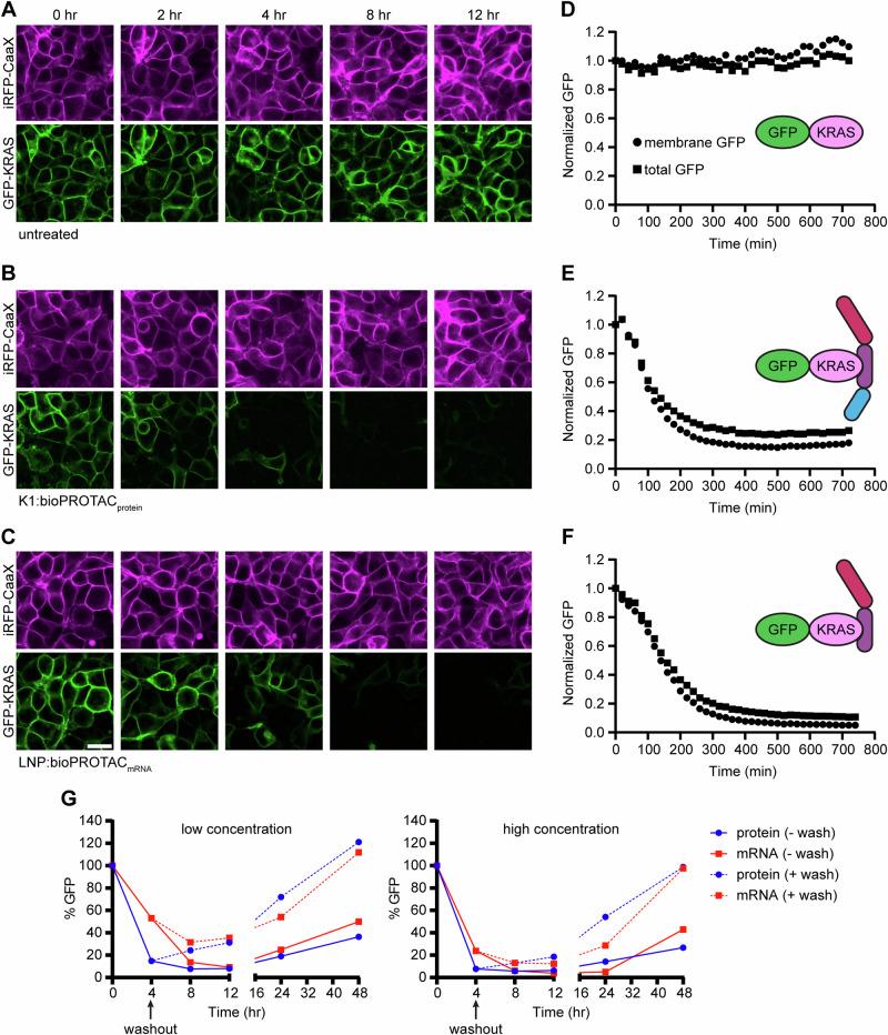
Recently, targeted degradation has emerged as a powerful therapeutic modality. Relying on "event-driven" pharmacology, proteolysis targeting chimeras (PROTACs) can degrade targets and are superior to conventional inhibitors against undruggable proteins. Unfortunately, PROTAC discovery is limited by warhead scarcity and laborious optimization campaigns. To address these shortcomings, analogous protein-based heterobifunctional degraders, known as bioPROTACs, have been developed. Compared to small-molecule PROTACs, bioPROTACs have higher success rates and are subject to fewer design constraints. However, the membrane impermeability of proteins severely restricts bioPROTAC deployment as a generalized therapeutic modality. Here, we present an engineered bioPROTAC template able to complex with cationic and ionizable lipids via electrostatic interactions for cytosolic delivery. When delivered by biocompatible lipid nanoparticles, these modified bioPROTACs can rapidly degrade intracellular proteins, exhibiting near-complete elimination (up to 95% clearance) of targets within hours of treatment. Our bioPROTAC format can degrade proteins localized to various subcellular compartments including the mitochondria, nucleus, cytosol, and membrane. Moreover, substrate specificity can be easily reprogrammed, allowing modular design and targeting of clinically-relevant proteins such as Ras, Jnk, and Erk. In summary, this work introduces an inexpensive, flexible, and scalable platform for efficient intracellular degradation of proteins that may elude chemical inhibition.

摘要

最近,靶向降解技术已经成为一种强大的治疗手段。基于“事件驱动”的药理学,蛋白水解靶向嵌合体(PROTACs)可以降解靶标,优于针对不可成药蛋白的传统抑制剂。不幸的是,PROTAC 的发现受到弹头稀缺和费力的优化活动的限制。为了解决这些缺点,已经开发出类似的基于蛋白质的异双功能降解剂,称为生物 PROTACs。与小分子 PROTACs 相比,生物 PROTACs 具有更高的成功率,并且受到的设计限制更少。然而,蛋白质的膜不透性严重限制了生物 PROTAC 作为一种普遍治疗方法的应用。在这里,我们提出了一种经过工程改造的生物 PROTAC 模板,能够通过静电相互作用与阳离子和可离子化脂质复合,用于细胞质内递药。当通过生物相容性脂质纳米粒递药时,这些修饰后的生物 PROTAC 可以快速降解细胞内蛋白质,在治疗数小时内达到近完全消除(高达 95%的清除率)目标。我们的生物 PROTAC 格式可以降解定位于各种亚细胞区室的蛋白质,包括线粒体、核、细胞质和膜。此外,底物特异性可以轻松重新编程,允许模块化设计和靶向具有临床相关性的蛋白质,如 Ras、Jnk 和 Erk。总之,这项工作引入了一种廉价、灵活和可扩展的平台,用于高效地在细胞内降解可能逃避化学抑制的蛋白质。

https://cdn.ncbi.nlm.nih.gov/pmc/blobs/d4f4/11237011/ca7b306c76a3/41467_2024_50235_Fig1_HTML.jpg

文献AI研究员

20分钟写一篇综述,助力文献阅读效率提升50倍。

立即体验

用中文搜PubMed

大模型驱动的PubMed中文搜索引擎

马上搜索

文档翻译

学术文献翻译模型,支持多种主流文档格式。

立即体验