Suppr超能文献

Ocr 介导的 BrxX 抑制揭示了噬菌体的反防御机制。

Ocr-mediated suppression of BrxX unveils a phage counter-defense mechanism.

机构信息

Shenzhen Key Laboratory of Pathogenic Microbes and Biosafety, School of Public Health (Shenzhen), Shenzhen Campus of Sun Yat-sen University, Sun Yat-sen University, Shenzhen 518107, China.

Ministry of Education Key Laboratory of Cell Activities and Stress Adaptations, School of Life Sciences, Lanzhou University, Lanzhou 730000, China.

出版信息

Nucleic Acids Res. 2024 Aug 12;52(14):8580-8594. doi: 10.1093/nar/gkae608.

Abstract

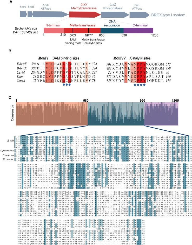
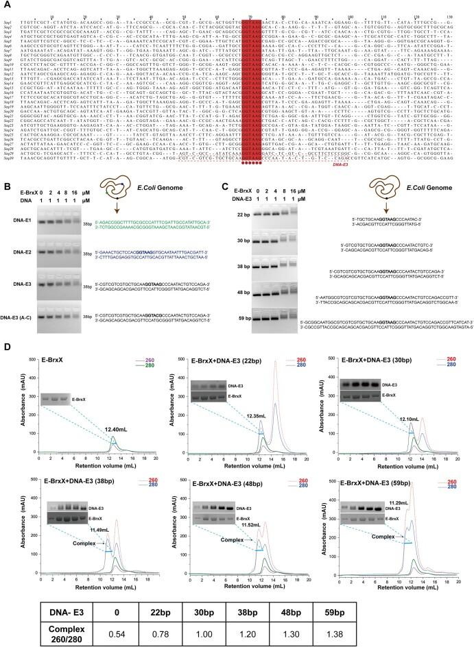
The burgeoning crisis of antibiotic resistance has directed attention to bacteriophages as natural antibacterial agents capable of circumventing bacterial defenses. Central to this are the bacterial defense mechanisms, such as the BREX system, which utilizes the methyltransferase BrxX to protect against phage infection. This study presents the first in vitro characterization of BrxX from Escherichia coli, revealing its substrate-specific recognition and catalytic activity. We demonstrate that BrxX exhibits nonspecific DNA binding but selectively methylates adenine within specific motifs. Kinetic analysis indicates a potential regulation of BrxX by the concentration of its co-substrate, S-adenosylmethionine, and suggests a role for other BREX components in modulating BrxX activity. Furthermore, we elucidate the molecular mechanism by which the T7 phage protein Ocr (Overcoming classical restriction) inhibits BrxX. Despite low sequence homology between BrxX from different bacterial species, Ocr effectively suppresses BrxX's enzymatic activity through high-affinity binding. Cryo-electron microscopy and biophysical analyses reveal that Ocr, a DNA mimic, forms a stable complex with BrxX, highlighting a conserved interaction interface across diverse BrxX variants. Our findings provide insights into the strategic counteraction by phages against bacterial defense systems and offer a foundational understanding of the complex interplay between phages and their bacterial hosts, with implications for the development of phage therapy to combat antibiotic resistance.

摘要

抗生素耐药性的日益严重的危机引起了人们对噬菌体作为天然抗菌剂的关注,噬菌体能够规避细菌防御。其中的核心是细菌防御机制,如 BREX 系统,该系统利用甲基转移酶 BrxX 来保护细菌免受噬菌体感染。本研究首次对大肠杆菌中的 BrxX 进行了体外表征,揭示了其对底物的特异性识别和催化活性。我们证明 BrxX 表现出非特异性 DNA 结合,但选择性地甲基化特定模体中的腺嘌呤。动力学分析表明 BrxX 的活性可能受到其共底物 S-腺苷甲硫氨酸浓度的调节,并提示 BREX 中的其他成分在调节 BrxX 活性方面发挥作用。此外,我们阐明了 T7 噬菌体蛋白 Ocr(克服经典限制)抑制 BrxX 的分子机制。尽管来自不同细菌物种的 BrxX 之间的序列同源性较低,但 Ocr 通过高亲和力结合有效地抑制了 BrxX 的酶活性。低温电子显微镜和生物物理分析表明,Ocr 作为 DNA 模拟物与 BrxX 形成稳定的复合物,突出了跨多种 BrxX 变体的保守相互作用界面。我们的研究结果提供了噬菌体对抗细菌防御系统的策略性反击的见解,并为噬菌体与其细菌宿主之间复杂相互作用提供了基础理解,这对于开发噬菌体治疗以对抗抗生素耐药性具有重要意义。

https://cdn.ncbi.nlm.nih.gov/pmc/blobs/dcea/11317158/70be2d01ea33/gkae608figgra1.jpg

文献AI研究员

20分钟写一篇综述,助力文献阅读效率提升50倍。

立即体验

用中文搜PubMed

大模型驱动的PubMed中文搜索引擎

马上搜索

文档翻译

学术文献翻译模型,支持多种主流文档格式。

立即体验