Suppr超能文献

BREX抗噬菌体免疫系统识别外源DNA的分子基础。

Molecular basis of foreign DNA recognition by BREX anti-phage immunity system.

作者信息

Drobiazko Alena, Adams Myfanwy C, Skutel Mikhail, Potekhina Kristina, Kotovskaya Oksana, Trofimova Anna, Matlashov Mikhail, Yatselenko Daria, Maxwell Karen L, Blower Tim R, Severinov Konstantin, Ghilarov Dmitry, Isaev Artem

机构信息

Skolkovo Institute of Science and Technology, Moscow, Russia.

Department of Molecular Microbiology, John Innes Centre, Norwich, UK.

出版信息

Nat Commun. 2025 Feb 20;16(1):1825. doi: 10.1038/s41467-025-57006-2.

Abstract

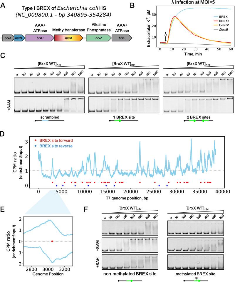
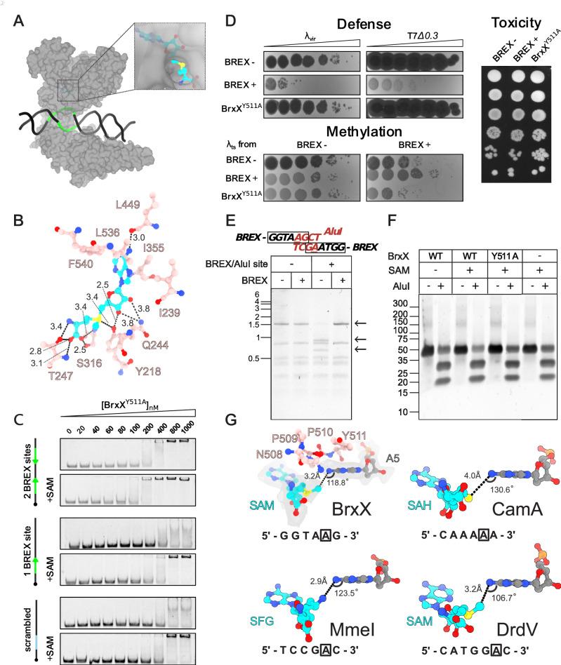
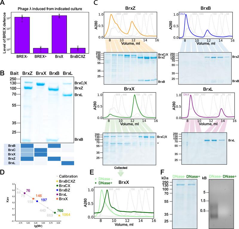
Anti-phage systems of the BREX (BacteRiophage EXclusion) superfamily rely on site-specific epigenetic DNA methylation to discriminate between the host and invading DNA. We demonstrate that in Type I BREX systems, defense and methylation require BREX site DNA binding by the BrxX (PglX) methyltransferase employing S-adenosyl methionine as a cofactor. We determined 2.2-Å cryoEM structure of Escherichia coli BrxX bound to target dsDNA revealing molecular details of BREX DNA recognition. Structure-guided engineering of BrxX expands its DNA specificity and dramatically enhances phage defense. We show that BrxX alone does not methylate DNA, and BREX activity requires an assembly of a supramolecular BrxBCXZ immune complex. Finally, we present a cryoEM structure of BrxX bound to a phage-encoded inhibitor Ocr that sequesters BrxX in an inactive dimeric form. We propose that BrxX-mediated foreign DNA sensing is a necessary first step in activation of BREX defense.

摘要

BREX(细菌噬菌体排除)超家族的抗噬菌体系统依靠位点特异性表观遗传DNA甲基化来区分宿主DNA和入侵DNA。我们证明,在I型BREX系统中,防御和甲基化需要BrxX(PglX)甲基转移酶结合BREX位点DNA,并以S-腺苷甲硫氨酸作为辅助因子。我们确定了与目标双链DNA结合的大肠杆菌BrxX的2.2埃冷冻电镜结构,揭示了BREX DNA识别的分子细节。基于结构的BrxX工程改造扩展了其DNA特异性,并显著增强了噬菌体防御能力。我们表明,单独的BrxX不会使DNA甲基化,BREX活性需要超分子BrxBCXZ免疫复合物的组装。最后,我们展示了与噬菌体编码的抑制剂Ocr结合的BrxX的冷冻电镜结构,该抑制剂以无活性的二聚体形式隔离BrxX。我们提出,BrxX介导的外源DNA感知是激活BREX防御的必要第一步。

https://cdn.ncbi.nlm.nih.gov/pmc/blobs/58d4/11842806/36aabf6a0b4d/41467_2025_57006_Fig1_HTML.jpg

文献AI研究员

20分钟写一篇综述,助力文献阅读效率提升50倍。

立即体验

用中文搜PubMed

大模型驱动的PubMed中文搜索引擎

马上搜索

文档翻译

学术文献翻译模型,支持多种主流文档格式。

立即体验