Suppr超能文献

METTL3 通过调节 PAX8 调控甲状腺癌分化和化疗敏感性。

METTL3 regulates thyroid cancer differentiation and chemosensitivity by modulating PAX8.

机构信息

Department of Thyroid and Neck Cancer, Tianjin Medical University Cancer Institute & Hospital, National Clinical Research Center for Cancer, Key Laboratory of Cancer Prevention and Therapy, Tianjin's Clinical Research Center for Cancer, Tianjin 300060, China.

Department of Breast and Thyroid Surgery, Tianjin Union Medical Center, No. 190 Jieyuan Road, Hongqiao District, Tianjin 300121, China.

出版信息

Int J Biol Sci. 2024 Jun 17;20(9):3426-3441. doi: 10.7150/ijbs.84797. eCollection 2024.

Abstract

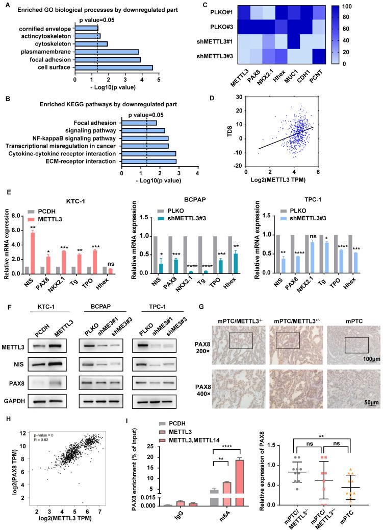
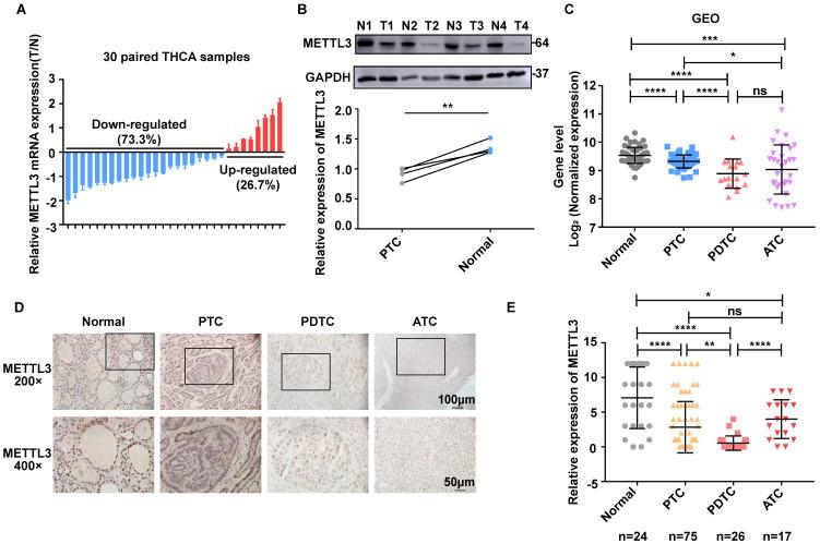
Thyroid cancer (TC) is a common endocrine cancer with a favourable prognosis. However, poor patient prognosis due to TC dedifferentiation is becoming an urgent challenge. Recently, methyltransferase-like 3 (METTL3)-mediated -methyladenosine (mA) modification has been demonstrated to play an important role in the occurrence and progression of various cancers and a tumour suppressor role in TC. However, the mechanism of METTL3 in TC remains unclear. The correlation between METTL3 and prognosis in TC patients was evaluated by immunohistochemistry. TC mouse models and RNA-seq were used to investigate the underlying molecular mechanism, which was further validated by experiments. The target gene of METTL3 was identified, and the complete mA modification process was described. The phenomenon of low expression of METTL3 in TC was explained by identifying miRNAs that regulate METTL3. We observed that METTL3 expression was negatively associated with tumour progression and poor prognosis in TC. Mechanistically, silencing METTL3 promoted the progression and dedifferentiation of papillary thyroid carcinoma (PTC) both and . Moreover, overexpressing METTL3 promoted the sensitivity of PTC and anaplastic thyroid cancer (ATC) cells to chemotherapeutic drugs and iodine-131 (I) administration. Overall, the METTL3/PAX8/YTHDC1 axis has been revealed to play a pivotal role in repressing tumour occurrence, and is antagonized by miR-493-5p.

摘要

甲状腺癌 (TC) 是一种常见的内分泌癌,预后良好。然而,由于 TC 去分化导致的患者预后不良正成为一个紧迫的挑战。最近,甲基转移酶样 3 (METTL3) 介导的 -甲基腺苷 (mA) 修饰已被证明在各种癌症的发生和进展中发挥重要作用,并在 TC 中起肿瘤抑制作用。然而,METTL3 在 TC 中的作用机制尚不清楚。通过免疫组织化学评估 METTL3 与 TC 患者预后的相关性。使用 TC 小鼠模型和 RNA-seq 来研究潜在的分子机制,并通过实验进一步验证。确定了 METTL3 的靶基因,并描述了完整的 mA 修饰过程。通过鉴定调节 METTL3 的 miRNAs 解释了 METTL3 在 TC 中表达降低的现象。我们观察到 METTL3 的表达与 TC 中的肿瘤进展和不良预后呈负相关。从机制上讲,沉默 METTL3 促进了甲状腺乳头状癌 (PTC) 和间变性甲状腺癌 (ATC) 的进展和去分化。此外,过表达 METTL3 可提高 PTC 和 ATC 细胞对化疗药物和碘-131 (I) 治疗的敏感性。总体而言,已经揭示了 METTL3/PAX8/YTHDC1 轴在抑制肿瘤发生中起关键作用,并且被 miR-493-5p 拮抗。

https://cdn.ncbi.nlm.nih.gov/pmc/blobs/57d7/11234206/8fa9101bd85a/ijbsv20p3426g001.jpg

文献AI研究员

20分钟写一篇综述,助力文献阅读效率提升50倍。

立即体验

用中文搜PubMed

大模型驱动的PubMed中文搜索引擎

马上搜索

文档翻译

学术文献翻译模型,支持多种主流文档格式。

立即体验