Suppr超能文献

特定物种与林奇综合征结直肠癌患者明显相关。

species are distinctly associated with patients with Lynch syndrome colorectal cancer.

作者信息

Salim Felix, Mizutani Sayaka, Shiba Satoshi, Takamaru Hiroyuki, Yamada Masayoshi, Nakajima Takeshi, Yachida Tatsuo, Soga Tomoyoshi, Saito Yutaka, Fukuda Shinji, Yachida Shinichi, Yamada Takuji

机构信息

School of Life Science and Technology, Tokyo Institute of Technology, Meguro-ku, Tokyo 152-8550, Japan.

Research Fellow of Japan Society for the Promotion of Science, Tokyo, Japan.

出版信息

iScience. 2024 Jun 4;27(7):110181. doi: 10.1016/j.isci.2024.110181. eCollection 2024 Jul 19.

Abstract

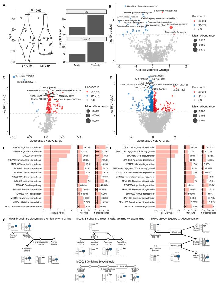
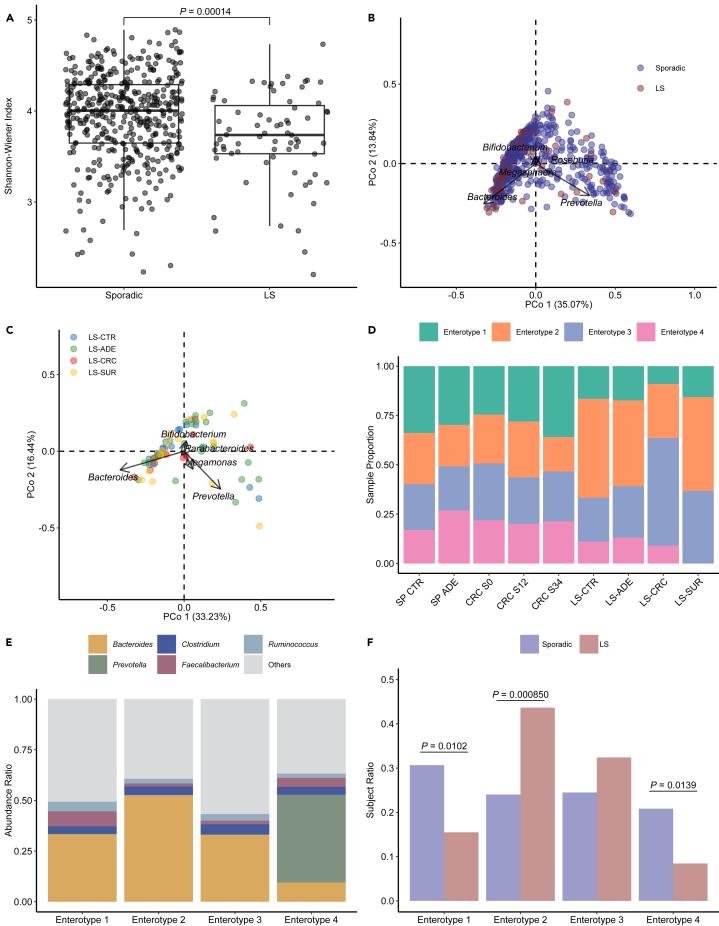
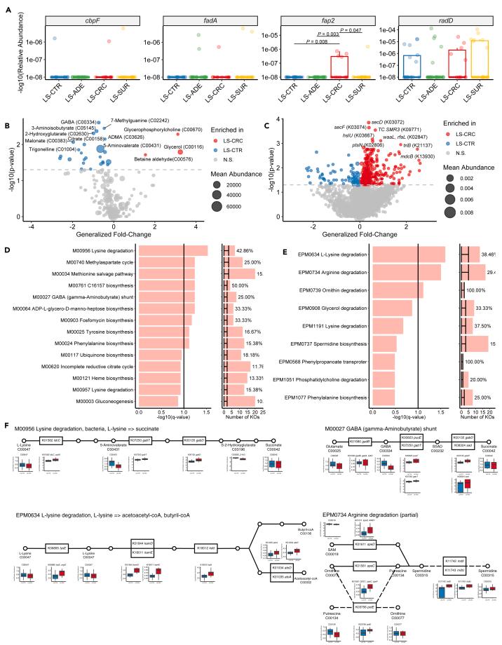
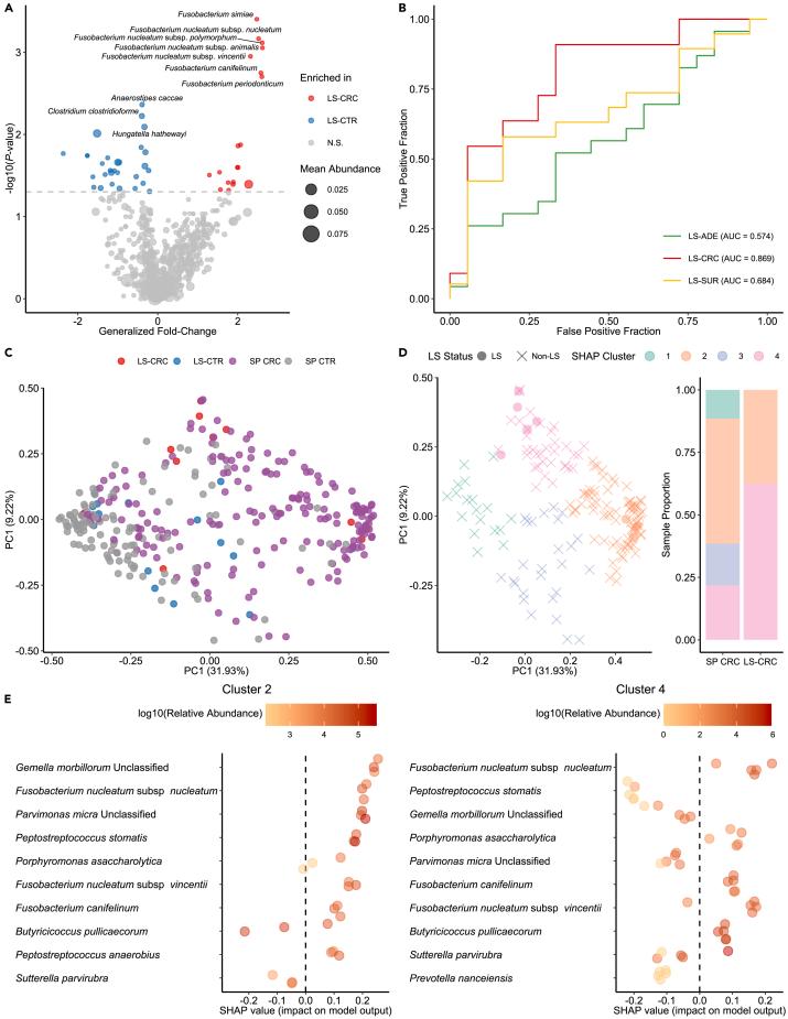
Accumulating evidence demonstrates clear correlation between the gut microbiota and sporadic colorectal cancer (CRC). Despite this, there is limited understanding of the association between the gut microbiota and CRC in Lynch Syndrome (LS), a hereditary type of CRC. Here, we analyzed fecal shotgun metagenomic and targeted metabolomic of 71 Japanese LS subjects. A previously published Japanese sporadic CRC cohort, which includes non-LS controls, was utilized as a non-LS cohort (n = 437). LS subjects exhibited reduced microbial diversity and low- enterotypes compared to non-LS. Patients with LS-CRC had higher levels of and . Differential fecal metabolites and functional genes suggest heightened degradation of lysine and arginine in LS-CRC. A comparison between LS and non-LS subjects prior to adenoma formation revealed distinct fecal metabolites of LS subjects. These findings suggest that the gut microbiota plays a more responsive role in CRC tumorigenesis in patients with LS than those without LS.

摘要

越来越多的证据表明肠道微生物群与散发性结直肠癌(CRC)之间存在明显的相关性。尽管如此,对于遗传性结直肠癌林奇综合征(LS)中肠道微生物群与CRC之间的关联了解有限。在此,我们分析了71名日本LS患者的粪便鸟枪法宏基因组和靶向代谢组学。一个先前发表的包含非LS对照的日本散发性CRC队列被用作非LS队列(n = 437)。与非LS患者相比,LS患者的微生物多样性降低且肠型较低。LS-CRC患者的 和 水平较高。粪便代谢物和功能基因的差异表明LS-CRC中赖氨酸和精氨酸的降解增强。在腺瘤形成之前对LS和非LS患者进行比较,发现LS患者有独特的粪便代谢物。这些发现表明,与非LS患者相比,肠道微生物群在LS患者的CRC肿瘤发生中起更敏感的作用。

https://cdn.ncbi.nlm.nih.gov/pmc/blobs/3858/11237946/de84b50f959a/fx1.jpg

文献AI研究员

20分钟写一篇综述,助力文献阅读效率提升50倍。

立即体验

用中文搜PubMed

大模型驱动的PubMed中文搜索引擎

马上搜索

文档翻译

学术文献翻译模型,支持多种主流文档格式。

立即体验