Suppr超能文献

阿司匹林通过抑制血小板活性来抑制肝细胞癌的进展。

Aspirin suppresses hepatocellular carcinoma progression by inhibiting platelet activity.

作者信息

Zhao Li-Jun, Wang Zhi-Yin, Liu Wei-Ting, Yu Li-Li, Qi Hao-Nan, Ren Jie, Zhang Chen-Guang

机构信息

Hematology Laboratory, The First Affiliated Hospital of Xinxiang Medical University, Xinxiang 453100, Henan Province, China.

Xinxiang Key Laboratory of Tumor Microenvironment and Immunotherapy, School of Medical Technology, Xinxiang Medical University, Xinxiang 453003, Henan Province, China.

出版信息

World J Gastrointest Oncol. 2024 Jun 15;16(6):2742-2756. doi: 10.4251/wjgo.v16.i6.2742.

Abstract

BACKGROUND

Hepatocellular carcinoma (HCC) is the most common malignant liver disease in the world. Platelets (PLTs) are known to play a key role in the maintenance of liver homeostasis and the pathophysiological processes of a variety of liver diseases. Aspirin is the most classic antiplatelet agent. However, the molecular mechanism of platelet action and whether aspirin can affect HCC progression by inhibiting platelet activity need further study.

AIM

To explore the impact of the antiplatelet effect of aspirin on the development of HCC.

METHODS

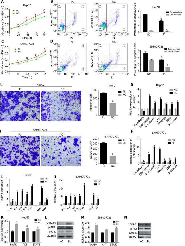
Platelet-rich plasma, platelet plasma, pure platelet, and platelet lysate were prepared, and a coculture model of PLTs and HCC cells was established. CCK-8 analysis, apoptosis analysis, Transwell analysis, and real-time polymerase chain reaction (RT-PCR) were used to analyze the effects of PLTs on the growth, metastasis, and inflammatory microenvironment of HCC. RT-PCR and Western blot were used to detect the effects of platelet activation on tumor-related signaling pathways. Aspirin was used to block the activation and aggregation of PLTs both and , and the effect of PLTs on the progression of HCC was detected.

RESULTS

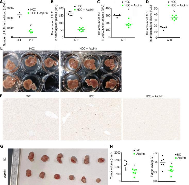
PLTs significantly promoted the growth, invasion, epithelial-mesenchymal transition, and formation of an inflammatory microenvironment in HCC cells. Activated PLTs promoted HCC progression by activating the mitogen-activated protein kinase/protein kinase B/signal transducer and activator of transcription three (MAPK/ AKT/STAT3) signaling axis. Additionally, aspirin inhibited HCC progression and by inhibiting platelet activation.

CONCLUSION

PLTs play an important role in the pathogenesis of HCC, and aspirin can affect HCC progression by inhibiting platelet activity. These results suggest that antiplatelet therapy has promising application prospects in the treatment and combined treatment of HCC.

摘要

背景

肝细胞癌(HCC)是全球最常见的肝脏恶性疾病。已知血小板(PLTs)在维持肝脏内稳态及多种肝脏疾病的病理生理过程中起关键作用。阿司匹林是最经典的抗血小板药物。然而,血小板作用的分子机制以及阿司匹林是否能通过抑制血小板活性影响HCC进展尚需进一步研究。

目的

探讨阿司匹林的抗血小板作用对HCC发生发展的影响。

方法

制备富血小板血浆、血小板血浆、纯血小板及血小板裂解物,建立PLTs与HCC细胞的共培养模型。采用CCK-8分析、凋亡分析、Transwell分析及实时聚合酶链反应(RT-PCR)分析PLTs对HCC生长、转移及炎性微环境的影响。采用RT-PCR和蛋白质免疫印迹法检测血小板活化对肿瘤相关信号通路的影响。使用阿司匹林在体内和体外阻断PLTs的活化和聚集,检测PLTs对HCC进展的影响。

结果

PLTs显著促进HCC细胞的生长、侵袭、上皮-间质转化及炎性微环境形成。活化的PLTs通过激活丝裂原活化蛋白激酶/蛋白激酶B/信号转导及转录激活因子3(MAPK/AKT/STAT3)信号轴促进HCC进展。此外,阿司匹林通过抑制血小板活化在体内和体外抑制HCC进展。

结论

PLTs在HCC发病机制中起重要作用,阿司匹林可通过抑制血小板活性影响HCC进展。这些结果表明抗血小板治疗在HCC的治疗及联合治疗中具有广阔的应用前景。

https://cdn.ncbi.nlm.nih.gov/pmc/blobs/f79b/11236245/273677c005c5/WJGO-16-2742-g001.jpg

文献AI研究员

20分钟写一篇综述,助力文献阅读效率提升50倍。

立即体验

用中文搜PubMed

大模型驱动的PubMed中文搜索引擎

马上搜索

文档翻译

学术文献翻译模型,支持多种主流文档格式。

立即体验