Suppr超能文献

在小鼠衰老过程中,对不同解剖部位脂肪组织的单细胞转录组谱进行动态分析。

Dynamics of single-nuclei transcriptomic profiling of adipose tissue from diverse anatomical locations during mouse aging process.

机构信息

Swine and Poultry Breeding Industry, College of Animal Science and Technology, Sichuan Agricultural University, Chengdu, 611130, China.

Department of Geriatics, Sichuan Provincial People's Hospital, School of Medicine, University of Electronic Science and Technology of China, Chengdu, 611130, China.

出版信息

Sci Rep. 2024 Jul 12;14(1):16093. doi: 10.1038/s41598-024-66918-w.

Abstract

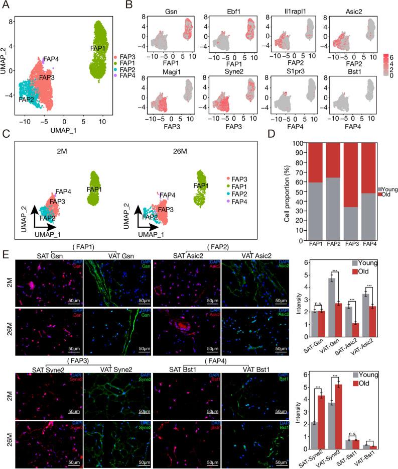
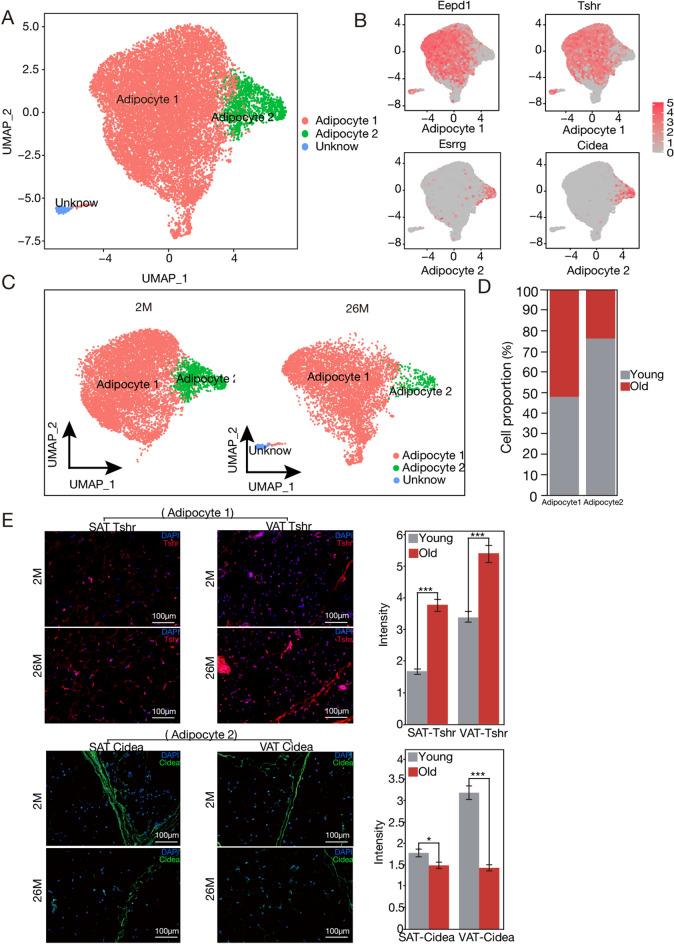
Adipose tissue plays critical roles in an individual's aging process. In this research, we use single-nucleus RNA sequencing to create highly detailed transcriptional maps of subcutaneous adipose tissue and visceral adipose tissue in young and aged mice. We comprehensively identify the various cell types within the white adipose tissue of mice, our study has elucidated seven distinct cell types within this tissue. Further analyses focus on adipocytes, fibro-adipogenic progenitors, and immune cells, revealing age-related declines in the synthetic metabolic activity of adipocytes, diminished immune regulation, and reduced maturation or proliferation of fibroblasts in undifferentiated adipocytes. We confirm the presence of distinct subpopulations of adipocytes, highlighting decreases in adipogenesis subgroups due to aging. Additionally, we uncover a reduction in immune cell subpopulations, driven by age-associated immune system dysregulation. Furthermore, pseudo-time analyses indicate that Adipocyte1 represents the 'nascent' phase of adipocyte development, while Adipocyte2 represents the 'mature' phase. We use cell-cell interaction to explore the age-dependent complexities of the interactions between FAPs and adipocytes, and observed increased expression of the inflammation-related Retn-Tlr4 interaction in older mice, while the anti-inflammatory Angpt1-Tek interaction was only detected in young mice. These transcriptional profiles serve as a valuable resource for understanding the functional genomics underlying metabolic disorders associated with aging in human adipose tissue.

摘要

脂肪组织在个体的衰老过程中起着至关重要的作用。在这项研究中,我们使用单核 RNA 测序技术,为年轻和年老小鼠的皮下脂肪组织和内脏脂肪组织创建了高度详细的转录图谱。我们全面鉴定了小鼠白色脂肪组织中的各种细胞类型,本研究在该组织中鉴定出了 7 种不同的细胞类型。进一步的分析集中在脂肪细胞、纤维脂肪祖细胞和免疫细胞上,揭示了与年龄相关的脂肪细胞合成代谢活性下降、免疫调节减弱以及未分化脂肪细胞中纤维母细胞的成熟或增殖减少。我们证实了存在不同的脂肪细胞亚群,突出了由于衰老导致的脂肪生成亚群减少。此外,我们发现免疫细胞亚群减少,这是由与年龄相关的免疫系统失调驱动的。此外,伪时间分析表明,Adipocyte1 代表脂肪细胞发育的“初始”阶段,而 Adipocyte2 代表“成熟”阶段。我们使用细胞-细胞相互作用来探索 FAPs 和脂肪细胞之间随年龄变化的相互作用的复杂性,并观察到年老小鼠中与炎症相关的 Retn-Tlr4 相互作用表达增加,而抗炎的 Angpt1-Tek 相互作用仅在年轻小鼠中检测到。这些转录图谱为理解与人类脂肪组织衰老相关的代谢紊乱的功能基因组学提供了有价值的资源。

https://cdn.ncbi.nlm.nih.gov/pmc/blobs/ec0d/11245496/5fa8d19284ef/41598_2024_66918_Fig1_HTML.jpg

文献AI研究员

20分钟写一篇综述,助力文献阅读效率提升50倍。

立即体验

用中文搜PubMed

大模型驱动的PubMed中文搜索引擎

马上搜索

文档翻译

学术文献翻译模型,支持多种主流文档格式。

立即体验