Suppr超能文献

鉴定成年小鼠内脏脂肪组织中功能不同的纤维炎症和脂肪生成基质亚群。

Identification of functionally distinct fibro-inflammatory and adipogenic stromal subpopulations in visceral adipose tissue of adult mice.

机构信息

Touchstone Diabetes Center, Department of Internal Medicine, University of Texas Southwestern Medical Center, Dallas, United States.

Department of Urology, University of Texas Southwestern Medical Center, Dallas, United States.

出版信息

Elife. 2018 Sep 28;7:e39636. doi: 10.7554/eLife.39636.

Abstract

UNLABELLED

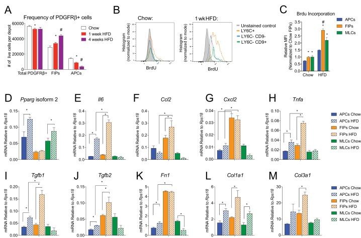
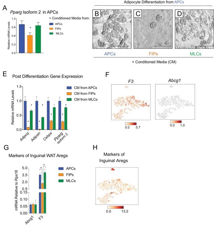
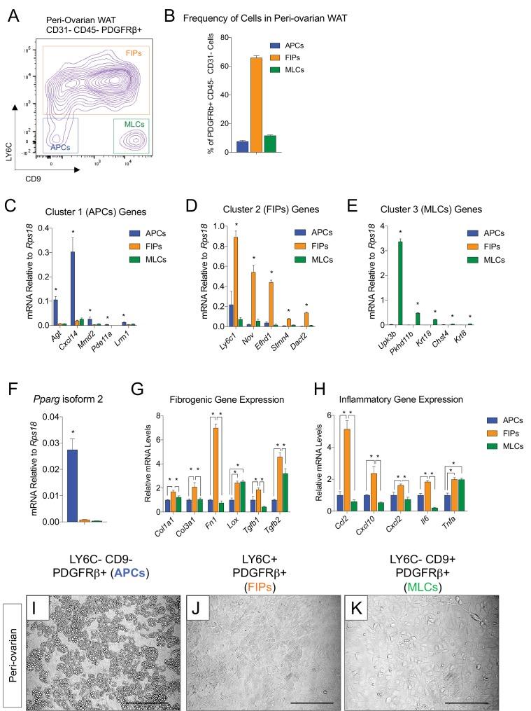
White adipose tissue (WAT) remodeling is dictated by coordinated interactions between adipocytes and resident stromal-vascular cells; however, the functional heterogeneity of adipose stromal cells has remained unresolved. We combined single-cell RNA-sequencing and FACS to identify and isolate functionally distinct subpopulations of PDGFRβ+ stromal cells within visceral WAT of adult mice. LY6C- CD9- PDGFRβ+ cells represent highly adipogenic visceral adipocyte precursor cells ('APCs'), whereas LY6C+ PDGFRβ+ cells represent fibro-inflammatory progenitors ('FIPs'). FIPs lack adipogenic capacity, display pro-fibrogenic/pro-inflammatory phenotypes, and can exert an anti-adipogenic effect on APCs. The pro-inflammatory phenotype of PDGFRβ+ cells is regulated, at least in part, by NR4A nuclear receptors. These data highlight the functional heterogeneity of visceral WAT perivascular cells, and provide insight into potential cell-cell interactions impacting adipogenesis and inflammation. These improved strategies to isolate FIPs and APCs from visceral WAT will facilitate the study of physiological WAT remodeling and mechanisms leading to metabolic dysfunction.

EDITORIAL NOTE

This article has been through an editorial process in which the authors decide how to respond to the issues raised during peer review. The Reviewing Editor's assessment is that all the issues have been addressed.

摘要

未标记

白色脂肪组织 (WAT) 的重塑取决于脂肪细胞和常驻基质血管细胞之间的协调相互作用;然而,脂肪基质细胞的功能异质性仍未得到解决。我们结合单细胞 RNA 测序和 FACS 技术,在成年小鼠的内脏 WAT 中鉴定和分离出功能不同的 PDGFRβ+基质细胞亚群。LY6C-CD9-PDGFRβ+细胞代表高度成脂性内脏脂肪细胞前体细胞 ('APCs'),而 LY6C+PDGFRβ+细胞代表纤维炎症前体 ('FIPs')。FIPs 缺乏成脂能力,表现出促纤维化/促炎表型,并对 APCs 发挥抗成脂作用。PDGFRβ+细胞的促炎表型至少部分受到 NR4A 核受体的调节。这些数据突出了内脏 WAT 血管周围细胞的功能异质性,并深入了解影响脂肪生成和炎症的潜在细胞间相互作用。这些从内脏 WAT 中分离 FIPs 和 APCs 的改进策略将有助于研究生理 WAT 重塑和导致代谢功能障碍的机制。

编辑注释

本文经过编辑过程,作者在该过程中决定如何处理同行评审期间提出的问题。审稿人的评估是所有问题都已得到解决。

https://cdn.ncbi.nlm.nih.gov/pmc/blobs/f320/6167054/1669333be138/elife-39636-fig1.jpg

文献AI研究员

20分钟写一篇综述,助力文献阅读效率提升50倍。

立即体验

用中文搜PubMed

大模型驱动的PubMed中文搜索引擎

马上搜索

文档翻译

学术文献翻译模型,支持多种主流文档格式。

立即体验