Suppr超能文献

ATM 激酶抑制剂在. 中的作用及机制

The Effects and Mechanism of ATM Kinase Inhibitors in .

机构信息

National Animal Protozoa Laboratory, College of Veterinary Medicine, China Agricultural University, Beijing 100193, China.

National Key Laboratory of Veterinary Public Health and Safety, College of Veterinary Medicine, China Agricultural University, Beijing 100193, China.

出版信息

Int J Mol Sci. 2024 Jun 25;25(13):6947. doi: 10.3390/ijms25136947.

Abstract

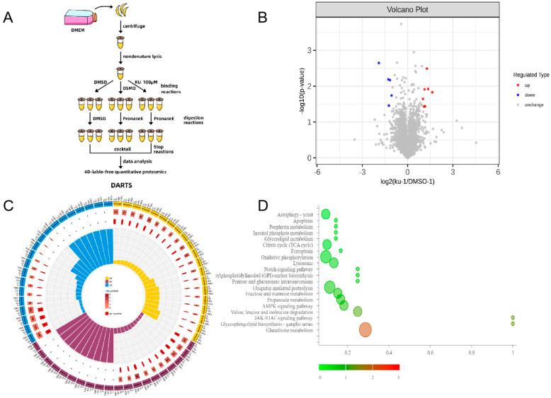
, an important opportunistic pathogen, underscores the necessity of developing novel therapeutic drugs and identifying new drug targets. Our findings indicate that the half-maximal inhibitory concentrations (IC) of KU60019 and CP466722 (abbreviated as KU and CP) against are 0.522 μM and 0.702 μM, respectively, with selection indices (SI) of 68 and 10. Treatment with KU and CP affects the in vitro growth of , inducing aberrant division in the daughter parasites. Transmission electron microscopy reveals that KU and CP prompt the anomalous division of , accompanied by cellular enlargement, nuclear shrinkage, and an increased dense granule density, suggesting potential damage to parasite vesicle transport. Subsequent investigations unveil their ability to modulate the expression of certain secreted proteins and FAS II (type II fatty acid synthesis) in , as well as including the dot-like aggregation of the autophagy-related protein ATG8 (autophagy-related protein 8), thereby expediting programmed death. Leveraging DARTS (drug affinity responsive target stability) in conjunction with 4D-Label-free quantitative proteomics technology, we identified seven target proteins binding to KU, implicated in pivotal biological processes such as the fatty acid metabolism, mitochondrial ATP transmission, microtubule formation, and Golgi proteins transport in . Molecular docking predicts their good binding affinity. Furthermore, KU has a slight protective effect on mice infected with . Elucidating the function of those target proteins and their mechanism of action with ATM kinase inhibitors may potentially enhance the treatment paradigm for toxoplasmosis.

摘要

刚地弓形虫是一种重要的机会性病原体,这凸显了开发新型治疗药物和确定新药物靶点的必要性。我们的研究结果表明,KU60019 和 CP466722(简称 KU 和 CP)对 的半数最大抑制浓度(IC)分别为 0.522 μM 和 0.702 μM,选择指数(SI)分别为 68 和 10。KU 和 CP 的处理会影响 的体外生长,导致子代寄生虫的异常分裂。透射电子显微镜显示,KU 和 CP 促使 异常分裂,同时伴有细胞增大、核缩小和致密颗粒密度增加,提示对寄生虫囊泡运输可能造成潜在损伤。随后的研究揭示了它们能够调节 的某些分泌蛋白和 FAS II(II 型脂肪酸合成)的表达,包括自噬相关蛋白 ATG8(自噬相关蛋白 8)的点状聚集,从而加速程序性死亡。利用 DARTS(药物亲和反应靶标稳定性)结合 4D-Label-free 定量蛋白质组学技术,我们鉴定了与 KU 结合的 7 种靶蛋白,这些靶蛋白参与脂肪酸代谢、线粒体 ATP 传递、微管形成和高尔基蛋白运输等关键生物学过程。分子对接预测它们具有良好的结合亲和力。此外,KU 对感染弓形虫的小鼠有轻微的保护作用。阐明这些靶蛋白的功能及其与 ATM 激酶抑制剂的作用机制,可能有助于增强弓形虫病的治疗模式。

https://cdn.ncbi.nlm.nih.gov/pmc/blobs/64eb/11241798/3eb9eab3f1a3/ijms-25-06947-g001.jpg

文献AI研究员

20分钟写一篇综述,助力文献阅读效率提升50倍。

立即体验

用中文搜PubMed

大模型驱动的PubMed中文搜索引擎

马上搜索

文档翻译

学术文献翻译模型,支持多种主流文档格式。

立即体验