Suppr超能文献

培西达替尼与免疫检查点抑制剂联合通过耗竭癌症相关成纤维细胞分化的 M2 巨噬细胞激活结直肠癌模型中的肿瘤免疫。

Pexidartinib and Immune Checkpoint Inhibitors Combine to Activate Tumor Immunity in a Murine Colorectal Cancer Model by Depleting M2 Macrophages Differentiated by Cancer-Associated Fibroblasts.

机构信息

Department of Gastroenterology, Hiroshima University Hospital, Hiroshima 734-0037, Japan.

出版信息

Int J Mol Sci. 2024 Jun 26;25(13):7001. doi: 10.3390/ijms25137001.

Abstract

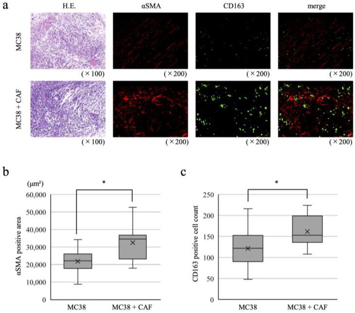
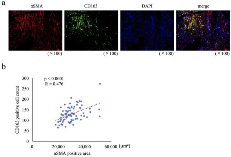
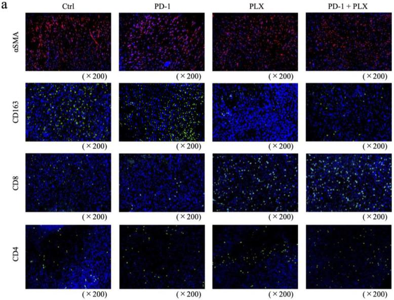
Tumor-associated macrophages (TAMs) and cancer-associated fibroblasts (CAFs) are known to play supportive roles in tumor development and progression, but their interactions in colorectal cancer (CRC) remain unclear. Here, we investigated the effects of colon-cancer-derived CAFs on TAM differentiation, migration, and tumor immunity, both in vitro and in vivo. When co-cultured with monocytes, CAFs attracted monocytes and induced their differentiation into M2 macrophages. Immunohistology of surgically resected human CRC specimens and orthotopically transplanted mouse tumors revealed a correlation between numbers of CAFs and numbers of M2 macrophages. In a mouse model of CRC orthotopic transplantation, treatment with an inhibitor of the colony-stimulating factor-1 receptor (PLX3397) depleted M2 macrophages and increased CD8-positive T cells infiltrating the tumor nest. While this treatment had a minor effect on tumor growth, combining PLX3397 with anti-PD-1 antibody significantly reduced tumor growth. RNA-seq following combination therapy showed activation of tumor immunity. In summary, CAFs are involved in the induction and mobilization of M2 macrophage differentiation in the CRC tumor immune microenvironment, and the combination of cancer immunotherapy and PLX3397 may represent a novel therapeutic option for CRC.

摘要

肿瘤相关巨噬细胞(TAMs)和癌相关成纤维细胞(CAFs)已知在肿瘤发生和发展中发挥支持作用,但它们在结直肠癌(CRC)中的相互作用仍不清楚。在这里,我们研究了结肠癌衍生的 CAFs 对 TAM 分化、迁移和肿瘤免疫的影响,包括在体外和体内。当与单核细胞共培养时,CAFs 吸引单核细胞并诱导其分化为 M2 巨噬细胞。对手术切除的人 CRC 标本和原位移植的小鼠肿瘤的免疫组织化学分析显示,CAFs 的数量与 M2 巨噬细胞的数量之间存在相关性。在 CRC 原位移植的小鼠模型中,用集落刺激因子-1 受体(CSF-1R)抑制剂(PLX3397)治疗可耗尽 M2 巨噬细胞并增加浸润肿瘤巢的 CD8+T 细胞。虽然这种治疗对肿瘤生长的影响较小,但将 PLX3397 与抗 PD-1 抗体联合使用可显著减少肿瘤生长。联合治疗后的 RNA-seq 显示肿瘤免疫激活。总之,CAFs 参与 CRC 肿瘤免疫微环境中 M2 巨噬细胞分化的诱导和动员,癌症免疫疗法与 PLX3397 的联合可能代表 CRC 的一种新的治疗选择。

https://cdn.ncbi.nlm.nih.gov/pmc/blobs/4b93/11241126/5a72e7b87f07/ijms-25-07001-g001.jpg

文献AI研究员

20分钟写一篇综述,助力文献阅读效率提升50倍。

立即体验

用中文搜PubMed

大模型驱动的PubMed中文搜索引擎

马上搜索

文档翻译

学术文献翻译模型,支持多种主流文档格式。

立即体验