Suppr超能文献

富含神经元的小细胞外囊泡在帕金森病中引发PD-L1介导的对T细胞的广泛抑制。

Neuronal-enriched small extracellular vesicles trigger a PD-L1-mediated broad suppression of T cells in Parkinson's disease.

作者信息

Chen Zhichun, Li Wenming, Meng Bo, Xu Chongchong, Huang Yiqi, Li Guanglu, Wen Zhexing, Liu Jun, Mao Zixu

机构信息

Departments of Pharmacology & Chemical Biology and Neurology, Emory University School of Medicine, Atlanta, GA 30322, USA.

Department of Neurology and Institute of Neurology, Ruijin Hospital Affiliated to Shanghai Jiao Tong University School of Medicine, Shanghai 200025, China.

出版信息

iScience. 2024 Jun 11;27(7):110243. doi: 10.1016/j.isci.2024.110243. eCollection 2024 Jul 19.

Abstract

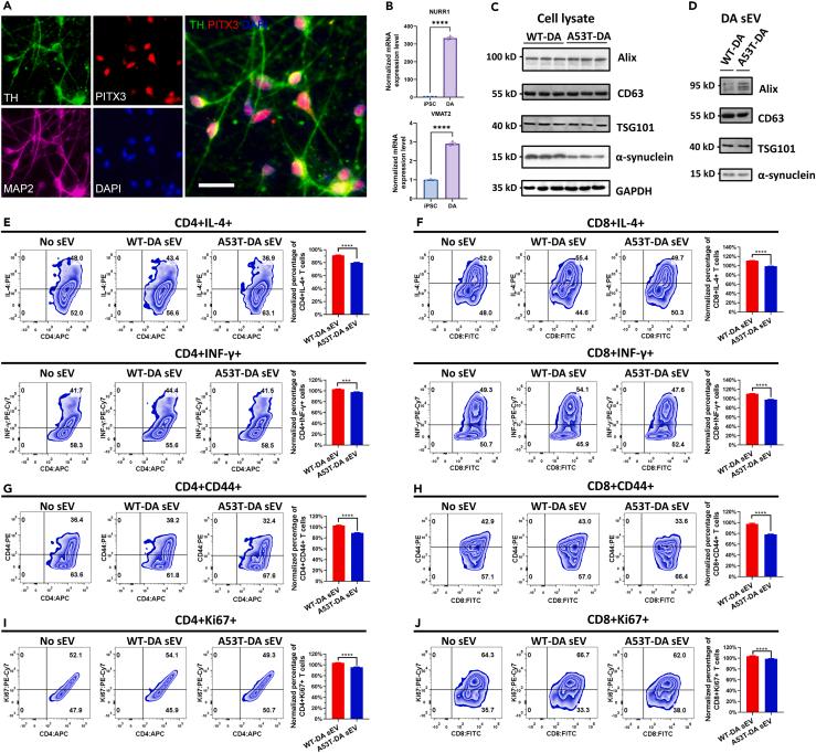
Many clinical studies indicate a significant decrease of peripheral T cells in Parkinson's disease (PD). There is currently no mechanistic explanation for this important observation. Here, we found that small extracellular vesicles (sEVs) derived from and PD models suppressed IL-4 and INF-γ production from both purified CD4 and CD8 T cells and inhibited their activation and proliferation. Furthermore, neuronal-enriched sEVs (NEEVs) isolated from plasma of A53T-syn mice and culture media of human dopaminergic neurons carrying A53T-syn mutation also suppressed Th1 and Th2 differentiation of naive CD4 T cells. Mechanistically, the suppressed phenotype induced by NEEVs was associated with altered programmed death ligand 1 (PD-L1) level in T cells. Blocking PD-L1 with an anti-PD-L1 antibody or a small molecule inhibitor BMS-1166 reversed T cell suppression. Our study provides the basis for exploring peripheral T cells in PD pathogenesis and as biomarkers or therapeutic targets for the disease.

摘要

许多临床研究表明帕金森病(PD)患者外周血T细胞显著减少。目前对于这一重要观察结果尚无机制上的解释。在此,我们发现源自[具体来源1]和[具体来源2]PD模型的小细胞外囊泡(sEVs)抑制纯化的CD4和CD8 T细胞产生IL-4和INF-γ,并抑制其活化和增殖。此外,从A53T-syn小鼠血浆和携带A53T-syn突变的人多巴胺能神经元培养基中分离出的富含神经元的sEVs(NEEVs)也抑制初始CD4 T细胞向Th1和Th2细胞分化。机制上,NEEVs诱导的抑制表型与T细胞中程序性死亡配体1(PD-L1)水平改变有关。用抗PD-L1抗体或小分子抑制剂BMS-1166阻断PD-L1可逆转T细胞抑制。我们的研究为探索外周血T细胞在PD发病机制中的作用以及作为该疾病的生物标志物或治疗靶点提供了依据。

https://cdn.ncbi.nlm.nih.gov/pmc/blobs/bf63/11246066/f24af7a21b90/fx1.jpg

文献AI研究员

20分钟写一篇综述,助力文献阅读效率提升50倍。

立即体验

用中文搜PubMed

大模型驱动的PubMed中文搜索引擎

马上搜索

文档翻译

学术文献翻译模型,支持多种主流文档格式。

立即体验